Schema Import/Export Netzwerk Regionalanästhesie Version 1.0 Revision 3.0 nra-1.0.xsd


schema location:  X:\www\NRA\schema\nra-1.0.xsd
attribute form default: 
element form default: 
 
Elements  Groups  Simple types 
ABBRUCH_ANATOMIE_1  Abschluss_des_Verfahrens_daten_1  t_ABSCHL_INFEKT 
ABBRUCH_ANATOMIE_2  Abschluss_des_Verfahrens_daten_2  t_ABSCHL_NEURO_VERLAENG 
ABBRUCH_COMPLIANCE_1  Abschluss_des_Verfahrens_datum_1  t_ABSCHL_VISITE 
ABBRUCH_COMPLIANCE_2  Abschluss_des_Verfahrens_datum_2  t_ANLAGE_FREITEXT 
ABSCHL_ANTIKOAG_ANDERE_1  Abschlussvisite  t_ANLAGEDAUER 
ABSCHL_ANTIKOAG_ANDERE_2  Anordnungen_fuer_Station_1  t_ANTIBIOSE 
ABSCHL_ANTIKOAG_ASS_1  Anordnungen_fuer_Station_2  t_ANTIBIOSE_ZEIT 
ABSCHL_ANTIKOAG_ASS_2  Antikoagulation  t_ANTIKOAG_ASS 
ABSCHL_ANTIKOAG_CLOPI_1  Antikoagulation_Katheterentfernung_1  t_ANTIKOAG_CLOPI 
ABSCHL_ANTIKOAG_CLOPI_2  Antikoagulation_Katheterentfernung_2  t_ANTIKOAG_FREITEXT 
ABSCHL_ANTIKOAG_FREITEXT_1  Desinfektion_1  t_ANTIKOAG_KUMARIN 
ABSCHL_ANTIKOAG_FREITEXT_2  Desinfektion_2  t_ANTIKOAG_NMH_ASS 
ABSCHL_ANTIKOAG_KEINE_1  Elektrische_Nervenstimulation_1  t_ANTIKOAG_NMHHIGH 
ABSCHL_ANTIKOAG_KEINE_2  Elektrische_Nervenstimulation_2  t_ANTIKOAG_NMHLOW 
ABSCHL_ANTIKOAG_KUMARIN_1  Epidurale_Punktion_1  t_ANTIKOAG_NSAIDS 
ABSCHL_ANTIKOAG_KUMARIN_2  Epidurale_Punktion_2  t_ANTIKOAG_UFH 
ABSCHL_ANTIKOAG_NMH_ASS_1  Immundefizienz  t_ASA 
ABSCHL_ANTIKOAG_NMH_ASS_2  Initiale_Medikation_1  t_BEM_PCA 
ABSCHL_ANTIKOAG_NMHHIGH_1  Initiale_Medikation_2  t_BOLUS_LOKAL 
ABSCHL_ANTIKOAG_NMHHIGH_2  Ko-Morbidität  t_BOLUS_LOKAL_KONZ 
ABSCHL_ANTIKOAG_NMHLOW_1  Lokalisation  t_BOLUS_LOKAL_MENGE 
ABSCHL_ANTIKOAG_NMHLOW_2  Lokalisation_1  t_BOLUS_TESTDOSIS 
ABSCHL_ANTIKOAG_NSAIDS_1  Lokalisation_2  t_BOLUS_TESTDOSIS_BEM 
ABSCHL_ANTIKOAG_NSAIDS_2  Nachbeobachtung_12_Monate  t_DATUM 
ABSCHL_ANTIKOAG_UFH_1  Nachbeobachtung_12_Monate_Lokalisation_1  t_DES_TUNNELUNGSLAENGE 
ABSCHL_ANTIKOAG_UFH_2  Nachbeobachtung_12_Monate_Lokalisation_2  t_DES_ZEIT 
ABSCHL_ANTIKOAG_WEITERE_1  Nachbeobachtung_6_Monate  t_DIABETES 
ABSCHL_ANTIKOAG_WEITERE_2  Nachbeobachtung_6_Monate_Lokalisation_1  t_DIENSTART 
ABSCHL_DOC_ZUFR  Nachbeobachtung_6_Monate_Lokalisation_2  t_EPID_LOR 
ABSCHL_INFEKT_1_1  Nachbeobachtung_6_Wochen  t_FACHRICHTUNG 
ABSCHL_INFEKT_1_2  Nachbeobachtung_6_Wochen_Lokalisation_1  t_GEBURTSJAHR 
ABSCHL_INFEKT_2_1  Nachbeobachtung_6_Wochen_Lokalisation_2  t_GESCHLECHT 
ABSCHL_INFEKT_2_2  Nachbeobachtungen  t_GEWICHT 
ABSCHL_INFEKT_3_1  Neuro_Intoxikation_1  t_GFR 
ABSCHL_INFEKT_3_2  Neuro_Intoxikation_2  t_GROESSE 
ABSCHL_NEURO_HAEMAT_1_1  PCA  t_INFEKT_KATEG 
ABSCHL_NEURO_HAEMAT_1_2  Periphere_Regionale_1  t_JA 
ABSCHL_NEURO_HAEMAT_2_1  Periphere_Regionale_2  t_JANEIN 
ABSCHL_NEURO_HAEMAT_2_2  Punktion_Anlage  t_KATHETERTYP 
ABSCHL_NEURO_HAEMAT_3_1  Punktionstechnik_Komplikationen_1  t_KATHTETER 
ABSCHL_NEURO_HAEMAT_3_2  Punktionstechnik_Komplikationen_2  t_KREA 
ABSCHL_NEURO_MOT_1_1  Stammdaten  t_KREA_EINHEIT 
ABSCHL_NEURO_MOT_1_2  STATION  t_LIEGEDAUER 
ABSCHL_NEURO_MOT_2_1  Visite  t_LOKALISATION_1 
ABSCHL_NEURO_MOT_2_2  Visite_Lokalisaton_1  t_LOKALISATION_2 
ABSCHL_NEURO_MOT_3_1  Visite_Lokalisaton_2  t_NADELGROESSE 
ABSCHL_NEURO_MOT_3_2  Visite_Medikation_1  t_NADELTYP 
ABSCHL_NEURO_PATHIE_1_1  Visite_Medikation_2  t_NEINJA 
ABSCHL_NEURO_PATHIE_1_2  Visiten  t_NEURO_INTOX 
ABSCHL_NEURO_PATHIE_2_1  t_NEURO_MOT 
ABSCHL_NEURO_PATHIE_2_2  t_NEURO_SENS 
ABSCHL_NEURO_PATHIE_3_1  t_NEURO_VERLAENG 
ABSCHL_NEURO_PATHIE_3_2  t_NIERENINSUFF 
ABSCHL_NEURO_SENS_1_1  t_NRS 
ABSCHL_NEURO_SENS_1_2  t_NS_IMPULS 
ABSCHL_NEURO_SENS_2_1  t_NS_STROM 
ABSCHL_NEURO_SENS_2_2  t_OPIOID 
ABSCHL_NEURO_SENS_3_1  t_OPIOID_EINHEIT_GEWICHT 
ABSCHL_NEURO_SENS_3_2  t_OPIOID_EINHEIT_KONZ 
ABSCHL_PAT_ZUFR  t_OPIOID_MENGE_GEWICHT 
ABSCHL_VISITE_1  t_OPIOID_MENGE_KONZ 
ABSCHL_VISITE_2  t_OPS 
ALKOHOL  t_OPSICD 
ANLAGE_FREITEXT  t_PARAESTH 
ANLAGEDATUM  t_PAT_WACH 
ANLAGEDAUER  t_PATIDMD5 
ANLAGEUHRZEIT  t_PER_SONO 
ANNAHT_1  t_PERSONALNR 
ANNAHT_2  t_PRIM_VERSAGEN_ANALG 
ANTIBIOSE_PRAEOP  t_PUNKTION_HAUTNIVEAU 
ANTIBIOSE_PROPHYL  t_PUNKTION_TIEFE 
ANTIBIOSE_ZEIT  t_PUNKTION_WK 
ANTIKOAG_ANDERE  t_PUNKTION_WK_HOEHE 
ANTIKOAG_ASS  t_PUNKTIONSTECHNIK 
ANTIKOAG_CLOPI  t_SEDIERUNG_1 
ANTIKOAG_FREITEXT  t_SEDIERUNG_2 
ANTIKOAG_KEINE  t_SEDIERUNG_3 
ANTIKOAG_KUMARIN  t_SEDIERUNGSGRAD 
ANTIKOAG_NMH_ASS  t_STATION_BEM 
ANTIKOAG_NMHHIGH  t_STATION_BOLUSGROESSE 
ANTIKOAG_NMHLOW  t_STATION_LAUFRATE 
ANTIKOAG_NSAIDS  t_STATION_LOCKOUT 
ANTIKOAG_UFH  t_STATION_LOKAL 
ANTIKOAG_WEITERE  t_STATION_LOKAL_KONZ 
ASA  t_STATION_VERFAHREN 
ATEMDEPRESSION  t_STATION_ZUSATZMED 
BLASENKATHETER  t_SYSID 
BLOODY_TAP_1  t_TEMPERATUR 
BLOODY_TAP_2  t_UHRZEIT 
BOLUS_LOKAL_1_1  t_VISITE_BOLI_ZAHL 
BOLUS_LOKAL_1_2  t_VISITE_BOLUSGROESSE 
BOLUS_LOKAL_2_1  t_VISITE_DAUER 
BOLUS_LOKAL_2_2  t_VISITE_GESAMTVERBRAUCH 
BOLUS_LOKAL_KONZ_1_1  t_VISITE_KATH_ENTF_ART 
BOLUS_LOKAL_KONZ_1_2  t_VISITE_LAUFRATE 
BOLUS_LOKAL_KONZ_2_1  t_VISITE_LOCKOUT 
BOLUS_LOKAL_KONZ_2_2  t_VISITE_MED 
BOLUS_LOKAL_MENGE_1_1  t_VISITE_MED_BEM 
BOLUS_LOKAL_MENGE_1_2  t_VISITE_MOBILISATION 
BOLUS_LOKAL_MENGE_2_1  t_VISITE_SPRITZE_NR 
BOLUS_LOKAL_MENGE_2_2  t_VISITE_VERFAHREN 
BOLUS_OPIOID_1  t_VW 
BOLUS_OPIOID_2  t_ZEITPUNKT 
BOLUS_OPIOID_EINHEIT_1  t_ZUFRIEDENHEIT 
BOLUS_OPIOID_EINHEIT_2  t_ZUGANG 
BOLUS_OPIOID_MENGE_1 
BOLUS_OPIOID_MENGE_2 
BOLUS_TESTDOSIS_1 
BOLUS_TESTDOSIS_2 
BOLUS_TESTDOSIS_BEM_1 
BOLUS_TESTDOSIS_BEM_2 
BOLUS_ZUSAETZE_CLONIDIN_1 
BOLUS_ZUSAETZE_CLONIDIN_2 
BOLUS_ZUSAETZE_KETAMIN_1 
BOLUS_ZUSAETZE_KETAMIN_2 
BOLUS_ZUSAETZE_NABI_1 
BOLUS_ZUSAETZE_NABI_2 
BOLUS_ZUSAETZE_VASO_1 
BOLUS_ZUSAETZE_VASO_2 
BS 
CPS 
DES_FILTER_1 
DES_FILTER_2 
DES_KITTEL_1 
DES_KITTEL_2 
DES_TUNNEL_1 
DES_TUNNEL_2 
DIABETES 
DIENST 
DROGEN 
EINGABEZEITPUNKT 
ENTFERNUNGSDATUM_1 
ENTFERNUNGSDATUM_2 
EPID_BLOODY_1 
EPID_BLOODY_2 
EPID_DURA_1 
EPID_DURA_2 
EPID_LOR_1 
EPID_LOR_2 
ERBRECHEN 
FACHRICHTUNG 
fall 
GEBURTSJAHR 
GESCHLECHT 
GEWICHT 
GFR 
GROESSE 
HARNVERHALT 
HYPOTENSION 
IMMUN_ERKRANK 
IMMUN_STEROIDE 
IMMUN_SUPPRESSIVA 
IMMUN_TUMOR 
IMMUN_TX 
INFEKT_KATEG_1 
INFEKT_KATEG_2 
INFEKTION_PRAEOP 
KAT_FILTERWECHSEL_1 
KAT_FILTERWECHSEL_2 
KAT_LECKAGE_ESS_1 
KAT_LECKAGE_ESS_2 
KAT_OKKLUSION_1 
KAT_OKKLUSION_2 
KAT_PART_UNWIRKSAM_1 
KAT_PART_UNWIRKSAM_2 
KAT_PROX_DISK_1 
KAT_PROX_DISK_2 
KAT_TECHN_PROBLEME_1 
KAT_TECHN_PROBLEME_2 
KAT_VERSAGEN_1 
KAT_VERSAGEN_2 
KATHETER_1 
KATHETER_2 
KATHETERTYP_1 
KATHETERTYP_2 
KREA 
KREA_EINHEIT 
LEBERINSUFF 
LIEGEDAUER_1 
LIEGEDAUER_2 
LOKALISATION_1 
LOKALISATION_2 
MEHRFACH_HAUT_1 
MEHRFACH_HAUT_2 
NADEL_1_1 
NADEL_1_2 
NADEL_2_1 
NADEL_2_2 
NADELGROESSE_1_1 
NADELGROESSE_1_2 
NADELGROESSE_2_1 
NADELGROESSE_2_2 
NEURO_HAEMAT_1 
NEURO_HAEMAT_2 
NEURO_HAEMAT_EPIDURAL_1 
NEURO_HAEMAT_EPIDURAL_2 
NEURO_INTOX_1 
NEURO_INTOX_2 
NEURO_MOT_1 
NEURO_MOT_2 
NEURO_PATHIE_1 
NEURO_PATHIE_2 
NEURO_PDPH_1 
NEURO_PDPH_2 
NEURO_PDPH_PATCH_1 
NEURO_PDPH_PATCH_2 
NEURO_SENS_1 
NEURO_SENS_2 
NEURO_TNS_1 
NEURO_TNS_2 
NIERENINSUFF 
nra 
NRS_BELASTUNG_1 
NRS_BELASTUNG_2 
NRS_BELASTUNG_PRAE 
NRS_GESAMT 
NRS_RUHE_1 
NRS_RUHE_2 
NRS_RUHE_PRAE 
NRS_TOLERIERT_1 
NRS_TOLERIERT_2 
NRS_UNBESTIMMT_1 
NRS_UNBESTIMMT_2 
NS_IMPULS_1 
NS_IMPULS_2 
NS_STROM_1 
NS_STROM_2 
NSAIDS 
OP 
OPIOIDE 
PARAESTH_1 
PARAESTH_2 
PAT_WACH 
PATIDMD5 
PAVK 
PCA 
PCA_BEMERKUNGEN 
PER_PNEU_1 
PER_PNEU_2 
PER_SONO_LA_1 
PER_SONO_LA_2 
PER_SONO_NADEL_1 
PER_SONO_NADEL_2 
PERSONAL 
PRIM_VERSAGEN_ANALG_1 
PRIM_VERSAGEN_ANALG_2 
PRURITUS 
PUNKTION_HAUTNIVEAU_1 
PUNKTION_HAUTNIVEAU_2 
PUNKTION_TIEFE_1 
PUNKTION_TIEFE_2 
PUNKTION_WK_1 
PUNKTION_WK_2 
PUNKTION_WK_HOEHE_1 
PUNKTION_WK_HOEHE_2 
PUNKTIONSTECHNIK_1 
PUNKTIONSTECHNIK_2 
RHEUMA 
SCHMERZ_MOBIL 
SCHMERZ_RESP 
SCHMERZ_SCHLAF 
SEDIERUNG_1 
SEDIERUNG_2 
SEDIERUNG_3 
SEDIERUNGSGRAD 
SEPSIS 
STATION_BEM 
STATION_BOLUSGROESSE_1 
STATION_BOLUSGROESSE_2 
STATION_LAUFRATE_1 
STATION_LAUFRATE_2 
STATION_LOCKOUT_1 
STATION_LOCKOUT_2 
STATION_LOKAL_1 
STATION_LOKAL_2 
STATION_LOKAL_KONZ_1 
STATION_LOKAL_KONZ_2 
STATION_OPIOID_1 
STATION_OPIOID_2 
STATION_OPIOID_EINHEIT_1 
STATION_OPIOID_EINHEIT_2 
STATION_OPIOID_KONZ_1 
STATION_OPIOID_KONZ_2 
STATION_VERFAHREN_1 
STATION_VERFAHREN_2 
STATION_ZUSAETZE_CLONIDIN_1 
STATION_ZUSAETZE_CLONIDIN_2 
STATION_ZUSAETZE_KETAMIN_1 
STATION_ZUSAETZE_KETAMIN_2 
STATION_ZUSAETZE_NABI_1 
STATION_ZUSAETZE_NABI_2 
STATION_ZUSAETZE_VASO_1 
STATION_ZUSAETZE_VASO_2 
STATION_ZUSATZMED 
SYSID 
TS 
UEBELKEIT 
visite 
VISITE_ARZT 
VISITE_BOLI_ABGEFORDERT_1 
VISITE_BOLI_ABGEFORDERT_2 
VISITE_BOLI_ERHALTEN_1 
VISITE_BOLI_ERHALTEN_2 
VISITE_BOLUSGROESSE_ALT_1 
VISITE_BOLUSGROESSE_ALT_2 
VISITE_BOLUSGROESSE_NEU_1 
VISITE_BOLUSGROESSE_NEU_2 
VISITE_DAUER 
VISITE_GESAMT_1 
VISITE_GESAMT_2 
VISITE_ITS 
VISITE_KATH_ABSCHL_1 
VISITE_KATH_ABSCHL_2 
VISITE_KATH_ENTF_1 
VISITE_KATH_ENTF_2 
VISITE_KATH_ENTF_ART_1 
VISITE_KATH_ENTF_ART_2 
VISITE_KATH_ZURUECK_1 
VISITE_KATH_ZURUECK_2 
VISITE_LAUFRATE_ALT_1 
VISITE_LAUFRATE_ALT_2 
VISITE_LAUFRATE_NEU_1 
VISITE_LAUFRATE_NEU_2 
VISITE_LOCKOUT_ALT_1 
VISITE_LOCKOUT_ALT_2 
VISITE_LOCKOUT_NEU_1 
VISITE_LOCKOUT_NEU_2 
VISITE_MED_1 
VISITE_MED_2 
VISITE_MED_FREITEXT_1 
VISITE_MED_FREITEXT_2 
VISITE_METAMIZOL 
VISITE_MOBILISATION 
VISITE_NSAIDS 
VISITE_OPIOID 
VISITE_PARACETAMOL 
VISITE_PFLEGE 
VISITE_SONSTIGES 
VISITE_SPRITZE_NR_1 
VISITE_SPRITZE_NR_2 
VISITE_VERFAHREN_1 
VISITE_VERFAHREN_2 
VISITE_ZEITPUNKT 
visiten 
VW_1 
VW_2 
ZUGANG_1 
ZUGANG_2 


element ABBRUCH_ANATOMIE_1
diagram index_p1.png
type t_JA
properties
content simple
used by
group Lokalisation_1
facets
length 1
enumeration 1
annotation
documentation
Abbruch wg. Anatomie
documentation
<![CDATA[[help]Abbruch wg. Anatomie]]>
source <xs:element name="ABBRUCH_ANATOMIE_1" type="t_JA">
 
<xs:annotation>
   
<xs:documentation>Abbruch wg. Anatomie</xs:documentation>
   
<xs:documentation><![CDATA[[help]Abbruch wg. Anatomie]]></xs:documentation>
 
</xs:annotation>
</xs:element>

element ABBRUCH_ANATOMIE_2
diagram index_p2.png
type t_JA
properties
content simple
used by
group Lokalisation_2
facets
length 1
enumeration 1
annotation
documentation
Abbruch wg. Anatomie
documentation
<![CDATA[[help]Abbruch wg. Anatomie]]>
source <xs:element name="ABBRUCH_ANATOMIE_2" type="t_JA">
 
<xs:annotation>
   
<xs:documentation>Abbruch wg. Anatomie</xs:documentation>
   
<xs:documentation><![CDATA[[help]Abbruch wg. Anatomie]]></xs:documentation>
 
</xs:annotation>
</xs:element>

element ABBRUCH_COMPLIANCE_1
diagram index_p3.png
type t_JA
properties
content simple
used by
group Lokalisation_1
facets
length 1
enumeration 1
annotation
documentation
Abbruch durch Patienten
documentation
<![CDATA[[help]Abbruch durch Patienten]]>
source <xs:element name="ABBRUCH_COMPLIANCE_1" type="t_JA">
 
<xs:annotation>
   
<xs:documentation>Abbruch durch Patienten</xs:documentation>
   
<xs:documentation><![CDATA[[help]Abbruch durch Patienten]]></xs:documentation>
 
</xs:annotation>
</xs:element>

element ABBRUCH_COMPLIANCE_2
diagram index_p4.png
type t_JA
properties
content simple
used by
group Lokalisation_2
facets
length 1
enumeration 1
annotation
documentation
Abbruch durch Patienten
documentation
<![CDATA[[help]Abbruch durch Patienten]]>
source <xs:element name="ABBRUCH_COMPLIANCE_2" type="t_JA">
 
<xs:annotation>
   
<xs:documentation>Abbruch durch Patienten</xs:documentation>
   
<xs:documentation><![CDATA[[help]Abbruch durch Patienten]]></xs:documentation>
 
</xs:annotation>
</xs:element>

element ABSCHL_ANTIKOAG_ANDERE_1
diagram index_p5.png
type t_JANEIN
properties
content simple
used by
group Antikoagulation_Katheterentfernung_1
facets
length 1
enumeration 0
enumeration 1
annotation
documentation
Sonstige incl. COX2-Hemmer
source <xs:element name="ABSCHL_ANTIKOAG_ANDERE_1" type="t_JANEIN">
 
<xs:annotation>
   
<xs:documentation>Sonstige incl. COX2-Hemmer</xs:documentation>
 
</xs:annotation>
</xs:element>

element ABSCHL_ANTIKOAG_ANDERE_2
diagram index_p6.png
type t_JANEIN
properties
content simple
used by
group Antikoagulation_Katheterentfernung_2
facets
length 1
enumeration 0
enumeration 1
annotation
documentation
Sonstige incl. COX2-Hemmer
source <xs:element name="ABSCHL_ANTIKOAG_ANDERE_2" type="t_JANEIN">
 
<xs:annotation>
   
<xs:documentation>Sonstige incl. COX2-Hemmer</xs:documentation>
 
</xs:annotation>
</xs:element>

element ABSCHL_ANTIKOAG_ASS_1
diagram index_p7.png
type t_ANTIKOAG_ASS
properties
content simple
used by
group Antikoagulation_Katheterentfernung_1
facets
maxLength 4
enumeration Nein
enumeration &lt;=2d
enumeration &gt;2d
annotation
documentation
ASS
documentation
<![CDATA[[help]Antikoagulation ASS]]>
source <xs:element name="ABSCHL_ANTIKOAG_ASS_1" type="t_ANTIKOAG_ASS">
 
<xs:annotation>
   
<xs:documentation>ASS</xs:documentation>
   
<xs:documentation><![CDATA[[help]Antikoagulation ASS]]></xs:documentation>
 
</xs:annotation>
</xs:element>

element ABSCHL_ANTIKOAG_ASS_2
diagram index_p8.png
type t_ANTIKOAG_ASS
properties
content simple
used by
group Antikoagulation_Katheterentfernung_2
facets
maxLength 4
enumeration Nein
enumeration &lt;=2d
enumeration &gt;2d
annotation
documentation
ASS
documentation
<![CDATA[[help]Antikoagulation ASS]]>
source <xs:element name="ABSCHL_ANTIKOAG_ASS_2" type="t_ANTIKOAG_ASS">
 
<xs:annotation>
   
<xs:documentation>ASS</xs:documentation>
   
<xs:documentation><![CDATA[[help]Antikoagulation ASS]]></xs:documentation>
 
</xs:annotation>
</xs:element>

element ABSCHL_ANTIKOAG_CLOPI_1
diagram index_p9.png
type t_ANTIKOAG_CLOPI
properties
content simple
used by
group Antikoagulation_Katheterentfernung_1
facets
maxLength 4
enumeration Nein
enumeration &lt;7d
enumeration &gt;=7d
annotation
documentation
Clopidogrel
source <xs:element name="ABSCHL_ANTIKOAG_CLOPI_1" type="t_ANTIKOAG_CLOPI">
 
<xs:annotation>
   
<xs:documentation>Clopidogrel</xs:documentation>
 
</xs:annotation>
</xs:element>

element ABSCHL_ANTIKOAG_CLOPI_2
diagram index_p10.png
type t_ANTIKOAG_CLOPI
properties
content simple
used by
group Antikoagulation_Katheterentfernung_2
facets
maxLength 4
enumeration Nein
enumeration &lt;7d
enumeration &gt;=7d
annotation
documentation
Clopidogrel
source <xs:element name="ABSCHL_ANTIKOAG_CLOPI_2" type="t_ANTIKOAG_CLOPI">
 
<xs:annotation>
   
<xs:documentation>Clopidogrel</xs:documentation>
 
</xs:annotation>
</xs:element>

element ABSCHL_ANTIKOAG_FREITEXT_1
diagram index_p11.png
type t_ANTIKOAG_FREITEXT
properties
content simple
used by
group Antikoagulation_Katheterentfernung_1
facets
maxLength 200
annotation
documentation
Bemerkungen zur Antikoagulation
documentation
<![CDATA[[help]Bemerkungen zur Antikoagulation]]>
source <xs:element name="ABSCHL_ANTIKOAG_FREITEXT_1" type="t_ANTIKOAG_FREITEXT">
 
<xs:annotation>
   
<xs:documentation>Bemerkungen zur Antikoagulation</xs:documentation>
   
<xs:documentation><![CDATA[[help]Bemerkungen zur Antikoagulation]]></xs:documentation>
 
</xs:annotation>
</xs:element>

element ABSCHL_ANTIKOAG_FREITEXT_2
diagram index_p12.png
type t_ANTIKOAG_FREITEXT
properties
content simple
used by
group Antikoagulation_Katheterentfernung_2
facets
maxLength 200
annotation
documentation
Bemerkungen zur Antikoagulation
documentation
<![CDATA[[help]Bemerkungen zur Antikoagulation]]>
source <xs:element name="ABSCHL_ANTIKOAG_FREITEXT_2" type="t_ANTIKOAG_FREITEXT">
 
<xs:annotation>
   
<xs:documentation>Bemerkungen zur Antikoagulation</xs:documentation>
   
<xs:documentation><![CDATA[[help]Bemerkungen zur Antikoagulation]]></xs:documentation>
 
</xs:annotation>
</xs:element>

element ABSCHL_ANTIKOAG_KEINE_1
diagram index_p13.png
type t_JA
properties
content simple
used by
group Antikoagulation_Katheterentfernung_1
facets
length 1
enumeration 1
annotation
documentation
keine Antikoagulation
documentation
<![CDATA[[help]keine Antikoagulation. Setzt alle anderen Felder zur Antikoagulation auf "nicht angehakt".]]>
source <xs:element name="ABSCHL_ANTIKOAG_KEINE_1" type="t_JA">
 
<xs:annotation>
   
<xs:documentation>keine Antikoagulation</xs:documentation>
   
<xs:documentation><![CDATA[[help]keine Antikoagulation. Setzt alle anderen Felder zur Antikoagulation auf "nicht angehakt".]]></xs:documentation>
 
</xs:annotation>
</xs:element>

element ABSCHL_ANTIKOAG_KEINE_2
diagram index_p14.png
type t_JA
properties
content simple
used by
group Antikoagulation_Katheterentfernung_2
facets
length 1
enumeration 1
annotation
documentation
keine Antikoagulation
documentation
<![CDATA[[help]keine Antikoagulation. Setzt alle anderen Felder zur Antikoagulation auf "nicht angehakt".]]>
source <xs:element name="ABSCHL_ANTIKOAG_KEINE_2" type="t_JA">
 
<xs:annotation>
   
<xs:documentation>keine Antikoagulation</xs:documentation>
   
<xs:documentation><![CDATA[[help]keine Antikoagulation. Setzt alle anderen Felder zur Antikoagulation auf "nicht angehakt".]]></xs:documentation>
 
</xs:annotation>
</xs:element>

element ABSCHL_ANTIKOAG_KUMARIN_1
diagram index_p15.png
type t_ANTIKOAG_KUMARIN
properties
content simple
used by
group Antikoagulation_Katheterentfernung_1
facets
maxLength 8
enumeration Nein
enumeration INR&lt;1,4
enumeration INR&gt;=1,4
annotation
documentation
Kumarine
documentation
<![CDATA[[help]Antikoagulation Kumarine]]>
source <xs:element name="ABSCHL_ANTIKOAG_KUMARIN_1" type="t_ANTIKOAG_KUMARIN">
 
<xs:annotation>
   
<xs:documentation>Kumarine</xs:documentation>
   
<xs:documentation><![CDATA[[help]Antikoagulation Kumarine]]></xs:documentation>
 
</xs:annotation>
</xs:element>

element ABSCHL_ANTIKOAG_KUMARIN_2
diagram index_p16.png
type t_ANTIKOAG_KUMARIN
properties
content simple
used by
group Antikoagulation_Katheterentfernung_2
facets
maxLength 8
enumeration Nein
enumeration INR&lt;1,4
enumeration INR&gt;=1,4
annotation
documentation
Kumarine
documentation
<![CDATA[[help]Antikoagulation Kumarine]]>
source <xs:element name="ABSCHL_ANTIKOAG_KUMARIN_2" type="t_ANTIKOAG_KUMARIN">
 
<xs:annotation>
   
<xs:documentation>Kumarine</xs:documentation>
   
<xs:documentation><![CDATA[[help]Antikoagulation Kumarine]]></xs:documentation>
 
</xs:annotation>
</xs:element>

element ABSCHL_ANTIKOAG_NMH_ASS_1
diagram index_p17.png
type t_ANTIKOAG_NMH_ASS
properties
content simple
used by
group Antikoagulation_Katheterentfernung_1
facets
maxLength 8
enumeration Nein
enumeration &lt;36-42h
enumeration &gt;=36-42h
annotation
documentation
NMH bei ASS-Einnahme
documentation
<![CDATA[[help]NMH bei ASS-Einnahme]]>
source <xs:element name="ABSCHL_ANTIKOAG_NMH_ASS_1" type="t_ANTIKOAG_NMH_ASS">
 
<xs:annotation>
   
<xs:documentation>NMH bei ASS-Einnahme</xs:documentation>
   
<xs:documentation><![CDATA[[help]NMH bei ASS-Einnahme]]></xs:documentation>
 
</xs:annotation>
</xs:element>

element ABSCHL_ANTIKOAG_NMH_ASS_2
diagram index_p18.png
type t_ANTIKOAG_NMH_ASS
properties
content simple
used by
group Antikoagulation_Katheterentfernung_2
facets
maxLength 8
enumeration Nein
enumeration &lt;36-42h
enumeration &gt;=36-42h
annotation
documentation
NMH bei ASS-Einnahme
documentation
<![CDATA[[help]NMH bei ASS-Einnahme]]>
source <xs:element name="ABSCHL_ANTIKOAG_NMH_ASS_2" type="t_ANTIKOAG_NMH_ASS">
 
<xs:annotation>
   
<xs:documentation>NMH bei ASS-Einnahme</xs:documentation>
   
<xs:documentation><![CDATA[[help]NMH bei ASS-Einnahme]]></xs:documentation>
 
</xs:annotation>
</xs:element>

element ABSCHL_ANTIKOAG_NMHHIGH_1
diagram index_p19.png
type t_ANTIKOAG_NMHHIGH
properties
content simple
used by
group Antikoagulation_Katheterentfernung_1
facets
maxLength 5
enumeration Nein
enumeration &lt;24h
enumeration &gt;=24h
annotation
documentation
NMH high-dose (therapeutisch)
documentation
<![CDATA[[help]Antikoagulation NMH high-dose (therapeutisch)]]>
source <xs:element name="ABSCHL_ANTIKOAG_NMHHIGH_1" type="t_ANTIKOAG_NMHHIGH">
 
<xs:annotation>
   
<xs:documentation>NMH high-dose (therapeutisch)</xs:documentation>
   
<xs:documentation><![CDATA[[help]Antikoagulation NMH high-dose (therapeutisch)]]></xs:documentation>
 
</xs:annotation>
</xs:element>

element ABSCHL_ANTIKOAG_NMHHIGH_2
diagram index_p20.png
type t_ANTIKOAG_NMHHIGH
properties
content simple
used by
group Antikoagulation_Katheterentfernung_2
facets
maxLength 5
enumeration Nein
enumeration &lt;24h
enumeration &gt;=24h
annotation
documentation
NMH high-dose (therapeutisch)
documentation
<![CDATA[[help]Antikoagulation NMH high-dose (therapeutisch)]]>
source <xs:element name="ABSCHL_ANTIKOAG_NMHHIGH_2" type="t_ANTIKOAG_NMHHIGH">
 
<xs:annotation>
   
<xs:documentation>NMH high-dose (therapeutisch)</xs:documentation>
   
<xs:documentation><![CDATA[[help]Antikoagulation NMH high-dose (therapeutisch)]]></xs:documentation>
 
</xs:annotation>
</xs:element>

element ABSCHL_ANTIKOAG_NMHLOW_1
diagram index_p21.png
type t_ANTIKOAG_NMHLOW
properties
content simple
used by
group Antikoagulation_Katheterentfernung_1
facets
maxLength 5
enumeration Nein
enumeration &lt;12h
enumeration &gt;=12h
annotation
documentation
NMH low-dose (prophylaktisch)
documentation
<![CDATA[[help]Antikoagulation NMH low-dose (prophylaktisch)]]>
source <xs:element name="ABSCHL_ANTIKOAG_NMHLOW_1" type="t_ANTIKOAG_NMHLOW">
 
<xs:annotation>
   
<xs:documentation>NMH low-dose (prophylaktisch)</xs:documentation>
   
<xs:documentation><![CDATA[[help]Antikoagulation NMH low-dose (prophylaktisch)]]></xs:documentation>
 
</xs:annotation>
</xs:element>

element ABSCHL_ANTIKOAG_NMHLOW_2
diagram index_p22.png
type t_ANTIKOAG_NMHLOW
properties
content simple
used by
group Antikoagulation_Katheterentfernung_2
facets
maxLength 5
enumeration Nein
enumeration &lt;12h
enumeration &gt;=12h
annotation
documentation
NMH low-dose (prophylaktisch)
documentation
<![CDATA[[help]Antikoagulation NMH low-dose (prophylaktisch)]]>
source <xs:element name="ABSCHL_ANTIKOAG_NMHLOW_2" type="t_ANTIKOAG_NMHLOW">
 
<xs:annotation>
   
<xs:documentation>NMH low-dose (prophylaktisch)</xs:documentation>
   
<xs:documentation><![CDATA[[help]Antikoagulation NMH low-dose (prophylaktisch)]]></xs:documentation>
 
</xs:annotation>
</xs:element>

element ABSCHL_ANTIKOAG_NSAIDS_1
diagram index_p23.png
type t_ANTIKOAG_NSAIDS
properties
content simple
used by
group Antikoagulation_Katheterentfernung_1
facets
maxLength 5
enumeration Nein
enumeration &lt;24h
enumeration &gt;=24h
annotation
documentation
NSAIDs
source <xs:element name="ABSCHL_ANTIKOAG_NSAIDS_1" type="t_ANTIKOAG_NSAIDS">
 
<xs:annotation>
   
<xs:documentation>NSAIDs</xs:documentation>
 
</xs:annotation>
</xs:element>

element ABSCHL_ANTIKOAG_NSAIDS_2
diagram index_p24.png
type t_ANTIKOAG_NSAIDS
properties
content simple
used by
group Antikoagulation_Katheterentfernung_2
facets
maxLength 5
enumeration Nein
enumeration &lt;24h
enumeration &gt;=24h
annotation
documentation
NSAIDs
source <xs:element name="ABSCHL_ANTIKOAG_NSAIDS_2" type="t_ANTIKOAG_NSAIDS">
 
<xs:annotation>
   
<xs:documentation>NSAIDs</xs:documentation>
 
</xs:annotation>
</xs:element>

element ABSCHL_ANTIKOAG_UFH_1
diagram index_p25.png
type t_ANTIKOAG_UFH
properties
content simple
used by
group Antikoagulation_Katheterentfernung_1
facets
maxLength 6
enumeration Nein
enumeration &lt;4-6h
enumeration &gt;=4-6h
annotation
documentation
UFH
documentation
<![CDATA[[help]Antikoagulation UFH]]>
source <xs:element name="ABSCHL_ANTIKOAG_UFH_1" type="t_ANTIKOAG_UFH">
 
<xs:annotation>
   
<xs:documentation>UFH</xs:documentation>
   
<xs:documentation><![CDATA[[help]Antikoagulation UFH]]></xs:documentation>
 
</xs:annotation>
</xs:element>

element ABSCHL_ANTIKOAG_UFH_2
diagram index_p26.png
type t_ANTIKOAG_UFH
properties
content simple
used by
group Antikoagulation_Katheterentfernung_2
facets
maxLength 6
enumeration Nein
enumeration &lt;4-6h
enumeration &gt;=4-6h
annotation
documentation
UFH
documentation
<![CDATA[[help]Antikoagulation UFH]]>
source <xs:element name="ABSCHL_ANTIKOAG_UFH_2" type="t_ANTIKOAG_UFH">
 
<xs:annotation>
   
<xs:documentation>UFH</xs:documentation>
   
<xs:documentation><![CDATA[[help]Antikoagulation UFH]]></xs:documentation>
 
</xs:annotation>
</xs:element>

element ABSCHL_ANTIKOAG_WEITERE_1
diagram index_p27.png
type t_JANEIN
properties
content simple
used by
group Antikoagulation_Katheterentfernung_1
facets
length 1
enumeration 0
enumeration 1
annotation
documentation
Weitere
documentation
<![CDATA[[help]Weitere (incl. Fondaparinux, Danaparoid, direkte Thrombininhibitoren, Ticlopidin, Rivaroxaban)]]>
source <xs:element name="ABSCHL_ANTIKOAG_WEITERE_1" type="t_JANEIN">
 
<xs:annotation>
   
<xs:documentation>Weitere</xs:documentation>
   
<xs:documentation><![CDATA[[help]Weitere (incl. Fondaparinux, Danaparoid, direkte Thrombininhibitoren, Ticlopidin, Rivaroxaban)]]></xs:documentation>
 
</xs:annotation>
</xs:element>

element ABSCHL_ANTIKOAG_WEITERE_2
diagram index_p28.png
type t_JANEIN
properties
content simple
used by
group Antikoagulation_Katheterentfernung_2
facets
length 1
enumeration 0
enumeration 1
annotation
documentation
Weitere
documentation
<![CDATA[[help]Weitere (incl. Fondaparinux, Danaparoid, direkte Thrombininhibitoren, Ticlopidin, Rivaroxaban)]]>
source <xs:element name="ABSCHL_ANTIKOAG_WEITERE_2" type="t_JANEIN">
 
<xs:annotation>
   
<xs:documentation>Weitere</xs:documentation>
   
<xs:documentation><![CDATA[[help]Weitere (incl. Fondaparinux, Danaparoid, direkte Thrombininhibitoren, Ticlopidin, Rivaroxaban)]]></xs:documentation>
 
</xs:annotation>
</xs:element>

element ABSCHL_DOC_ZUFR
diagram index_p29.png
type t_ZUFRIEDENHEIT
properties
content simple
used by
group Abschlussvisite
facets
minInclusive 0
maxInclusive 10
totalDigits 2
annotation
documentation
Behandlerzufriedenheit nach Abschluß
documentation
<![CDATA[[help]Behandlerzufriedenheit nach Abschluß<br/>NRS 0=maximal unzufrieden; 10=maximal zufrieden]]>
documentation
<![CDATA[[si]NRS 0-10]]>
source <xs:element name="ABSCHL_DOC_ZUFR" type="t_ZUFRIEDENHEIT">
 
<xs:annotation>
   
<xs:documentation>Behandlerzufriedenheit nach Abschluß </xs:documentation>
   
<xs:documentation><![CDATA[[help]Behandlerzufriedenheit nach Abschluß<br/>NRS 0=maximal unzufrieden; 10=maximal zufrieden]]></xs:documentation>
   
<xs:documentation><![CDATA[[si]NRS 0-10]]></xs:documentation>
 
</xs:annotation>
</xs:element>

element ABSCHL_INFEKT_1_1
diagram index_p30.png
type t_ABSCHL_INFEKT
properties
content simple
used by
group Nachbeobachtung_6_Wochen_Lokalisation_1
facets
maxLength 6
enumeration keine
enumeration leicht
enumeration mittel
enumeration schwer
annotation
documentation
Infektionszeichen
documentation
<![CDATA[[help]Infektionszeichen<br/>leicht: 2 der Zeichen: Rötung, Schwellung, Druckschmerz; Therapie: nur Entfernen des Katheters; <br/>mittel: leichte Inf. und zusätzlich zwei der Kriterien: CRP/PCT-Erhöhung, Leukozytose, <br/>Eiteraustritt an der Einstichstelle, Fieber Therapie: notwendige Antibiose <br/>bei Ausschluß anderer Ursache <br/>schwer: chirurgische Intervention]]>
source <xs:element name="ABSCHL_INFEKT_1_1" type="t_ABSCHL_INFEKT">
 
<xs:annotation>
   
<xs:documentation>Infektionszeichen</xs:documentation>
   
<xs:documentation><![CDATA[[help]Infektionszeichen<br/>leicht: 2 der Zeichen: Rötung, Schwellung, Druckschmerz; Therapie: nur Entfernen des Katheters; <br/>mittel: leichte Inf. und zusätzlich zwei der Kriterien: CRP/PCT-Erhöhung, Leukozytose, <br/>Eiteraustritt an der Einstichstelle, Fieber Therapie: notwendige Antibiose <br/>bei Ausschluß anderer Ursache <br/>schwer: chirurgische Intervention]]></xs:documentation>
 
</xs:annotation>
</xs:element>

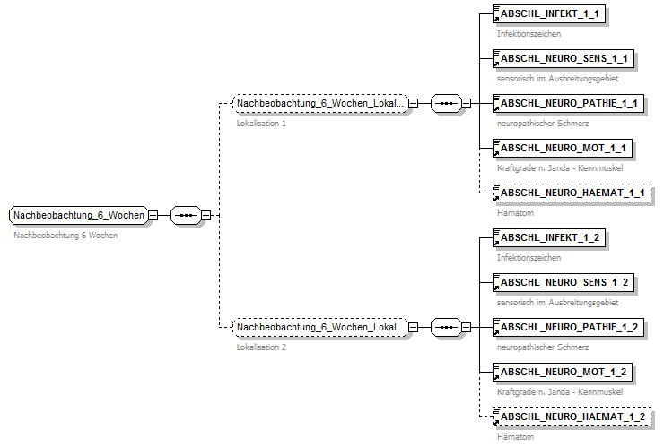
element ABSCHL_INFEKT_1_2
diagram index_p31.png
type t_ABSCHL_INFEKT
properties
content simple
used by
group Nachbeobachtung_6_Wochen_Lokalisation_2
facets
maxLength 6
enumeration keine
enumeration leicht
enumeration mittel
enumeration schwer
annotation
documentation
Infektionszeichen
documentation
<![CDATA[[help]Infektionszeichen<br/>leicht: 2 der Zeichen: Rötung, Schwellung, Druckschmerz; Therapie: nur Entfernen des Katheters; <br/>mittel: leichte Inf. und zusätzlich zwei der Kriterien: CRP/PCT-Erhöhung, Leukozytose, <br/>Eiteraustritt an der Einstichstelle, Fieber Therapie: notwendige Antibiose <br/>bei Ausschluß anderer Ursache <br/>schwer: chirurgische Intervention]]>
source <xs:element name="ABSCHL_INFEKT_1_2" type="t_ABSCHL_INFEKT">
 
<xs:annotation>
   
<xs:documentation>Infektionszeichen</xs:documentation>
   
<xs:documentation><![CDATA[[help]Infektionszeichen<br/>leicht: 2 der Zeichen: Rötung, Schwellung, Druckschmerz; Therapie: nur Entfernen des Katheters; <br/>mittel: leichte Inf. und zusätzlich zwei der Kriterien: CRP/PCT-Erhöhung, Leukozytose, <br/>Eiteraustritt an der Einstichstelle, Fieber Therapie: notwendige Antibiose <br/>bei Ausschluß anderer Ursache <br/>schwer: chirurgische Intervention]]></xs:documentation>
 
</xs:annotation>
</xs:element>

element ABSCHL_INFEKT_2_1
diagram index_p32.png
type t_ABSCHL_INFEKT
properties
content simple
used by
group Nachbeobachtung_6_Monate_Lokalisation_1
facets
maxLength 6
enumeration keine
enumeration leicht
enumeration mittel
enumeration schwer
annotation
documentation
Infektionszeichen
documentation
<![CDATA[[help]Infektionszeichen<br/>leicht: 2 der Zeichen: Rötung, Schwellung, Druckschmerz; Therapie: nur Entfernen des Katheters; <br/>mittel: leichte Inf. und zusätzlich zwei der Kriterien: CRP/PCT-Erhöhung, Leukozytose, <br/>Eiteraustritt an der Einstichstelle, Fieber Therapie: notwendige Antibiose <br/>bei Ausschluß anderer Ursache <br/>schwer: chirurgische Intervention]]>
source <xs:element name="ABSCHL_INFEKT_2_1" type="t_ABSCHL_INFEKT">
 
<xs:annotation>
   
<xs:documentation>Infektionszeichen</xs:documentation>
   
<xs:documentation><![CDATA[[help]Infektionszeichen<br/>leicht: 2 der Zeichen: Rötung, Schwellung, Druckschmerz; Therapie: nur Entfernen des Katheters; <br/>mittel: leichte Inf. und zusätzlich zwei der Kriterien: CRP/PCT-Erhöhung, Leukozytose, <br/>Eiteraustritt an der Einstichstelle, Fieber Therapie: notwendige Antibiose <br/>bei Ausschluß anderer Ursache <br/>schwer: chirurgische Intervention]]></xs:documentation>
 
</xs:annotation>
</xs:element>

element ABSCHL_INFEKT_2_2
diagram index_p33.png
type t_ABSCHL_INFEKT
properties
content simple
used by
group Nachbeobachtung_6_Monate_Lokalisation_2
facets
maxLength 6
enumeration keine
enumeration leicht
enumeration mittel
enumeration schwer
annotation
documentation
Infektionszeichen
documentation
<![CDATA[[help]Infektionszeichen<br/>leicht: 2 der Zeichen: Rötung, Schwellung, Druckschmerz; Therapie: nur Entfernen des Katheters; <br/>mittel: leichte Inf. und zusätzlich zwei der Kriterien: CRP/PCT-Erhöhung, Leukozytose, <br/>Eiteraustritt an der Einstichstelle, Fieber Therapie: notwendige Antibiose <br/>bei Ausschluß anderer Ursache <br/>schwer: chirurgische Intervention]]>
source <xs:element name="ABSCHL_INFEKT_2_2" type="t_ABSCHL_INFEKT">
 
<xs:annotation>
   
<xs:documentation>Infektionszeichen</xs:documentation>
   
<xs:documentation><![CDATA[[help]Infektionszeichen<br/>leicht: 2 der Zeichen: Rötung, Schwellung, Druckschmerz; Therapie: nur Entfernen des Katheters; <br/>mittel: leichte Inf. und zusätzlich zwei der Kriterien: CRP/PCT-Erhöhung, Leukozytose, <br/>Eiteraustritt an der Einstichstelle, Fieber Therapie: notwendige Antibiose <br/>bei Ausschluß anderer Ursache <br/>schwer: chirurgische Intervention]]></xs:documentation>
 
</xs:annotation>
</xs:element>

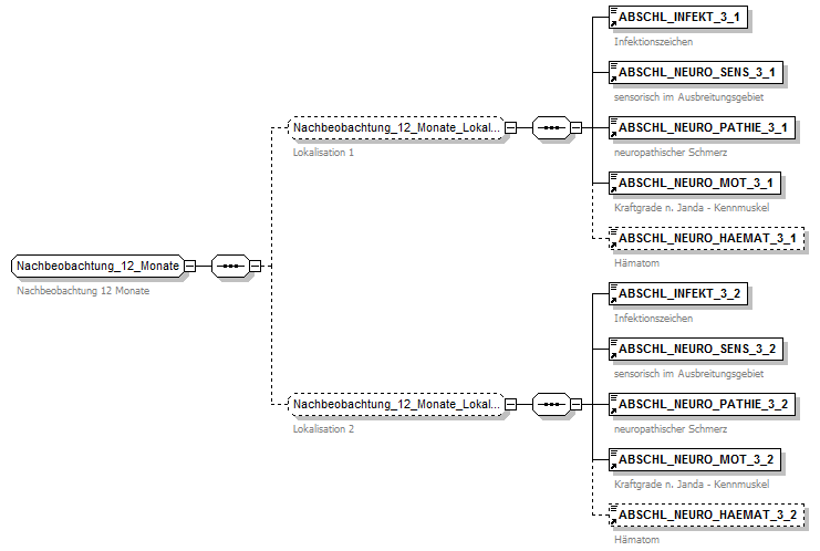
element ABSCHL_INFEKT_3_1
diagram index_p34.png
type t_ABSCHL_INFEKT
properties
content simple
used by
group Nachbeobachtung_12_Monate_Lokalisation_1
facets
maxLength 6
enumeration keine
enumeration leicht
enumeration mittel
enumeration schwer
annotation
documentation
Infektionszeichen
documentation
<![CDATA[[help]Infektionszeichen<br/>leicht: 2 der Zeichen: Rötung, Schwellung, Druckschmerz; Therapie: nur Entfernen des Katheters; <br/>mittel: leichte Inf. und zusätzlich zwei der Kriterien: CRP/PCT-Erhöhung, Leukozytose, <br/>Eiteraustritt an der Einstichstelle, Fieber Therapie: notwendige Antibiose <br/>bei Ausschluß anderer Ursache <br/>schwer: chirurgische Intervention]]>
source <xs:element name="ABSCHL_INFEKT_3_1" type="t_ABSCHL_INFEKT">
 
<xs:annotation>
   
<xs:documentation>Infektionszeichen</xs:documentation>
   
<xs:documentation><![CDATA[[help]Infektionszeichen<br/>leicht: 2 der Zeichen: Rötung, Schwellung, Druckschmerz; Therapie: nur Entfernen des Katheters; <br/>mittel: leichte Inf. und zusätzlich zwei der Kriterien: CRP/PCT-Erhöhung, Leukozytose, <br/>Eiteraustritt an der Einstichstelle, Fieber Therapie: notwendige Antibiose <br/>bei Ausschluß anderer Ursache <br/>schwer: chirurgische Intervention]]></xs:documentation>
 
</xs:annotation>
</xs:element>

element ABSCHL_INFEKT_3_2
diagram index_p35.png
type t_ABSCHL_INFEKT
properties
content simple
used by
group Nachbeobachtung_12_Monate_Lokalisation_2
facets
maxLength 6
enumeration keine
enumeration leicht
enumeration mittel
enumeration schwer
annotation
documentation
Infektionszeichen
documentation
<![CDATA[[help]Infektionszeichen<br/>leicht: 2 der Zeichen: Rötung, Schwellung, Druckschmerz; Therapie: nur Entfernen des Katheters; <br/>mittel: leichte Inf. und zusätzlich zwei der Kriterien: CRP/PCT-Erhöhung, Leukozytose, <br/>Eiteraustritt an der Einstichstelle, Fieber Therapie: notwendige Antibiose <br/>bei Ausschluß anderer Ursache <br/>schwer: chirurgische Intervention]]>
source <xs:element name="ABSCHL_INFEKT_3_2" type="t_ABSCHL_INFEKT">
 
<xs:annotation>
   
<xs:documentation>Infektionszeichen</xs:documentation>
   
<xs:documentation><![CDATA[[help]Infektionszeichen<br/>leicht: 2 der Zeichen: Rötung, Schwellung, Druckschmerz; Therapie: nur Entfernen des Katheters; <br/>mittel: leichte Inf. und zusätzlich zwei der Kriterien: CRP/PCT-Erhöhung, Leukozytose, <br/>Eiteraustritt an der Einstichstelle, Fieber Therapie: notwendige Antibiose <br/>bei Ausschluß anderer Ursache <br/>schwer: chirurgische Intervention]]></xs:documentation>
 
</xs:annotation>
</xs:element>

element ABSCHL_NEURO_HAEMAT_1_1
diagram index_p36.png
type t_JANEIN
properties
content simple
used by
group Nachbeobachtung_6_Wochen_Lokalisation_1
facets
length 1
enumeration 0
enumeration 1
annotation
documentation
Hämatom
documentation
<![CDATA[[help]spinales oder epidurales Hämatom Nachbeobachtung 6 Wochen]]>
source <xs:element name="ABSCHL_NEURO_HAEMAT_1_1" type="t_JANEIN">
 
<xs:annotation>
   
<xs:documentation>Hämatom</xs:documentation>
   
<xs:documentation><![CDATA[[help]spinales oder epidurales Hämatom Nachbeobachtung 6 Wochen]]></xs:documentation>
 
</xs:annotation>
</xs:element>

element ABSCHL_NEURO_HAEMAT_1_2
diagram index_p37.png
type t_JANEIN
properties
content simple
used by
group Nachbeobachtung_6_Wochen_Lokalisation_2
facets
length 1
enumeration 0
enumeration 1
annotation
documentation
Hämatom
documentation
<![CDATA[[help]spinales oder epidurales Hämatom Nachbeobachtung 6 Wochen]]>
source <xs:element name="ABSCHL_NEURO_HAEMAT_1_2" type="t_JANEIN">
 
<xs:annotation>
   
<xs:documentation>Hämatom</xs:documentation>
   
<xs:documentation><![CDATA[[help]spinales oder epidurales Hämatom Nachbeobachtung 6 Wochen]]></xs:documentation>
 
</xs:annotation>
</xs:element>

element ABSCHL_NEURO_HAEMAT_2_1
diagram index_p38.png
type t_JANEIN
properties
content simple
used by
group Nachbeobachtung_6_Monate_Lokalisation_1
facets
length 1
enumeration 0
enumeration 1
annotation
documentation
Hämatom
documentation
<![CDATA[[help]spinales oder epidurales Hämatom Nachbeobachtung 6 Monate]]>
source <xs:element name="ABSCHL_NEURO_HAEMAT_2_1" type="t_JANEIN">
 
<xs:annotation>
   
<xs:documentation>Hämatom</xs:documentation>
   
<xs:documentation><![CDATA[[help]spinales oder epidurales Hämatom Nachbeobachtung 6 Monate]]></xs:documentation>
 
</xs:annotation>
</xs:element>

element ABSCHL_NEURO_HAEMAT_2_2
diagram index_p39.png
type t_JANEIN
properties
content simple
used by
group Nachbeobachtung_6_Monate_Lokalisation_2
facets
length 1
enumeration 0
enumeration 1
annotation
documentation
Hämatom
documentation
<![CDATA[[help]spinales oder epidurales Hämatom Nachbeobachtung 6 Monate]]>
source <xs:element name="ABSCHL_NEURO_HAEMAT_2_2" type="t_JANEIN">
 
<xs:annotation>
   
<xs:documentation>Hämatom</xs:documentation>
   
<xs:documentation><![CDATA[[help]spinales oder epidurales Hämatom Nachbeobachtung 6 Monate]]></xs:documentation>
 
</xs:annotation>
</xs:element>

element ABSCHL_NEURO_HAEMAT_3_1
diagram index_p40.png
type t_JANEIN
properties
content simple
used by
group Nachbeobachtung_12_Monate_Lokalisation_1
facets
length 1
enumeration 0
enumeration 1
annotation
documentation
Hämatom
documentation
<![CDATA[[help]spinales oder epidurales Hämatom Nachbeobachtung 12 Monate]]>
source <xs:element name="ABSCHL_NEURO_HAEMAT_3_1" type="t_JANEIN">
 
<xs:annotation>
   
<xs:documentation>Hämatom</xs:documentation>
   
<xs:documentation><![CDATA[[help]spinales oder epidurales Hämatom Nachbeobachtung 12 Monate]]></xs:documentation>
 
</xs:annotation>
</xs:element>

element ABSCHL_NEURO_HAEMAT_3_2
diagram index_p41.png
type t_JANEIN
properties
content simple
used by
group Nachbeobachtung_12_Monate_Lokalisation_2
facets
length 1
enumeration 0
enumeration 1
annotation
documentation
Hämatom
documentation
<![CDATA[[help]spinales oder epidurales Hämatom Nachbeobachtung 12 Monate]]>
source <xs:element name="ABSCHL_NEURO_HAEMAT_3_2" type="t_JANEIN">
 
<xs:annotation>
   
<xs:documentation>Hämatom</xs:documentation>
   
<xs:documentation><![CDATA[[help]spinales oder epidurales Hämatom Nachbeobachtung 12 Monate]]></xs:documentation>
 
</xs:annotation>
</xs:element>

element ABSCHL_NEURO_MOT_1_1
diagram index_p42.png
type t_NEURO_MOT
properties
content simple
used by
group Nachbeobachtung_6_Wochen_Lokalisation_1
facets
maxLength 5
enumeration 5/5
enumeration 4/5
enumeration 3/5
enumeration 2/5
enumeration 1/5
enumeration 0/5
annotation
documentation
Kraftgrade n. Janda - Kennmuskel
documentation
<![CDATA[[help]Kraftgrade n. Janda - Kennmuskel<br/><b>5/5</b>: normale Muskelkraft<br/><b>4/5</b>: Bewegung gegen mäßigen Widerstand möglich<br/><b>3/5</b>: Bewegungen gegen Eigenschwere möglich<br/><b>2/5</b>: Bewegungseffekt unter Ausschaltung der Eigenschwere<br/><b>1/5</b>: Sichtbare Muskelkontraktion ohne Bewegungseffekt<br/><b>0/5</b>: keinerlei Muskelaktivität]]>
source <xs:element name="ABSCHL_NEURO_MOT_1_1" type="t_NEURO_MOT">
 
<xs:annotation>
   
<xs:documentation>Kraftgrade n. Janda - Kennmuskel</xs:documentation>
   
<xs:documentation><![CDATA[[help]Kraftgrade n. Janda - Kennmuskel<br/><b>5/5</b>: normale Muskelkraft<br/><b>4/5</b>: Bewegung gegen mäßigen Widerstand möglich<br/><b>3/5</b>: Bewegungen gegen Eigenschwere möglich<br/><b>2/5</b>: Bewegungseffekt unter Ausschaltung der Eigenschwere<br/><b>1/5</b>: Sichtbare Muskelkontraktion ohne Bewegungseffekt<br/><b>0/5</b>: keinerlei Muskelaktivität]]></xs:documentation>
 
</xs:annotation>
</xs:element>

element ABSCHL_NEURO_MOT_1_2
diagram index_p43.png
type t_NEURO_MOT
properties
content simple
used by
group Nachbeobachtung_6_Wochen_Lokalisation_2
facets
maxLength 5
enumeration 5/5
enumeration 4/5
enumeration 3/5
enumeration 2/5
enumeration 1/5
enumeration 0/5
annotation
documentation
Kraftgrade n. Janda - Kennmuskel
documentation
<![CDATA[[help]Kraftgrade n. Janda - Kennmuskel<br/><b>5/5</b>: normale Muskelkraft<br/><b>4/5</b>: Bewegung gegen mäßigen Widerstand möglich<br/><b>3/5</b>: Bewegungen gegen Eigenschwere möglich<br/><b>2/5</b>: Bewegungseffekt unter Ausschaltung der Eigenschwere<br/><b>1/5</b>: Sichtbare Muskelkontraktion ohne Bewegungseffekt<br/><b>0/5</b>: keinerlei Muskelaktivität]]>
source <xs:element name="ABSCHL_NEURO_MOT_1_2" type="t_NEURO_MOT">
 
<xs:annotation>
   
<xs:documentation>Kraftgrade n. Janda - Kennmuskel</xs:documentation>
   
<xs:documentation><![CDATA[[help]Kraftgrade n. Janda - Kennmuskel<br/><b>5/5</b>: normale Muskelkraft<br/><b>4/5</b>: Bewegung gegen mäßigen Widerstand möglich<br/><b>3/5</b>: Bewegungen gegen Eigenschwere möglich<br/><b>2/5</b>: Bewegungseffekt unter Ausschaltung der Eigenschwere<br/><b>1/5</b>: Sichtbare Muskelkontraktion ohne Bewegungseffekt<br/><b>0/5</b>: keinerlei Muskelaktivität]]></xs:documentation>
 
</xs:annotation>
</xs:element>

element ABSCHL_NEURO_MOT_2_1
diagram index_p44.png
type t_NEURO_MOT
properties
content simple
used by
group Nachbeobachtung_6_Monate_Lokalisation_1
facets
maxLength 5
enumeration 5/5
enumeration 4/5
enumeration 3/5
enumeration 2/5
enumeration 1/5
enumeration 0/5
annotation
documentation
Kraftgrade n. Janda - Kennmuskel
documentation
<![CDATA[[help]Kraftgrade n. Janda - Kennmuskel<br/><b>5/5</b>: normale Muskelkraft<br/><b>4/5</b>: Bewegung gegen mäßigen Widerstand möglich<br/><b>3/5</b>: Bewegungen gegen Eigenschwere möglich<br/><b>2/5</b>: Bewegungseffekt unter Ausschaltung der Eigenschwere<br/><b>1/5</b>: Sichtbare Muskelkontraktion ohne Bewegungseffekt<br/><b>0/5</b>: keinerlei Muskelaktivität]]>
source <xs:element name="ABSCHL_NEURO_MOT_2_1" type="t_NEURO_MOT">
 
<xs:annotation>
   
<xs:documentation>Kraftgrade n. Janda - Kennmuskel</xs:documentation>
   
<xs:documentation><![CDATA[[help]Kraftgrade n. Janda - Kennmuskel<br/><b>5/5</b>: normale Muskelkraft<br/><b>4/5</b>: Bewegung gegen mäßigen Widerstand möglich<br/><b>3/5</b>: Bewegungen gegen Eigenschwere möglich<br/><b>2/5</b>: Bewegungseffekt unter Ausschaltung der Eigenschwere<br/><b>1/5</b>: Sichtbare Muskelkontraktion ohne Bewegungseffekt<br/><b>0/5</b>: keinerlei Muskelaktivität]]></xs:documentation>
 
</xs:annotation>
</xs:element>

element ABSCHL_NEURO_MOT_2_2
diagram index_p45.png
type t_NEURO_MOT
properties
content simple
used by
group Nachbeobachtung_6_Monate_Lokalisation_2
facets
maxLength 5
enumeration 5/5
enumeration 4/5
enumeration 3/5
enumeration 2/5
enumeration 1/5
enumeration 0/5
annotation
documentation
Kraftgrade n. Janda - Kennmuskel
documentation
<![CDATA[[help]Kraftgrade n. Janda - Kennmuskel<br/><b>5/5</b>: normale Muskelkraft<br/><b>4/5</b>: Bewegung gegen mäßigen Widerstand möglich<br/><b>3/5</b>: Bewegungen gegen Eigenschwere möglich<br/><b>2/5</b>: Bewegungseffekt unter Ausschaltung der Eigenschwere<br/><b>1/5</b>: Sichtbare Muskelkontraktion ohne Bewegungseffekt<br/><b>0/5</b>: keinerlei Muskelaktivität]]>
source <xs:element name="ABSCHL_NEURO_MOT_2_2" type="t_NEURO_MOT">
 
<xs:annotation>
   
<xs:documentation>Kraftgrade n. Janda - Kennmuskel</xs:documentation>
   
<xs:documentation><![CDATA[[help]Kraftgrade n. Janda - Kennmuskel<br/><b>5/5</b>: normale Muskelkraft<br/><b>4/5</b>: Bewegung gegen mäßigen Widerstand möglich<br/><b>3/5</b>: Bewegungen gegen Eigenschwere möglich<br/><b>2/5</b>: Bewegungseffekt unter Ausschaltung der Eigenschwere<br/><b>1/5</b>: Sichtbare Muskelkontraktion ohne Bewegungseffekt<br/><b>0/5</b>: keinerlei Muskelaktivität]]></xs:documentation>
 
</xs:annotation>
</xs:element>

element ABSCHL_NEURO_MOT_3_1
diagram index_p46.png
type t_NEURO_MOT
properties
content simple
used by
group Nachbeobachtung_12_Monate_Lokalisation_1
facets
maxLength 5
enumeration 5/5
enumeration 4/5
enumeration 3/5
enumeration 2/5
enumeration 1/5
enumeration 0/5
annotation
documentation
Kraftgrade n. Janda - Kennmuskel
documentation
<![CDATA[[help]Kraftgrade n. Janda - Kennmuskel<br/><b>5/5</b>: normale Muskelkraft<br/><b>4/5</b>: Bewegung gegen mäßigen Widerstand möglich<br/><b>3/5</b>: Bewegungen gegen Eigenschwere möglich<br/><b>2/5</b>: Bewegungseffekt unter Ausschaltung der Eigenschwere<br/><b>1/5</b>: Sichtbare Muskelkontraktion ohne Bewegungseffekt<br/><b>0/5</b>: keinerlei Muskelaktivität]]>
source <xs:element name="ABSCHL_NEURO_MOT_3_1" type="t_NEURO_MOT">
 
<xs:annotation>
   
<xs:documentation>Kraftgrade n. Janda - Kennmuskel</xs:documentation>
   
<xs:documentation><![CDATA[[help]Kraftgrade n. Janda - Kennmuskel<br/><b>5/5</b>: normale Muskelkraft<br/><b>4/5</b>: Bewegung gegen mäßigen Widerstand möglich<br/><b>3/5</b>: Bewegungen gegen Eigenschwere möglich<br/><b>2/5</b>: Bewegungseffekt unter Ausschaltung der Eigenschwere<br/><b>1/5</b>: Sichtbare Muskelkontraktion ohne Bewegungseffekt<br/><b>0/5</b>: keinerlei Muskelaktivität]]></xs:documentation>
 
</xs:annotation>
</xs:element>

element ABSCHL_NEURO_MOT_3_2
diagram index_p47.png
type t_NEURO_MOT
properties
content simple
used by
group Nachbeobachtung_12_Monate_Lokalisation_2
facets
maxLength 5
enumeration 5/5
enumeration 4/5
enumeration 3/5
enumeration 2/5
enumeration 1/5
enumeration 0/5
annotation
documentation
Kraftgrade n. Janda - Kennmuskel
documentation
<![CDATA[[help]Kraftgrade n. Janda - Kennmuskel<br/><b>5/5</b>: normale Muskelkraft<br/><b>4/5</b>: Bewegung gegen mäßigen Widerstand möglich<br/><b>3/5</b>: Bewegungen gegen Eigenschwere möglich<br/><b>2/5</b>: Bewegungseffekt unter Ausschaltung der Eigenschwere<br/><b>1/5</b>: Sichtbare Muskelkontraktion ohne Bewegungseffekt<br/><b>0/5</b>: keinerlei Muskelaktivität]]>
source <xs:element name="ABSCHL_NEURO_MOT_3_2" type="t_NEURO_MOT">
 
<xs:annotation>
   
<xs:documentation>Kraftgrade n. Janda - Kennmuskel</xs:documentation>
   
<xs:documentation><![CDATA[[help]Kraftgrade n. Janda - Kennmuskel<br/><b>5/5</b>: normale Muskelkraft<br/><b>4/5</b>: Bewegung gegen mäßigen Widerstand möglich<br/><b>3/5</b>: Bewegungen gegen Eigenschwere möglich<br/><b>2/5</b>: Bewegungseffekt unter Ausschaltung der Eigenschwere<br/><b>1/5</b>: Sichtbare Muskelkontraktion ohne Bewegungseffekt<br/><b>0/5</b>: keinerlei Muskelaktivität]]></xs:documentation>
 
</xs:annotation>
</xs:element>

element ABSCHL_NEURO_PATHIE_1_1
diagram index_p48.png
type t_JANEIN
properties
content simple
used by
group Nachbeobachtung_6_Wochen_Lokalisation_1
facets
length 1
enumeration 0
enumeration 1
annotation
documentation
neuropathischer Schmerz
documentation
<![CDATA[[help]neuropathischer Schmerz Nachbeobachtung 6 Wochen]]>
source <xs:element name="ABSCHL_NEURO_PATHIE_1_1" type="t_JANEIN">
 
<xs:annotation>
   
<xs:documentation>neuropathischer Schmerz</xs:documentation>
   
<xs:documentation><![CDATA[[help]neuropathischer Schmerz Nachbeobachtung 6 Wochen]]></xs:documentation>
 
</xs:annotation>
</xs:element>

element ABSCHL_NEURO_PATHIE_1_2
diagram index_p49.png
type t_JANEIN
properties
content simple
used by
group Nachbeobachtung_6_Wochen_Lokalisation_2
facets
length 1
enumeration 0
enumeration 1
annotation
documentation
neuropathischer Schmerz
documentation
<![CDATA[[help]neuropathischer Schmerz Nachbeobachtung 6 Wochen]]>
source <xs:element name="ABSCHL_NEURO_PATHIE_1_2" type="t_JANEIN">
 
<xs:annotation>
   
<xs:documentation>neuropathischer Schmerz</xs:documentation>
   
<xs:documentation><![CDATA[[help]neuropathischer Schmerz Nachbeobachtung 6 Wochen]]></xs:documentation>
 
</xs:annotation>
</xs:element>

element ABSCHL_NEURO_PATHIE_2_1
diagram index_p50.png
type t_JANEIN
properties
content simple
used by
group Nachbeobachtung_6_Monate_Lokalisation_1
facets
length 1
enumeration 0
enumeration 1
annotation
documentation
neuropathischer Schmerz
documentation
<![CDATA[[help]neuropathischer Schmerz Nachbeobachtung 6 Monate]]>
source <xs:element name="ABSCHL_NEURO_PATHIE_2_1" type="t_JANEIN">
 
<xs:annotation>
   
<xs:documentation>neuropathischer Schmerz</xs:documentation>
   
<xs:documentation><![CDATA[[help]neuropathischer Schmerz Nachbeobachtung 6 Monate]]></xs:documentation>
 
</xs:annotation>
</xs:element>

element ABSCHL_NEURO_PATHIE_2_2
diagram index_p51.png
type t_JANEIN
properties
content simple
used by
group Nachbeobachtung_6_Monate_Lokalisation_2
facets
length 1
enumeration 0
enumeration 1
annotation
documentation
neuropathischer Schmerz
documentation
<![CDATA[[help]neuropathischer Schmerz Nachbeobachtung 6 Monate]]>
source <xs:element name="ABSCHL_NEURO_PATHIE_2_2" type="t_JANEIN">
 
<xs:annotation>
   
<xs:documentation>neuropathischer Schmerz</xs:documentation>
   
<xs:documentation><![CDATA[[help]neuropathischer Schmerz Nachbeobachtung 6 Monate]]></xs:documentation>
 
</xs:annotation>
</xs:element>

element ABSCHL_NEURO_PATHIE_3_1
diagram index_p52.png
type t_JANEIN
properties
content simple
used by
group Nachbeobachtung_12_Monate_Lokalisation_1
facets
length 1
enumeration 0
enumeration 1
annotation
documentation
neuropathischer Schmerz
documentation
<![CDATA[[help]neuropathischer Schmerz Nachbeobachtung 12 Monate]]>
source <xs:element name="ABSCHL_NEURO_PATHIE_3_1" type="t_JANEIN">
 
<xs:annotation>
   
<xs:documentation>neuropathischer Schmerz</xs:documentation>
   
<xs:documentation><![CDATA[[help]neuropathischer Schmerz Nachbeobachtung 12 Monate]]></xs:documentation>
 
</xs:annotation>
</xs:element>

element ABSCHL_NEURO_PATHIE_3_2
diagram index_p53.png
type t_JANEIN
properties
content simple
used by
group Nachbeobachtung_12_Monate_Lokalisation_2
facets
length 1
enumeration 0
enumeration 1
annotation
documentation
neuropathischer Schmerz
documentation
<![CDATA[[help]neuropathischer Schmerz Nachbeobachtung 12 Monate]]>
source <xs:element name="ABSCHL_NEURO_PATHIE_3_2" type="t_JANEIN">
 
<xs:annotation>
   
<xs:documentation>neuropathischer Schmerz</xs:documentation>
   
<xs:documentation><![CDATA[[help]neuropathischer Schmerz Nachbeobachtung 12 Monate]]></xs:documentation>
 
</xs:annotation>
</xs:element>

element ABSCHL_NEURO_SENS_1_1
diagram index_p54.png
type t_NEURO_SENS
properties
content simple
used by
group Nachbeobachtung_6_Wochen_Lokalisation_1
facets
maxLength 11
enumeration Nein
enumeration Hypästhesie
enumeration Parästhesie
annotation
documentation
sensorisch im Ausbreitungsgebiet
documentation
<![CDATA[[help]sensorisch im Ausbreitungsgebiet Nachbeobachtung 6 Wochen]]>
source <xs:element name="ABSCHL_NEURO_SENS_1_1" type="t_NEURO_SENS">
 
<xs:annotation>
   
<xs:documentation>sensorisch im Ausbreitungsgebiet</xs:documentation>
   
<xs:documentation><![CDATA[[help]sensorisch im Ausbreitungsgebiet Nachbeobachtung 6 Wochen]]></xs:documentation>
 
</xs:annotation>
</xs:element>

element ABSCHL_NEURO_SENS_1_2
diagram index_p55.png
type t_NEURO_SENS
properties
content simple
used by
group Nachbeobachtung_6_Wochen_Lokalisation_2
facets
maxLength 11
enumeration Nein
enumeration Hypästhesie
enumeration Parästhesie
annotation
documentation
sensorisch im Ausbreitungsgebiet
documentation
<![CDATA[[help]sensorisch im Ausbreitungsgebiet Nachbeobachtung 6 Wochen]]>
source <xs:element name="ABSCHL_NEURO_SENS_1_2" type="t_NEURO_SENS">
 
<xs:annotation>
   
<xs:documentation>sensorisch im Ausbreitungsgebiet</xs:documentation>
   
<xs:documentation><![CDATA[[help]sensorisch im Ausbreitungsgebiet Nachbeobachtung 6 Wochen]]></xs:documentation>
 
</xs:annotation>
</xs:element>

element ABSCHL_NEURO_SENS_2_1
diagram index_p56.png
type t_NEURO_SENS
properties
content simple
used by
group Nachbeobachtung_6_Monate_Lokalisation_1
facets
maxLength 11
enumeration Nein
enumeration Hypästhesie
enumeration Parästhesie
annotation
documentation
sensorisch im Ausbreitungsgebiet
documentation
<![CDATA[[help]sensorisch im Ausbreitungsgebiet Nachbeobachtung 6 Monate]]>
source <xs:element name="ABSCHL_NEURO_SENS_2_1" type="t_NEURO_SENS">
 
<xs:annotation>
   
<xs:documentation>sensorisch im Ausbreitungsgebiet</xs:documentation>
   
<xs:documentation><![CDATA[[help]sensorisch im Ausbreitungsgebiet Nachbeobachtung 6 Monate]]></xs:documentation>
 
</xs:annotation>
</xs:element>

element ABSCHL_NEURO_SENS_2_2
diagram index_p57.png
type t_NEURO_SENS
properties
content simple
used by
group Nachbeobachtung_6_Monate_Lokalisation_2
facets
maxLength 11
enumeration Nein
enumeration Hypästhesie
enumeration Parästhesie
annotation
documentation
sensorisch im Ausbreitungsgebiet
documentation
<![CDATA[[help]sensorisch im Ausbreitungsgebiet Nachbeobachtung 6 Monate]]>
source <xs:element name="ABSCHL_NEURO_SENS_2_2" type="t_NEURO_SENS">
 
<xs:annotation>
   
<xs:documentation>sensorisch im Ausbreitungsgebiet</xs:documentation>
   
<xs:documentation><![CDATA[[help]sensorisch im Ausbreitungsgebiet Nachbeobachtung 6 Monate]]></xs:documentation>
 
</xs:annotation>
</xs:element>

element ABSCHL_NEURO_SENS_3_1
diagram index_p58.png
type t_NEURO_SENS
properties
content simple
used by
group Nachbeobachtung_12_Monate_Lokalisation_1
facets
maxLength 11
enumeration Nein
enumeration Hypästhesie
enumeration Parästhesie
annotation
documentation
sensorisch im Ausbreitungsgebiet
documentation
<![CDATA[[help]sensorisch im Ausbreitungsgebiet Nachbeobachtung 12 Monate]]>
source <xs:element name="ABSCHL_NEURO_SENS_3_1" type="t_NEURO_SENS">
 
<xs:annotation>
   
<xs:documentation>sensorisch im Ausbreitungsgebiet</xs:documentation>
   
<xs:documentation><![CDATA[[help]sensorisch im Ausbreitungsgebiet Nachbeobachtung 12 Monate]]></xs:documentation>
 
</xs:annotation>
</xs:element>

element ABSCHL_NEURO_SENS_3_2
diagram index_p59.png
type t_NEURO_SENS
properties
content simple
used by
group Nachbeobachtung_12_Monate_Lokalisation_2
facets
maxLength 11
enumeration Nein
enumeration Hypästhesie
enumeration Parästhesie
annotation
documentation
sensorisch im Ausbreitungsgebiet
documentation
<![CDATA[[help]sensorisch im Ausbreitungsgebiet Nachbeobachtung 12 Monate]]>
source <xs:element name="ABSCHL_NEURO_SENS_3_2" type="t_NEURO_SENS">
 
<xs:annotation>
   
<xs:documentation>sensorisch im Ausbreitungsgebiet</xs:documentation>
   
<xs:documentation><![CDATA[[help]sensorisch im Ausbreitungsgebiet Nachbeobachtung 12 Monate]]></xs:documentation>
 
</xs:annotation>
</xs:element>

element ABSCHL_PAT_ZUFR
diagram index_p60.png
type t_ZUFRIEDENHEIT
properties
content simple
used by
group Abschlussvisite
facets
minInclusive 0
maxInclusive 10
totalDigits 2
annotation
documentation
Patientenzufriedenheit nach Abschluß
documentation
<![CDATA[[help]Patientenzufriedenheit nach Abschluß<br/>NRS 0=maximal unzufrieden; 10=maximal zufrieden]]>
documentation
<![CDATA[[si]NRS 0-10]]>
source <xs:element name="ABSCHL_PAT_ZUFR" type="t_ZUFRIEDENHEIT">
 
<xs:annotation>
   
<xs:documentation>Patientenzufriedenheit nach Abschluß</xs:documentation>
   
<xs:documentation><![CDATA[[help]Patientenzufriedenheit nach Abschluß<br/>NRS 0=maximal unzufrieden; 10=maximal zufrieden]]></xs:documentation>
   
<xs:documentation><![CDATA[[si]NRS 0-10]]></xs:documentation>
 
</xs:annotation>
</xs:element>

element ABSCHL_VISITE_1
diagram index_p61.png
type t_ABSCHL_VISITE
properties
content simple
used by
group Abschluss_des_Verfahrens_daten_1
facets
maxLength 20
enumeration 0
enumeration &lt;24h
enumeration &gt;24h
annotation
documentation
Abschlußvisite
documentation
<![CDATA[[help]Zeitpunkt der Abschlußvisite. Wird aus den Eingaben unter &quot;Punktion - Anlage&quot; und &quot;Visiten&quot; berechnet.<br/><b>Nicht editierbar!</b>]]>
source <xs:element name="ABSCHL_VISITE_1" type="t_ABSCHL_VISITE">
 
<xs:annotation>
   
<xs:documentation>Abschlußvisite</xs:documentation>
   
<xs:documentation><![CDATA[[help]Zeitpunkt der Abschlußvisite. Wird aus den Eingaben unter &quot;Punktion - Anlage&quot; und &quot;Visiten&quot; berechnet.<br/><b>Nicht editierbar!</b>]]></xs:documentation>
 
</xs:annotation>
</xs:element>

element ABSCHL_VISITE_2
diagram index_p62.png
type t_ABSCHL_VISITE
properties
content simple
used by
group Abschluss_des_Verfahrens_daten_2
facets
maxLength 20
enumeration 0
enumeration &lt;24h
enumeration &gt;24h
annotation
documentation
Abschlußvisite
documentation
<![CDATA[[help]Zeitpunkt der Abschlußvisite. Wird aus den Eingaben unter &quot;Punktion - Anlage&quot; und &quot;Visiten&quot; berechnet.<br/><b>Nicht editierbar!</b>]]>
source <xs:element name="ABSCHL_VISITE_2" type="t_ABSCHL_VISITE">
 
<xs:annotation>
   
<xs:documentation>Abschlußvisite</xs:documentation>
   
<xs:documentation><![CDATA[[help]Zeitpunkt der Abschlußvisite. Wird aus den Eingaben unter &quot;Punktion - Anlage&quot; und &quot;Visiten&quot; berechnet.<br/><b>Nicht editierbar!</b>]]></xs:documentation>
 
</xs:annotation>
</xs:element>

element ALKOHOL
diagram index_p63.png
type t_JA
properties
content simple
used by
group Ko-Morbidität
facets
length 1
enumeration 1
annotation
documentation
Alkoholabusus
documentation
<![CDATA[[help]Alkoholkrankheit des Patienten]]>
source <xs:element name="ALKOHOL" type="t_JA">
 
<xs:annotation>
   
<xs:documentation>Alkoholabusus</xs:documentation>
   
<xs:documentation><![CDATA[[help]Alkoholkrankheit des Patienten]]></xs:documentation>
 
</xs:annotation>
</xs:element>

element ANLAGE_FREITEXT
diagram index_p64.png
type t_ANLAGE_FREITEXT
properties
content simple
used by
group Punktion_Anlage
facets
maxLength 200
annotation
documentation
Bemerkungen zur Anlage
documentation
<![CDATA[[help]Bemerkungen zur Anlage]]>
source <xs:element name="ANLAGE_FREITEXT" type="t_ANLAGE_FREITEXT">
 
<xs:annotation>
   
<xs:documentation>Bemerkungen zur Anlage</xs:documentation>
   
<xs:documentation><![CDATA[[help]Bemerkungen zur Anlage]]></xs:documentation>
 
</xs:annotation>
</xs:element>

element ANLAGEDATUM
diagram index_p65.png
type t_DATUM
properties
content simple
used by
group Punktion_Anlage
annotation
documentation
Anlagedatum
documentation
<![CDATA[[help]Anlagedatum.<br/>Durch Eingabe eines Punktes  &quot;.&quot; wird das aktuelle Datum gewählt.</br>Durch Eingabe von &quot;-&quot; ein Tag zurück. Durch Eingabe von &quot;+&quot; ein Tag vor.]]>
documentation
<![CDATA[[si]DD.MM.YYYY]]>
source <xs:element name="ANLAGEDATUM" type="t_DATUM">
 
<xs:annotation>
   
<xs:documentation>Anlagedatum</xs:documentation>
   
<xs:documentation><![CDATA[[help]Anlagedatum.<br/>Durch Eingabe eines Punktes  &quot;.&quot; wird das aktuelle Datum gewählt.</br>Durch Eingabe von &quot;-&quot; ein Tag zurück. Durch Eingabe von &quot;+&quot; ein Tag vor.]]></xs:documentation>
   
<xs:documentation><![CDATA[[si]DD.MM.YYYY]]></xs:documentation>
 
</xs:annotation>
</xs:element>

element ANLAGEDAUER
diagram index_p66.png
type t_ANLAGEDAUER
properties
content simple
used by
group Punktion_Anlage
facets
maxLength 3
enumeration 10
enumeration 20
enumeration 30
enumeration 40
enumeration &gt;40
annotation
documentation
Anlagedauer
documentation
<![CDATA[[si]min]]>
source <xs:element name="ANLAGEDAUER" type="t_ANLAGEDAUER">
 
<xs:annotation>
   
<xs:documentation>Anlagedauer</xs:documentation>
   
<xs:documentation><![CDATA[[si]min]]></xs:documentation>
 
</xs:annotation>
</xs:element>

element ANLAGEUHRZEIT
diagram index_p67.png
type t_UHRZEIT
properties
content simple
used by
group Punktion_Anlage
annotation
documentation
Anlageuhrzeit
documentation
<![CDATA[[help]Anlageuhrzeit.<br/>Durch Eingabe eines Punktes  &quot;.&quot; wird die aktuelle Uhrzeit gewählt.</br>Durch Eingabe von &quot;-&quot; eine Stunde zurück. Durch Eingabe von &quot;+&quot; eine Stunde vor.]]>
documentation
<![CDATA[[si]HH:MM]]>
source <xs:element name="ANLAGEUHRZEIT" type="t_UHRZEIT">
 
<xs:annotation>
   
<xs:documentation>Anlageuhrzeit</xs:documentation>
   
<xs:documentation><![CDATA[[help]Anlageuhrzeit.<br/>Durch Eingabe eines Punktes  &quot;.&quot; wird die aktuelle Uhrzeit gewählt.</br>Durch Eingabe von &quot;-&quot; eine Stunde zurück. Durch Eingabe von &quot;+&quot; eine Stunde vor.]]></xs:documentation>
   
<xs:documentation><![CDATA[[si]HH:MM]]></xs:documentation>
 
</xs:annotation>
</xs:element>

element ANNAHT_1
diagram index_p68.png
type t_JANEIN
properties
content simple
used by
group Desinfektion_1
facets
length 1
enumeration 0
enumeration 1
annotation
documentation
Annaht
source <xs:element name="ANNAHT_1" type="t_JANEIN">
 
<xs:annotation>
   
<xs:documentation>Annaht</xs:documentation>
 
</xs:annotation>
</xs:element>

element ANNAHT_2
diagram index_p69.png
type t_JANEIN
properties
content simple
used by
group Desinfektion_2
facets
length 1
enumeration 0
enumeration 1
annotation
documentation
Annaht
source <xs:element name="ANNAHT_2" type="t_JANEIN">
 
<xs:annotation>
   
<xs:documentation>Annaht</xs:documentation>
 
</xs:annotation>
</xs:element>

element ANTIBIOSE_PRAEOP
diagram index_p70.png
type t_JANEIN
properties
content simple
used by
group Ko-Morbidität
facets
length 1
enumeration 0
enumeration 1
annotation
documentation
Therapeutische Antibiose vor Anlage
documentation
<![CDATA[[help]Bekommt der Patient bereits vor Anlage eine Antibiotika-Therapie?]]>
source <xs:element name="ANTIBIOSE_PRAEOP" type="t_JANEIN">
 
<xs:annotation>
   
<xs:documentation>Therapeutische Antibiose vor Anlage</xs:documentation>
   
<xs:documentation><![CDATA[[help]Bekommt der Patient bereits vor Anlage eine Antibiotika-Therapie?]]></xs:documentation>
 
</xs:annotation>
</xs:element>

element ANTIBIOSE_PROPHYL
diagram index_p71.png
type t_ANTIBIOSE
properties
content simple
used by
group Punktion_Anlage
facets
maxLength 11
enumeration Nein
enumeration single shot
enumeration mehrtägig
annotation
documentation
Antibiotische Prophylaxe
documentation
<![CDATA[[help]Perioperative Antibiotika-Prophylaxe ohne vorbestehende Antibiotika-Therapie!]]>
source <xs:element name="ANTIBIOSE_PROPHYL" type="t_ANTIBIOSE">
 
<xs:annotation>
   
<xs:documentation>Antibiotische Prophylaxe</xs:documentation>
   
<xs:documentation><![CDATA[[help]Perioperative Antibiotika-Prophylaxe ohne vorbestehende Antibiotika-Therapie!]]></xs:documentation>
 
</xs:annotation>
</xs:element>

element ANTIBIOSE_ZEIT
diagram index_p72.png
type t_ANTIBIOSE_ZEIT
properties
content simple
used by
group Punktion_Anlage
facets
maxLength 22
enumeration vor Anlage Regionale
enumeration nach Anlage Regionale
annotation
documentation
Beginn der Gabe des Antibiotikums
documentation
<![CDATA[[help]Beginn der Gabe des Antibiotikums (über die übliche Prämedikation hinaus!)]]>
source <xs:element name="ANTIBIOSE_ZEIT" type="t_ANTIBIOSE_ZEIT">
 
<xs:annotation>
   
<xs:documentation>Beginn der Gabe des Antibiotikums</xs:documentation>
   
<xs:documentation><![CDATA[[help]Beginn der Gabe des Antibiotikums (über die übliche Prämedikation hinaus!)]]></xs:documentation>
 
</xs:annotation>
</xs:element>

element ANTIKOAG_ANDERE
diagram index_p73.png
type t_JANEIN
properties
content simple
used by
group Antikoagulation
facets
length 1
enumeration 0
enumeration 1
annotation
documentation
Sonstige incl. COX2-Hemmer
source <xs:element name="ANTIKOAG_ANDERE" type="t_JANEIN">
 
<xs:annotation>
   
<xs:documentation>Sonstige incl. COX2-Hemmer</xs:documentation>
 
</xs:annotation>
</xs:element>

element ANTIKOAG_ASS
diagram index_p74.png
type t_ANTIKOAG_ASS
properties
content simple
used by
group Antikoagulation
facets
maxLength 4
enumeration Nein
enumeration &lt;=2d
enumeration &gt;2d
annotation
documentation
ASS
documentation
<![CDATA[[help]Antikoagulation ASS]]>
source <xs:element name="ANTIKOAG_ASS" type="t_ANTIKOAG_ASS">
 
<xs:annotation>
   
<xs:documentation>ASS</xs:documentation>
   
<xs:documentation><![CDATA[[help]Antikoagulation ASS]]></xs:documentation>
 
</xs:annotation>
</xs:element>

element ANTIKOAG_CLOPI
diagram index_p75.png
type t_ANTIKOAG_CLOPI
properties
content simple
used by
group Antikoagulation
facets
maxLength 4
enumeration Nein
enumeration &lt;7d
enumeration &gt;=7d
annotation
documentation
Clopidogrel
source <xs:element name="ANTIKOAG_CLOPI" type="t_ANTIKOAG_CLOPI">
 
<xs:annotation>
   
<xs:documentation>Clopidogrel</xs:documentation>
 
</xs:annotation>
</xs:element>

element ANTIKOAG_FREITEXT
diagram index_p76.png
type t_ANTIKOAG_FREITEXT
properties
content simple
used by
group Antikoagulation
facets
maxLength 200
annotation
documentation
Bemerkungen zur Antikoagulation
documentation
<![CDATA[[help]Bemerkungen zur Antikoagulation]]>
source <xs:element name="ANTIKOAG_FREITEXT" type="t_ANTIKOAG_FREITEXT">
 
<xs:annotation>
   
<xs:documentation>Bemerkungen zur Antikoagulation</xs:documentation>
   
<xs:documentation><![CDATA[[help]Bemerkungen zur Antikoagulation]]></xs:documentation>
 
</xs:annotation>
</xs:element>

element ANTIKOAG_KEINE
diagram index_p77.png
type t_JA
properties
content simple
used by
group Antikoagulation
facets
length 1
enumeration 1
annotation
documentation
keine Antikoagulation
documentation
<![CDATA[[help]keine Antikoagulation. Setzt alle anderen Felder zur Antikoagulation auf "nicht angehakt".]]>
source <xs:element name="ANTIKOAG_KEINE" type="t_JA">
 
<xs:annotation>
   
<xs:documentation>keine Antikoagulation</xs:documentation>
   
<xs:documentation><![CDATA[[help]keine Antikoagulation. Setzt alle anderen Felder zur Antikoagulation auf "nicht angehakt".]]></xs:documentation>
 
</xs:annotation>
</xs:element>

element ANTIKOAG_KUMARIN
diagram index_p78.png
type t_ANTIKOAG_KUMARIN
properties
content simple
used by
group Antikoagulation
facets
maxLength 8
enumeration Nein
enumeration INR&lt;1,4
enumeration INR&gt;=1,4
annotation
documentation
Kumarine
documentation
<![CDATA[[help]Antikoagulation Kumarine]]>
source <xs:element name="ANTIKOAG_KUMARIN" type="t_ANTIKOAG_KUMARIN">
 
<xs:annotation>
   
<xs:documentation>Kumarine</xs:documentation>
   
<xs:documentation><![CDATA[[help]Antikoagulation Kumarine]]></xs:documentation>
 
</xs:annotation>
</xs:element>

element ANTIKOAG_NMH_ASS
diagram index_p79.png
type t_ANTIKOAG_NMH_ASS
properties
content simple
used by
group Antikoagulation
facets
maxLength 8
enumeration Nein
enumeration &lt;36-42h
enumeration &gt;=36-42h
annotation
documentation
NMH bei ASS-Einname
documentation
<![CDATA[[help]NMH bei ASS-Einname]]>
source <xs:element name="ANTIKOAG_NMH_ASS" type="t_ANTIKOAG_NMH_ASS">
 
<xs:annotation>
   
<xs:documentation>NMH bei ASS-Einname</xs:documentation>
   
<xs:documentation><![CDATA[[help]NMH bei ASS-Einname]]></xs:documentation>
 
</xs:annotation>
</xs:element>

element ANTIKOAG_NMHHIGH
diagram index_p80.png
type t_ANTIKOAG_NMHHIGH
properties
content simple
used by
group Antikoagulation
facets
maxLength 5
enumeration Nein
enumeration &lt;24h
enumeration &gt;=24h
annotation
documentation
NMH high-dose (therapeutisch)
documentation
<![CDATA[[help]Antikoagulation NMH high-dose (therapeutisch)]]>
source <xs:element name="ANTIKOAG_NMHHIGH" type="t_ANTIKOAG_NMHHIGH">
 
<xs:annotation>
   
<xs:documentation>NMH high-dose (therapeutisch)</xs:documentation>
   
<xs:documentation><![CDATA[[help]Antikoagulation NMH high-dose (therapeutisch)]]></xs:documentation>
 
</xs:annotation>
</xs:element>

element ANTIKOAG_NMHLOW
diagram index_p81.png
type t_ANTIKOAG_NMHLOW
properties
content simple
used by
group Antikoagulation
facets
maxLength 5
enumeration Nein
enumeration &lt;12h
enumeration &gt;=12h
annotation
documentation
NMH low-dose (prophylaktisch)
documentation
<![CDATA[[help]Antikoagulation NMH low-dose (prophylaktisch)]]>
source <xs:element name="ANTIKOAG_NMHLOW" type="t_ANTIKOAG_NMHLOW">
 
<xs:annotation>
   
<xs:documentation>NMH low-dose (prophylaktisch)</xs:documentation>
   
<xs:documentation><![CDATA[[help]Antikoagulation NMH low-dose (prophylaktisch)]]></xs:documentation>
 
</xs:annotation>
</xs:element>

element ANTIKOAG_NSAIDS
diagram index_p82.png
type t_ANTIKOAG_NSAIDS
properties
content simple
used by
group Antikoagulation
facets
maxLength 5
enumeration Nein
enumeration &lt;24h
enumeration &gt;=24h
annotation
documentation
NSAIDs
source <xs:element name="ANTIKOAG_NSAIDS" type="t_ANTIKOAG_NSAIDS">
 
<xs:annotation>
   
<xs:documentation>NSAIDs</xs:documentation>
 
</xs:annotation>
</xs:element>

element ANTIKOAG_UFH
diagram index_p83.png
type t_ANTIKOAG_UFH
properties
content simple
used by
group Antikoagulation
facets
maxLength 6
enumeration Nein
enumeration &lt;4-6h
enumeration &gt;=4-6h
annotation
documentation
UFH
documentation
<![CDATA[[help]Antikoagulation UFH]]>
source <xs:element name="ANTIKOAG_UFH" type="t_ANTIKOAG_UFH">
 
<xs:annotation>
   
<xs:documentation>UFH</xs:documentation>
   
<xs:documentation><![CDATA[[help]Antikoagulation UFH]]></xs:documentation>
 
</xs:annotation>
</xs:element>

element ANTIKOAG_WEITERE
diagram index_p84.png
type t_JANEIN
properties
content simple
used by
group Antikoagulation
facets
length 1
enumeration 0
enumeration 1
annotation
documentation
Weitere
documentation
<![CDATA[[help]Weitere (incl. Fondaparinux, Danaparoid, direkte Thrombininhibitoren, Ticlopidin, Rivaroxaban)]]>
source <xs:element name="ANTIKOAG_WEITERE" type="t_JANEIN">
 
<xs:annotation>
   
<xs:documentation>Weitere</xs:documentation>
   
<xs:documentation><![CDATA[[help]Weitere (incl. Fondaparinux, Danaparoid, direkte Thrombininhibitoren, Ticlopidin, Rivaroxaban)]]></xs:documentation>
 
</xs:annotation>
</xs:element>

element ASA
diagram index_p85.png
type t_ASA
properties
content simple
used by
group Ko-Morbidität
facets
maxLength 1
enumeration 1
enumeration 2
enumeration 3
enumeration 4
annotation
documentation
ASA
source <xs:element name="ASA" type="t_ASA">
 
<xs:annotation>
   
<xs:documentation>ASA</xs:documentation>
 
</xs:annotation>
</xs:element>

element ATEMDEPRESSION
diagram index_p86.png
type t_JA
properties
content simple
used by
group Visite
facets
length 1
enumeration 1
annotation
documentation
behandlungspflichtige Atemdepression
source <xs:element name="ATEMDEPRESSION" type="t_JA">
 
<xs:annotation>
   
<xs:documentation>behandlungspflichtige Atemdepression</xs:documentation>
 
</xs:annotation>
</xs:element>

element BLASENKATHETER
diagram index_p87.png
type t_JA
properties
content simple
used by
group Visite
facets
length 1
enumeration 1
annotation
documentation
DK vorhanden
source <xs:element name="BLASENKATHETER" type="t_JA">
 
<xs:annotation>
   
<xs:documentation>DK vorhanden</xs:documentation>
 
</xs:annotation>
</xs:element>

element BLOODY_TAP_1
diagram index_p88.png
type t_JA
properties
content simple
used by
group Punktionstechnik_Komplikationen_1
facets
length 1
enumeration 1
annotation
documentation
Bloody Tap
documentation
<![CDATA[[help]blutige Punktion]]>
source <xs:element name="BLOODY_TAP_1" type="t_JA">
 
<xs:annotation>
   
<xs:documentation>Bloody Tap</xs:documentation>
   
<xs:documentation><![CDATA[[help]blutige Punktion]]></xs:documentation>
 
</xs:annotation>
</xs:element>

element BLOODY_TAP_2
diagram index_p89.png
type t_JA
properties
content simple
used by
group Punktionstechnik_Komplikationen_2
facets
length 1
enumeration 1
annotation
documentation
Bloody Tap
documentation
<![CDATA[[help]blutige Punktion]]>
source <xs:element name="BLOODY_TAP_2" type="t_JA">
 
<xs:annotation>
   
<xs:documentation>Bloody Tap</xs:documentation>
   
<xs:documentation><![CDATA[[help]blutige Punktion]]></xs:documentation>
 
</xs:annotation>
</xs:element>

element BOLUS_LOKAL_1_1
diagram index_p90.png
type t_BOLUS_LOKAL
properties
content simple
used by
group Initiale_Medikation_1
facets
maxLength 10
enumeration Ropivacain
enumeration Bupivacain
enumeration Prilocain
enumeration Lidocain
enumeration Mepivacain
annotation
documentation
1. Lokalanästhetikum
source <xs:element name="BOLUS_LOKAL_1_1" type="t_BOLUS_LOKAL">
 
<xs:annotation>
   
<xs:documentation>1. Lokalanästhetikum</xs:documentation>
 
</xs:annotation>
</xs:element>

element BOLUS_LOKAL_1_2
diagram index_p91.png
type t_BOLUS_LOKAL
properties
content simple
used by
group Initiale_Medikation_2
facets
maxLength 10
enumeration Ropivacain
enumeration Bupivacain
enumeration Prilocain
enumeration Lidocain
enumeration Mepivacain
annotation
documentation
1. Lokalanästhetikum
source <xs:element name="BOLUS_LOKAL_1_2" type="t_BOLUS_LOKAL">
 
<xs:annotation>
   
<xs:documentation>1. Lokalanästhetikum</xs:documentation>
 
</xs:annotation>
</xs:element>

element BOLUS_LOKAL_2_1
diagram index_p92.png
type t_BOLUS_LOKAL
properties
content simple
used by
group Initiale_Medikation_1
facets
maxLength 10
enumeration Ropivacain
enumeration Bupivacain
enumeration Prilocain
enumeration Lidocain
enumeration Mepivacain
annotation
documentation
2. Lokalanästhetikum
source <xs:element name="BOLUS_LOKAL_2_1" type="t_BOLUS_LOKAL">
 
<xs:annotation>
   
<xs:documentation>2. Lokalanästhetikum</xs:documentation>
 
</xs:annotation>
</xs:element>

element BOLUS_LOKAL_2_2
diagram index_p93.png
type t_BOLUS_LOKAL
properties
content simple
used by
group Initiale_Medikation_2
facets
maxLength 10
enumeration Ropivacain
enumeration Bupivacain
enumeration Prilocain
enumeration Lidocain
enumeration Mepivacain
annotation
documentation
2. Lokalanästhetikum
source <xs:element name="BOLUS_LOKAL_2_2" type="t_BOLUS_LOKAL">
 
<xs:annotation>
   
<xs:documentation>2. Lokalanästhetikum</xs:documentation>
 
</xs:annotation>
</xs:element>

element BOLUS_LOKAL_KONZ_1_1
diagram index_p94.png
type t_BOLUS_LOKAL_KONZ
properties
content simple
used by
group Initiale_Medikation_1
facets
minInclusive 0.000
maxInclusive 9.999
totalDigits 4
fractionDigits 3
annotation
documentation
1. Lokalanästhetikum Konzentration
documentation
<![CDATA[[help]Wertebereich 0,000% bis 9,999%]]>
documentation
<![CDATA[[si]%]]>
source <xs:element name="BOLUS_LOKAL_KONZ_1_1" type="t_BOLUS_LOKAL_KONZ">
 
<xs:annotation>
   
<xs:documentation>1. Lokalanästhetikum Konzentration</xs:documentation>
   
<xs:documentation><![CDATA[[help]Wertebereich 0,000% bis 9,999%]]></xs:documentation>
   
<xs:documentation><![CDATA[[si]%]]></xs:documentation>
 
</xs:annotation>
</xs:element>

element BOLUS_LOKAL_KONZ_1_2
diagram index_p95.png
type t_BOLUS_LOKAL_KONZ
properties
content simple
used by
group Initiale_Medikation_2
facets
minInclusive 0.000
maxInclusive 9.999
totalDigits 4
fractionDigits 3
annotation
documentation
1. Lokalanästhetikum Konzentration
documentation
<![CDATA[[help]Wertebereich 0,000% bis 9,999%]]>
documentation
<![CDATA[[si]%]]>
source <xs:element name="BOLUS_LOKAL_KONZ_1_2" type="t_BOLUS_LOKAL_KONZ">
 
<xs:annotation>
   
<xs:documentation>1. Lokalanästhetikum Konzentration</xs:documentation>
   
<xs:documentation><![CDATA[[help]Wertebereich 0,000% bis 9,999%]]></xs:documentation>
   
<xs:documentation><![CDATA[[si]%]]></xs:documentation>
 
</xs:annotation>
</xs:element>

element BOLUS_LOKAL_KONZ_2_1
diagram index_p96.png
type t_BOLUS_LOKAL_KONZ
properties
content simple
used by
group Initiale_Medikation_1
facets
minInclusive 0.000
maxInclusive 9.999
totalDigits 4
fractionDigits 3
annotation
documentation
2.  Lokalanästhetikum Konzentration
documentation
<![CDATA[[help]Wertebereich 0,000% bis 9,999%]]>
documentation
<![CDATA[[si]%]]>
source <xs:element name="BOLUS_LOKAL_KONZ_2_1" type="t_BOLUS_LOKAL_KONZ">
 
<xs:annotation>
   
<xs:documentation>2.  Lokalanästhetikum Konzentration</xs:documentation>
   
<xs:documentation><![CDATA[[help]Wertebereich 0,000% bis 9,999%]]></xs:documentation>
   
<xs:documentation><![CDATA[[si]%]]></xs:documentation>
 
</xs:annotation>
</xs:element>

element BOLUS_LOKAL_KONZ_2_2
diagram index_p97.png
type t_BOLUS_LOKAL_KONZ
properties
content simple
used by
group Initiale_Medikation_2
facets
minInclusive 0.000
maxInclusive 9.999
totalDigits 4
fractionDigits 3
annotation
documentation
2. Lokalanästhestikum Konzentration
documentation
<![CDATA[[help]Wertebereich 0,000% bis 9,999%]]>
documentation
<![CDATA[[si]%]]>
source <xs:element name="BOLUS_LOKAL_KONZ_2_2" type="t_BOLUS_LOKAL_KONZ">
 
<xs:annotation>
   
<xs:documentation>2. Lokalanästhestikum Konzentration</xs:documentation>
   
<xs:documentation><![CDATA[[help]Wertebereich 0,000% bis 9,999%]]></xs:documentation>
   
<xs:documentation><![CDATA[[si]%]]></xs:documentation>
 
</xs:annotation>
</xs:element>

element BOLUS_LOKAL_MENGE_1_1
diagram index_p98.png
type t_BOLUS_LOKAL_MENGE
properties
content simple
used by
group Initiale_Medikation_1
facets
minInclusive 0.0
maxInclusive 99.9
totalDigits 3
fractionDigits 1
annotation
documentation
1. Lokalanästhetikum Menge
documentation
<![CDATA[[help]Wertebereich 0ml bis 99ml]]>
documentation
<![CDATA[[si]ml]]>
source <xs:element name="BOLUS_LOKAL_MENGE_1_1" type="t_BOLUS_LOKAL_MENGE">
 
<xs:annotation>
   
<xs:documentation>1. Lokalanästhetikum Menge</xs:documentation>
   
<xs:documentation><![CDATA[[help]Wertebereich 0ml bis 99ml]]></xs:documentation>
   
<xs:documentation><![CDATA[[si]ml]]></xs:documentation>
 
</xs:annotation>
</xs:element>

element BOLUS_LOKAL_MENGE_1_2
diagram index_p99.png
type t_BOLUS_LOKAL_MENGE
properties
content simple
used by
group Initiale_Medikation_2
facets
minInclusive 0.0
maxInclusive 99.9
totalDigits 3
fractionDigits 1
annotation
documentation
1. Lokalanästhetikum Menge
documentation
<![CDATA[[help]Wertebereich 0ml bis 99ml]]>
documentation
<![CDATA[[si]ml]]>
source <xs:element name="BOLUS_LOKAL_MENGE_1_2" type="t_BOLUS_LOKAL_MENGE">
 
<xs:annotation>
   
<xs:documentation>1. Lokalanästhetikum Menge</xs:documentation>
   
<xs:documentation><![CDATA[[help]Wertebereich 0ml bis 99ml]]></xs:documentation>
   
<xs:documentation><![CDATA[[si]ml]]></xs:documentation>
 
</xs:annotation>
</xs:element>

element BOLUS_LOKAL_MENGE_2_1
diagram index_p100.png
type t_BOLUS_LOKAL_MENGE
properties
content simple
used by
group Initiale_Medikation_1
facets
minInclusive 0.0
maxInclusive 99.9
totalDigits 3
fractionDigits 1
annotation
documentation
2. Lokalanästhestikum Menge
documentation
<![CDATA[[help]Wertebereich 0ml bis 99ml]]>
documentation
<![CDATA[[si]ml]]>
source <xs:element name="BOLUS_LOKAL_MENGE_2_1" type="t_BOLUS_LOKAL_MENGE">
 
<xs:annotation>
   
<xs:documentation>2. Lokalanästhestikum Menge</xs:documentation>
   
<xs:documentation><![CDATA[[help]Wertebereich 0ml bis 99ml]]></xs:documentation>
   
<xs:documentation><![CDATA[[si]ml]]></xs:documentation>
 
</xs:annotation>
</xs:element>

element BOLUS_LOKAL_MENGE_2_2
diagram index_p101.png
type t_BOLUS_LOKAL_MENGE
properties
content simple
used by
group Initiale_Medikation_2
facets
minInclusive 0.0
maxInclusive 99.9
totalDigits 3
fractionDigits 1
annotation
documentation
2. Lokalanästhetikum Menge
documentation
<![CDATA[[help]Wertebereich 0ml bis 99ml]]>
documentation
<![CDATA[[si]ml]]>
source <xs:element name="BOLUS_LOKAL_MENGE_2_2" type="t_BOLUS_LOKAL_MENGE">
 
<xs:annotation>
   
<xs:documentation>2. Lokalanästhetikum Menge</xs:documentation>
   
<xs:documentation><![CDATA[[help]Wertebereich 0ml bis 99ml]]></xs:documentation>
   
<xs:documentation><![CDATA[[si]ml]]></xs:documentation>
 
</xs:annotation>
</xs:element>

element BOLUS_OPIOID_1
diagram index_p102.png
type t_OPIOID
properties
content simple
used by
group Initiale_Medikation_1
facets
maxLength 10
enumeration Morphin
enumeration Sufentanil
enumeration Fentanyl
enumeration Piritramid
annotation
documentation
Opioid
documentation
<![CDATA[[help]1. Feld: Opioid Auswahl.<br/>2. Feld: Wert mitWertebereich 0 bis 999.<br/>3. Feld: Auswahl Einheit.]]>
source <xs:element name="BOLUS_OPIOID_1" type="t_OPIOID">
 
<xs:annotation>
   
<xs:documentation>Opioid</xs:documentation>
   
<xs:documentation><![CDATA[[help]1. Feld: Opioid Auswahl.<br/>2. Feld: Wert mitWertebereich 0 bis 999.<br/>3. Feld: Auswahl Einheit.]]></xs:documentation>
 
</xs:annotation>
</xs:element>

element BOLUS_OPIOID_2
diagram index_p103.png
type t_OPIOID
properties
content simple
used by
group Initiale_Medikation_2
facets
maxLength 10
enumeration Morphin
enumeration Sufentanil
enumeration Fentanyl
enumeration Piritramid
annotation
documentation
Opioid
documentation
<![CDATA[[help]1. Feld: Opioid Auswahl.<br/>2. Feld: Wert mitWertebereich 0 bis 999.<br/>3. Feld: Auswahl Einheit.]]>
source <xs:element name="BOLUS_OPIOID_2" type="t_OPIOID">
 
<xs:annotation>
   
<xs:documentation>Opioid</xs:documentation>
   
<xs:documentation><![CDATA[[help]1. Feld: Opioid Auswahl.<br/>2. Feld: Wert mitWertebereich 0 bis 999.<br/>3. Feld: Auswahl Einheit.]]></xs:documentation>
 
</xs:annotation>
</xs:element>

element BOLUS_OPIOID_EINHEIT_1
diagram index_p104.png
type t_OPIOID_EINHEIT_GEWICHT
properties
content simple
default µg
used by
group Initiale_Medikation_1
facets
maxLength 2
enumeration µg
enumeration mg
annotation
documentation
Opioid Einheit
source <xs:element name="BOLUS_OPIOID_EINHEIT_1" type="t_OPIOID_EINHEIT_GEWICHT" default="µg">
 
<xs:annotation>
   
<xs:documentation>Opioid Einheit</xs:documentation>
 
</xs:annotation>
</xs:element>

element BOLUS_OPIOID_EINHEIT_2
diagram index_p105.png
type t_OPIOID_EINHEIT_GEWICHT
properties
content simple
default µg
used by
group Initiale_Medikation_2
facets
maxLength 2
enumeration µg
enumeration mg
annotation
documentation
Opioid Einheit
source <xs:element name="BOLUS_OPIOID_EINHEIT_2" type="t_OPIOID_EINHEIT_GEWICHT" default="µg">
 
<xs:annotation>
   
<xs:documentation>Opioid Einheit</xs:documentation>
 
</xs:annotation>
</xs:element>

element BOLUS_OPIOID_MENGE_1
diagram index_p106.png
type t_OPIOID_MENGE_GEWICHT
properties
content simple
used by
group Initiale_Medikation_1
facets
minInclusive 0
maxInclusive 999
totalDigits 3
annotation
documentation
Opioid Menge
documentation
<![CDATA[[help]Wertebereich 0 bis 999]]>
source <xs:element name="BOLUS_OPIOID_MENGE_1" type="t_OPIOID_MENGE_GEWICHT">
 
<xs:annotation>
   
<xs:documentation>Opioid Menge</xs:documentation>
   
<xs:documentation><![CDATA[[help]Wertebereich 0 bis 999]]></xs:documentation>
 
</xs:annotation>
</xs:element>

element BOLUS_OPIOID_MENGE_2
diagram index_p107.png
type t_OPIOID_MENGE_GEWICHT
properties
content simple
used by
group Initiale_Medikation_2
facets
minInclusive 0
maxInclusive 999
totalDigits 3
annotation
documentation
Opioid Menge
documentation
<![CDATA[[help]Wertebereich 0 bis 999]]>
source <xs:element name="BOLUS_OPIOID_MENGE_2" type="t_OPIOID_MENGE_GEWICHT">
 
<xs:annotation>
   
<xs:documentation>Opioid Menge</xs:documentation>
   
<xs:documentation><![CDATA[[help]Wertebereich 0 bis 999]]></xs:documentation>
 
</xs:annotation>
</xs:element>

element BOLUS_TESTDOSIS_1
diagram index_p108.png
type t_BOLUS_TESTDOSIS
properties
content simple
used by
group Initiale_Medikation_1
facets
maxLength 14
enumeration Klinikstandard
enumeration Andere
annotation
documentation
Testdosis
source <xs:element name="BOLUS_TESTDOSIS_1" type="t_BOLUS_TESTDOSIS">
 
<xs:annotation>
   
<xs:documentation>Testdosis</xs:documentation>
 
</xs:annotation>
</xs:element>

element BOLUS_TESTDOSIS_2
diagram index_p109.png
type t_BOLUS_TESTDOSIS
properties
content simple
used by
group Initiale_Medikation_2
facets
maxLength 14
enumeration Klinikstandard
enumeration Andere
annotation
documentation
Testdosis
source <xs:element name="BOLUS_TESTDOSIS_2" type="t_BOLUS_TESTDOSIS">
 
<xs:annotation>
   
<xs:documentation>Testdosis</xs:documentation>
 
</xs:annotation>
</xs:element>

element BOLUS_TESTDOSIS_BEM_1
diagram index_p110.png
type t_BOLUS_TESTDOSIS_BEM
properties
content simple
used by
group Initiale_Medikation_1
facets
maxLength 200
annotation
documentation
Testdosis Bemerkungen
source <xs:element name="BOLUS_TESTDOSIS_BEM_1" type="t_BOLUS_TESTDOSIS_BEM">
 
<xs:annotation>
   
<xs:documentation>Testdosis Bemerkungen</xs:documentation>
 
</xs:annotation>
</xs:element>

element BOLUS_TESTDOSIS_BEM_2
diagram index_p111.png
type t_BOLUS_TESTDOSIS_BEM
properties
content simple
used by
group Initiale_Medikation_2
facets
maxLength 200
annotation
documentation
Testdosis Bemerkungen
source <xs:element name="BOLUS_TESTDOSIS_BEM_2" type="t_BOLUS_TESTDOSIS_BEM">
 
<xs:annotation>
   
<xs:documentation>Testdosis Bemerkungen</xs:documentation>
 
</xs:annotation>
</xs:element>

element BOLUS_ZUSAETZE_CLONIDIN_1
diagram index_p112.png
type t_JA
properties
content simple
used by
group Initiale_Medikation_1
facets
length 1
enumeration 1
annotation
documentation
Zusätze Clonidin
source <xs:element name="BOLUS_ZUSAETZE_CLONIDIN_1" type="t_JA">
 
<xs:annotation>
   
<xs:documentation>Zusätze Clonidin</xs:documentation>
 
</xs:annotation>
</xs:element>

element BOLUS_ZUSAETZE_CLONIDIN_2
diagram index_p113.png
type t_JA
properties
content simple
used by
group Initiale_Medikation_2
facets
length 1
enumeration 1
annotation
documentation
Zusätze Clonidin
source <xs:element name="BOLUS_ZUSAETZE_CLONIDIN_2" type="t_JA">
 
<xs:annotation>
   
<xs:documentation>Zusätze Clonidin</xs:documentation>
 
</xs:annotation>
</xs:element>

element BOLUS_ZUSAETZE_KETAMIN_1
diagram index_p114.png
type t_JA
properties
content simple
used by
group Initiale_Medikation_1
facets
length 1
enumeration 1
annotation
documentation
Zusätze Ketamin
source <xs:element name="BOLUS_ZUSAETZE_KETAMIN_1" type="t_JA">
 
<xs:annotation>
   
<xs:documentation>Zusätze Ketamin</xs:documentation>
 
</xs:annotation>
</xs:element>

element BOLUS_ZUSAETZE_KETAMIN_2
diagram index_p115.png
type t_JA
properties
content simple
used by
group Initiale_Medikation_2
facets
length 1
enumeration 1
annotation
documentation
Zusätze Ketamin
source <xs:element name="BOLUS_ZUSAETZE_KETAMIN_2" type="t_JA">
 
<xs:annotation>
   
<xs:documentation>Zusätze Ketamin</xs:documentation>
 
</xs:annotation>
</xs:element>

element BOLUS_ZUSAETZE_NABI_1
diagram index_p116.png
type t_JA
properties
content simple
used by
group Initiale_Medikation_1
facets
length 1
enumeration 1
annotation
documentation
Zusätze NaBi
source <xs:element name="BOLUS_ZUSAETZE_NABI_1" type="t_JA">
 
<xs:annotation>
   
<xs:documentation>Zusätze NaBi</xs:documentation>
 
</xs:annotation>
</xs:element>

element BOLUS_ZUSAETZE_NABI_2
diagram index_p117.png
type t_JA
properties
content simple
used by
group Initiale_Medikation_2
facets
length 1
enumeration 1
annotation
documentation
Zusätze NaBi
source <xs:element name="BOLUS_ZUSAETZE_NABI_2" type="t_JA">
 
<xs:annotation>
   
<xs:documentation>Zusätze NaBi</xs:documentation>
 
</xs:annotation>
</xs:element>

element BOLUS_ZUSAETZE_VASO_1
diagram index_p118.png
type t_JA
properties
content simple
used by
group Initiale_Medikation_1
facets
length 1
enumeration 1
annotation
documentation
Zusätze Vasokonstriktor
source <xs:element name="BOLUS_ZUSAETZE_VASO_1" type="t_JA">
 
<xs:annotation>
   
<xs:documentation>Zusätze Vasokonstriktor</xs:documentation>
 
</xs:annotation>
</xs:element>

element BOLUS_ZUSAETZE_VASO_2
diagram index_p119.png
type t_JA
properties
content simple
used by
group Initiale_Medikation_2
facets
length 1
enumeration 1
annotation
documentation
Zusätze Vasokonstriktor
source <xs:element name="BOLUS_ZUSAETZE_VASO_2" type="t_JA">
 
<xs:annotation>
   
<xs:documentation>Zusätze Vasokonstriktor</xs:documentation>
 
</xs:annotation>
</xs:element>

element BS
diagram index_p120.png
type t_JA
properties
content simple
used by
group Stammdaten
facets
length 1
enumeration 1
annotation
documentation
Benigner Schmerz ohne OP
source <xs:element name="BS" type="t_JA">
 
<xs:annotation>
   
<xs:documentation>Benigner Schmerz ohne OP</xs:documentation>
 
</xs:annotation>
</xs:element>

element CPS
diagram index_p121.png
type t_JA
properties
content simple
used by
group Stammdaten
facets
length 1
enumeration 1
annotation
documentation
chronischer Schmerzpatient (CPS)
source <xs:element name="CPS" type="t_JA">
 
<xs:annotation>
   
<xs:documentation>chronischer Schmerzpatient (CPS)</xs:documentation>
 
</xs:annotation>
</xs:element>

element DES_FILTER_1
diagram index_p122.png
type t_JANEIN
properties
content simple
used by
group Desinfektion_1
facets
length 1
enumeration 0
enumeration 1
annotation
documentation
Bakterienfilter
documentation
<![CDATA[[help]Bakterienfilter]]>
source <xs:element name="DES_FILTER_1" type="t_JANEIN">
 
<xs:annotation>
   
<xs:documentation>Bakterienfilter</xs:documentation>
   
<xs:documentation><![CDATA[[help]Bakterienfilter]]></xs:documentation>
 
</xs:annotation>
</xs:element>

element DES_FILTER_2
diagram index_p123.png
type t_JANEIN
properties
content simple
used by
group Desinfektion_2
facets
length 1
enumeration 0
enumeration 1
annotation
documentation
Bakterienfilter
documentation
<![CDATA[[help]Bakterienfilter]]>
source <xs:element name="DES_FILTER_2" type="t_JANEIN">
 
<xs:annotation>
   
<xs:documentation>Bakterienfilter</xs:documentation>
   
<xs:documentation><![CDATA[[help]Bakterienfilter]]></xs:documentation>
 
</xs:annotation>
</xs:element>

element DES_KITTEL_1
diagram index_p124.png
type t_JANEIN
properties
content simple
used by
group Desinfektion_1
facets
length 1
enumeration 0
enumeration 1
annotation
documentation
steriler Kittel
documentation
<![CDATA[[help]steriler Kittel]]>
source <xs:element name="DES_KITTEL_1" type="t_JANEIN">
 
<xs:annotation>
   
<xs:documentation>steriler Kittel</xs:documentation>
   
<xs:documentation><![CDATA[[help]steriler Kittel]]></xs:documentation>
 
</xs:annotation>
</xs:element>

element DES_KITTEL_2
diagram index_p125.png
type t_JANEIN
properties
content simple
used by
group Desinfektion_2
facets
length 1
enumeration 0
enumeration 1
annotation
documentation
steriler Kittel
documentation
<![CDATA[[help]steriler Kittel]]>
source <xs:element name="DES_KITTEL_2" type="t_JANEIN">
 
<xs:annotation>
   
<xs:documentation>steriler Kittel</xs:documentation>
   
<xs:documentation><![CDATA[[help]steriler Kittel]]></xs:documentation>
 
</xs:annotation>
</xs:element>

element DES_TUNNEL_1
diagram index_p126.png
type t_JANEIN
properties
content simple
used by
group Desinfektion_1
facets
length 1
enumeration 0
enumeration 1
annotation
documentation
Tunnelung
documentation
<![CDATA[[help]Tunnelung]]>
source <xs:element name="DES_TUNNEL_1" type="t_JANEIN">
 
<xs:annotation>
   
<xs:documentation>Tunnelung</xs:documentation>
   
<xs:documentation><![CDATA[[help]Tunnelung]]></xs:documentation>
 
</xs:annotation>
</xs:element>

element DES_TUNNEL_2
diagram index_p127.png
type t_JANEIN
properties
content simple
used by
group Desinfektion_2
facets
length 1
enumeration 0
enumeration 1
annotation
documentation
Tunnelung
documentation
<![CDATA[[help]Tunnelung]]>
source <xs:element name="DES_TUNNEL_2" type="t_JANEIN">
 
<xs:annotation>
   
<xs:documentation>Tunnelung</xs:documentation>
   
<xs:documentation><![CDATA[[help]Tunnelung]]></xs:documentation>
 
</xs:annotation>
</xs:element>

element DIABETES
diagram index_p128.png
type t_DIABETES
properties
content simple
used by
group Ko-Morbidität
facets
maxLength 5
enumeration Nein
enumeration NIDDM
enumeration IDDM
annotation
documentation
Diabetes
documentation
<![CDATA[[help]Diabetes Erkrankung des Patienten]]>
source <xs:element name="DIABETES" type="t_DIABETES">
 
<xs:annotation>
   
<xs:documentation>Diabetes</xs:documentation>
   
<xs:documentation><![CDATA[[help]Diabetes Erkrankung des Patienten]]></xs:documentation>
 
</xs:annotation>
</xs:element>

element DIENST
diagram index_p129.png
type t_DIENSTART
properties
content simple
used by
group Visite
facets
maxLength 2
enumeration TD
enumeration SD
enumeration ND
enumeration BD
annotation
documentation
Dienstart
source <xs:element name="DIENST" type="t_DIENSTART">
 
<xs:annotation>
   
<xs:documentation>Dienstart</xs:documentation>
 
</xs:annotation>
</xs:element>

element DROGEN
diagram index_p130.png
type t_JA
properties
content simple
used by
group Ko-Morbidität
facets
length 1
enumeration 1
annotation
documentation
Drogenabusus
documentation
<![CDATA[[help]Drogenabhängigkeit des Patienten]]>
source <xs:element name="DROGEN" type="t_JA">
 
<xs:annotation>
   
<xs:documentation>Drogenabusus</xs:documentation>
   
<xs:documentation><![CDATA[[help]Drogenabhängigkeit des Patienten]]></xs:documentation>
 
</xs:annotation>
</xs:element>

element EINGABEZEITPUNKT
diagram index_p131.png
type t_ZEITPUNKT
properties
content simple
used by
group Stammdaten
annotation
documentation
Eingabezeitpunkt
documentation
<![CDATA[[help]Eingabezeitpunkt des Falls. Angabe im Format dd.mm.yyyy HH:MM]]>
documentation
<![CDATA[[si]dd.mm.yy HH:MM]]>
source <xs:element name="EINGABEZEITPUNKT" type="t_ZEITPUNKT">
 
<xs:annotation>
   
<xs:documentation>Eingabezeitpunkt</xs:documentation>
   
<xs:documentation><![CDATA[[help]Eingabezeitpunkt des Falls. Angabe im Format dd.mm.yyyy HH:MM]]></xs:documentation>
   
<xs:documentation><![CDATA[[si]dd.mm.yy HH:MM]]></xs:documentation>
 
</xs:annotation>
</xs:element>

element ENTFERNUNGSDATUM_1
diagram index_p132.png
type t_DATUM
properties
content simple
used by
group Abschluss_des_Verfahrens_datum_1
annotation
documentation
Entfernen des Katheters
documentation
<![CDATA[[help]Wird aus der Eingabe unter &quot;Visiten&quot; entnommen! <br/><b>Nicht editierbar!</b>]]>
documentation
<![CDATA[[si]DD.MM.YYYY]]>
source <xs:element name="ENTFERNUNGSDATUM_1" type="t_DATUM">
 
<xs:annotation>
   
<xs:documentation>Entfernen des Katheters</xs:documentation>
   
<xs:documentation><![CDATA[[help]Wird aus der Eingabe unter &quot;Visiten&quot; entnommen! <br/><b>Nicht editierbar!</b>]]></xs:documentation>
   
<xs:documentation><![CDATA[[si]DD.MM.YYYY]]></xs:documentation>
 
</xs:annotation>
</xs:element>

element ENTFERNUNGSDATUM_2
diagram index_p133.png
type t_DATUM
properties
content simple
used by
group Abschluss_des_Verfahrens_datum_2
annotation
documentation
Entfernen des Katheters
documentation
<![CDATA[[help]Wird aus der Eingabe unter &quot;Visiten&quot; entnommen! <br/><b>Nicht editierbar!</b>]]>
documentation
<![CDATA[[si]DD.MM.YYYY]]>
source <xs:element name="ENTFERNUNGSDATUM_2" type="t_DATUM">
 
<xs:annotation>
   
<xs:documentation>Entfernen des Katheters</xs:documentation>
   
<xs:documentation><![CDATA[[help]Wird aus der Eingabe unter &quot;Visiten&quot; entnommen! <br/><b>Nicht editierbar!</b>]]></xs:documentation>
   
<xs:documentation><![CDATA[[si]DD.MM.YYYY]]></xs:documentation>
 
</xs:annotation>
</xs:element>

element EPID_BLOODY_1
diagram index_p134.png
type t_JANEIN
properties
content simple
facets
length 1
enumeration 0
enumeration 1
annotation
documentation
Bloody Tap
documentation
<![CDATA[[help]Bloody Tap]]>
source <xs:element name="EPID_BLOODY_1" type="t_JANEIN">
 
<xs:annotation>
   
<xs:documentation>Bloody Tap</xs:documentation>
   
<xs:documentation><![CDATA[[help]Bloody Tap]]></xs:documentation>
 
</xs:annotation>
</xs:element>

element EPID_BLOODY_2
diagram index_p135.png
type t_JANEIN
properties
content simple
facets
length 1
enumeration 0
enumeration 1
annotation
documentation
Bloody Tap
documentation
<![CDATA[[help]Bloody Tap]]>
source <xs:element name="EPID_BLOODY_2" type="t_JANEIN">
 
<xs:annotation>
   
<xs:documentation>Bloody Tap</xs:documentation>
   
<xs:documentation><![CDATA[[help]Bloody Tap]]></xs:documentation>
 
</xs:annotation>
</xs:element>

element EPID_DURA_1
diagram index_p136.png
type t_JA
properties
content simple
used by
group Epidurale_Punktion_1
facets
length 1
enumeration 1
annotation
documentation
V.a. Durapunktion
documentation
<![CDATA[[help]Durapunktion]]>
source <xs:element name="EPID_DURA_1" type="t_JA">
 
<xs:annotation>
   
<xs:documentation>V.a. Durapunktion</xs:documentation>
   
<xs:documentation><![CDATA[[help]Durapunktion]]></xs:documentation>
 
</xs:annotation>
</xs:element>

element EPID_DURA_2
diagram index_p137.png
type t_JA
properties
content simple
used by
group Epidurale_Punktion_2
facets
length 1
enumeration 1
annotation
documentation
V.a. Durapunktion
documentation
<![CDATA[[help]Durapunktion]]>
source <xs:element name="EPID_DURA_2" type="t_JA">
 
<xs:annotation>
   
<xs:documentation>V.a. Durapunktion</xs:documentation>
   
<xs:documentation><![CDATA[[help]Durapunktion]]></xs:documentation>
 
</xs:annotation>
</xs:element>

element EPID_LOR_1
diagram index_p138.png
type t_EPID_LOR
properties
content simple
used by
group Epidurale_Punktion_1
facets
maxLength 7
enumeration NaCl
enumeration Luft
enumeration Tropfen
annotation
documentation
LOR
documentation
<![CDATA[[help]LOR]]>
source <xs:element name="EPID_LOR_1" type="t_EPID_LOR">
 
<xs:annotation>
   
<xs:documentation>LOR</xs:documentation>
   
<xs:documentation><![CDATA[[help]LOR]]></xs:documentation>
 
</xs:annotation>
</xs:element>

element EPID_LOR_2
diagram index_p139.png
type t_EPID_LOR
properties
content simple
used by
group Epidurale_Punktion_2
facets
maxLength 7
enumeration NaCl
enumeration Luft
enumeration Tropfen
annotation
documentation
LOR
documentation
<![CDATA[[help]LOR]]>
source <xs:element name="EPID_LOR_2" type="t_EPID_LOR">
 
<xs:annotation>
   
<xs:documentation>LOR</xs:documentation>
   
<xs:documentation><![CDATA[[help]LOR]]></xs:documentation>
 
</xs:annotation>
</xs:element>

element ERBRECHEN
diagram index_p140.png
type t_JA
properties
content simple
used by
group Visite
facets
length 1
enumeration 1
annotation
documentation
behandlungspflichtiges Erbrechen
source <xs:element name="ERBRECHEN" type="t_JA">
 
<xs:annotation>
   
<xs:documentation>behandlungspflichtiges Erbrechen</xs:documentation>
 
</xs:annotation>
</xs:element>

element FACHRICHTUNG
diagram index_p141.png
type t_FACHRICHTUNG
properties
content simple
used by
group Punktion_Anlage
facets
maxLength 14
enumeration ACH
enumeration VASC
enumeration UCH-ORTHO
enumeration Trauma-Notfall
enumeration KICH
enumeration URO
enumeration GYN
enumeration GEB
enumeration HNO
enumeration NEUCH
enumeration NEURO
enumeration KARDIOCH
enumeration INNERE
enumeration Andere
annotation
documentation
Fachrichtung
documentation
<![CDATA[[help]Fachrichtung]]>
source <xs:element name="FACHRICHTUNG" type="t_FACHRICHTUNG">
 
<xs:annotation>
   
<xs:documentation>Fachrichtung</xs:documentation>
   
<xs:documentation><![CDATA[[help]Fachrichtung]]></xs:documentation>
 
</xs:annotation>
</xs:element>

element fall
diagram index_p142.png
properties
content complex
children SYSID PATIDMD5 EINGABEZEITPUNKT GESCHLECHT GEBURTSJAHR GROESSE GEWICHT CPS OPIOIDE NSAIDS BS TS NRS_RUHE_PRAE NRS_BELASTUNG_PRAE OP ASA DIABETES PAVK RHEUMA ALKOHOL DROGEN INFEKTION_PRAEOP ANTIBIOSE_PRAEOP SEPSIS NIERENINSUFF KREA KREA_EINHEIT GFR LEBERINSUFF IMMUN_STEROIDE IMMUN_SUPPRESSIVA IMMUN_TX IMMUN_TUMOR IMMUN_ERKRANK ANTIKOAG_KEINE ANTIKOAG_UFH ANTIKOAG_NMHLOW ANTIKOAG_NMHHIGH ANTIKOAG_NMH_ASS ANTIKOAG_ASS ANTIKOAG_CLOPI ANTIKOAG_NSAIDS ANTIKOAG_KUMARIN ANTIKOAG_WEITERE ANTIKOAG_ANDERE ANTIKOAG_FREITEXT ANLAGEDATUM ANLAGEUHRZEIT ANLAGEDAUER FACHRICHTUNG ANTIBIOSE_PROPHYL ANTIBIOSE_ZEIT PAT_WACH SEDIERUNG_1 SEDIERUNG_2 SEDIERUNG_3 ANLAGE_FREITEXT PCA PCA_BEMERKUNGEN LOKALISATION_1 PUNKTIONSTECHNIK_1 ZUGANG_1 NADEL_1_1 NADELGROESSE_1_1 NADEL_2_1 NADELGROESSE_2_1 KATHETER_1 KATHETERTYP_1 ABBRUCH_ANATOMIE_1 ABBRUCH_COMPLIANCE_1 PRIM_VERSAGEN_ANALG_1 DES_KITTEL_1 DES_TUNNEL_1 DES_FILTER_1 MEHRFACH_HAUT_1 ANNAHT_1 PUNKTION_WK_1 PUNKTION_WK_HOEHE_1 PUNKTION_TIEFE_1 PUNKTION_HAUTNIVEAU_1 BLOODY_TAP_1 PARAESTH_1 EPID_LOR_1 EPID_DURA_1 PER_PNEU_1 PER_SONO_NADEL_1 PER_SONO_LA_1 NS_IMPULS_1 NS_STROM_1 NEURO_INTOX_1 BOLUS_OPIOID_1 BOLUS_OPIOID_EINHEIT_1 BOLUS_OPIOID_MENGE_1 BOLUS_LOKAL_1_1 BOLUS_LOKAL_KONZ_1_1 BOLUS_LOKAL_MENGE_1_1 BOLUS_LOKAL_2_1 BOLUS_LOKAL_KONZ_2_1 BOLUS_LOKAL_MENGE_2_1 BOLUS_ZUSAETZE_NABI_1 BOLUS_ZUSAETZE_CLONIDIN_1 BOLUS_ZUSAETZE_VASO_1 BOLUS_ZUSAETZE_KETAMIN_1 BOLUS_TESTDOSIS_1 BOLUS_TESTDOSIS_BEM_1 STATION_OPIOID_1 STATION_OPIOID_KONZ_1 STATION_OPIOID_EINHEIT_1 STATION_LOKAL_1 STATION_LOKAL_KONZ_1 STATION_ZUSAETZE_NABI_1 STATION_ZUSAETZE_CLONIDIN_1 STATION_ZUSAETZE_VASO_1 STATION_ZUSAETZE_KETAMIN_1 STATION_VERFAHREN_1 STATION_LAUFRATE_1 STATION_BOLUSGROESSE_1 STATION_LOCKOUT_1 LOKALISATION_2 PUNKTIONSTECHNIK_2 ZUGANG_2 NADEL_1_2 NADELGROESSE_1_2 NADEL_2_2 NADELGROESSE_2_2 KATHETER_2 KATHETERTYP_2 ABBRUCH_ANATOMIE_2 ABBRUCH_COMPLIANCE_2 PRIM_VERSAGEN_ANALG_2 DES_KITTEL_2 DES_TUNNEL_2 DES_FILTER_2 MEHRFACH_HAUT_2 ANNAHT_2 PUNKTION_WK_2 PUNKTION_WK_HOEHE_2 PUNKTION_TIEFE_2 PUNKTION_HAUTNIVEAU_2 BLOODY_TAP_2 PARAESTH_2 EPID_LOR_2 EPID_DURA_2 PER_PNEU_2 PER_SONO_NADEL_2 PER_SONO_LA_2 NS_IMPULS_2 NS_STROM_2 NEURO_INTOX_2 BOLUS_OPIOID_2 BOLUS_OPIOID_EINHEIT_2 BOLUS_OPIOID_MENGE_2 BOLUS_LOKAL_1_2 BOLUS_LOKAL_KONZ_1_2 BOLUS_LOKAL_MENGE_1_2 BOLUS_LOKAL_2_2 BOLUS_LOKAL_KONZ_2_2 BOLUS_LOKAL_MENGE_2_2 BOLUS_ZUSAETZE_NABI_2 BOLUS_ZUSAETZE_CLONIDIN_2 BOLUS_ZUSAETZE_VASO_2 BOLUS_ZUSAETZE_KETAMIN_2 BOLUS_TESTDOSIS_2 BOLUS_TESTDOSIS_BEM_2 STATION_OPIOID_2 STATION_OPIOID_KONZ_2 STATION_OPIOID_EINHEIT_2 STATION_LOKAL_2 STATION_LOKAL_KONZ_2 STATION_ZUSAETZE_NABI_2 STATION_ZUSAETZE_CLONIDIN_2 STATION_ZUSAETZE_VASO_2 STATION_ZUSAETZE_KETAMIN_2 STATION_VERFAHREN_2 STATION_LAUFRATE_2 STATION_BOLUSGROESSE_2 STATION_LOCKOUT_2 STATION_ZUSATZMED STATION_BEM ABSCHL_PAT_ZUFR ABSCHL_DOC_ZUFR ENTFERNUNGSDATUM_1 LIEGEDAUER_1 ABSCHL_VISITE_1 ENTFERNUNGSDATUM_2 LIEGEDAUER_2 ABSCHL_VISITE_2 ABSCHL_ANTIKOAG_KEINE_1 ABSCHL_ANTIKOAG_UFH_1 ABSCHL_ANTIKOAG_NMHLOW_1 ABSCHL_ANTIKOAG_NMHHIGH_1 ABSCHL_ANTIKOAG_NMH_ASS_1 ABSCHL_ANTIKOAG_ASS_1 ABSCHL_ANTIKOAG_CLOPI_1 ABSCHL_ANTIKOAG_NSAIDS_1 ABSCHL_ANTIKOAG_KUMARIN_1 ABSCHL_ANTIKOAG_ANDERE_1 ABSCHL_ANTIKOAG_WEITERE_1 ABSCHL_ANTIKOAG_FREITEXT_1 ABSCHL_ANTIKOAG_KEINE_2 ABSCHL_ANTIKOAG_UFH_2 ABSCHL_ANTIKOAG_NMHLOW_2 ABSCHL_ANTIKOAG_NMHHIGH_2 ABSCHL_ANTIKOAG_NMH_ASS_2 ABSCHL_ANTIKOAG_ASS_2 ABSCHL_ANTIKOAG_CLOPI_2 ABSCHL_ANTIKOAG_NSAIDS_2 ABSCHL_ANTIKOAG_KUMARIN_2 ABSCHL_ANTIKOAG_WEITERE_2 ABSCHL_ANTIKOAG_ANDERE_2 ABSCHL_ANTIKOAG_FREITEXT_2 ABSCHL_INFEKT_1_1 ABSCHL_NEURO_SENS_1_1 ABSCHL_NEURO_PATHIE_1_1 ABSCHL_NEURO_MOT_1_1 ABSCHL_NEURO_HAEMAT_1_1 ABSCHL_INFEKT_1_2 ABSCHL_NEURO_SENS_1_2 ABSCHL_NEURO_PATHIE_1_2 ABSCHL_NEURO_MOT_1_2 ABSCHL_NEURO_HAEMAT_1_2 ABSCHL_INFEKT_2_1 ABSCHL_NEURO_SENS_2_1 ABSCHL_NEURO_PATHIE_2_1 ABSCHL_NEURO_MOT_2_1 ABSCHL_NEURO_HAEMAT_2_1 ABSCHL_INFEKT_2_2 ABSCHL_NEURO_SENS_2_2 ABSCHL_NEURO_PATHIE_2_2 ABSCHL_NEURO_MOT_2_2 ABSCHL_NEURO_HAEMAT_2_2 ABSCHL_INFEKT_3_1 ABSCHL_NEURO_SENS_3_1 ABSCHL_NEURO_PATHIE_3_1 ABSCHL_NEURO_MOT_3_1 ABSCHL_NEURO_HAEMAT_3_1 ABSCHL_INFEKT_3_2 ABSCHL_NEURO_SENS_3_2 ABSCHL_NEURO_PATHIE_3_2 ABSCHL_NEURO_MOT_3_2 ABSCHL_NEURO_HAEMAT_3_2 visiten
used by
element nra
annotation
documentation
Fall Netzwerk Regionalanästhesie
source <xs:element name="fall">
 
<xs:annotation>
   
<xs:documentation>Fall Netzwerk Regionalanästhesie</xs:documentation>
 
</xs:annotation>
 
<xs:complexType>
   
<xs:sequence>
     
<xs:group ref="Stammdaten"/>
     
<xs:group ref="Punktion_Anlage"/>
     
<xs:group ref="Abschlussvisite"/>
     
<xs:group ref="Nachbeobachtungen"/>
     
<xs:group ref="Visiten"/>
   
</xs:sequence>
 
</xs:complexType>
</xs:element>

element GEBURTSJAHR
diagram index_p143.png
type t_GEBURTSJAHR
properties
content simple
used by
group Stammdaten
facets
minInclusive 1900
maxInclusive 2099
totalDigits 4
annotation
documentation
Geburtsjahr
documentation
<![CDATA[[help]Geburtsjahr des Patienten.<br/>Wertebereich 1900 bis aktuelles Jahr.]]>
source <xs:element name="GEBURTSJAHR" type="t_GEBURTSJAHR">
 
<xs:annotation>
   
<xs:documentation>Geburtsjahr</xs:documentation>
   
<xs:documentation><![CDATA[[help]Geburtsjahr des Patienten.<br/>Wertebereich 1900 bis aktuelles Jahr.]]></xs:documentation>
 
</xs:annotation>
</xs:element>

element GESCHLECHT
diagram index_p144.png
type t_GESCHLECHT
properties
content simple
used by
group Stammdaten
facets
length 1
enumeration M
enumeration W
annotation
documentation
Geschlecht
documentation
<![CDATA[[help]Geschlecht des Patienten]]>
source <xs:element name="GESCHLECHT" type="t_GESCHLECHT">
 
<xs:annotation>
   
<xs:documentation>Geschlecht</xs:documentation>
   
<xs:documentation><![CDATA[[help]Geschlecht des Patienten]]></xs:documentation>
 
</xs:annotation>
</xs:element>

element GEWICHT
diagram index_p145.png
type t_GEWICHT
properties
content simple
used by
group Stammdaten
facets
maxInclusive 249
totalDigits 3
annotation
documentation
Gewicht
documentation
<![CDATA[[help]Gewicht des Patienten in kg.<br/>Wertebereich bis 249kg.]]>
documentation
<![CDATA[[si]kg]]>
source <xs:element name="GEWICHT" type="t_GEWICHT">
 
<xs:annotation>
   
<xs:documentation>Gewicht</xs:documentation>
   
<xs:documentation><![CDATA[[help]Gewicht des Patienten in kg.<br/>Wertebereich bis 249kg.]]></xs:documentation>
   
<xs:documentation><![CDATA[[si]kg]]></xs:documentation>
 
</xs:annotation>
</xs:element>

element GFR
diagram index_p146.png
type t_GFR
properties
content simple
used by
group Ko-Morbidität
facets
totalDigits 5
fractionDigits 1
annotation
documentation
Kreatinin-Clearance n. Cockroft-Gault
documentation
<![CDATA[[help]Kreatinin-Clearance n. Cockroft-Gault<br/>Dieser Wert wird aus Alter, Gewicht, Geschlecht und Krea-Plasmaspiegel berechnet.<br/>Anzeige nur nach Eingabe des Katheter-Anlagedatums (Berechnung des Alters).]]>
documentation
<![CDATA[[si]ml/min]]>
source <xs:element name="GFR" type="t_GFR">
 
<xs:annotation>
   
<xs:documentation>Kreatinin-Clearance n. Cockroft-Gault</xs:documentation>
   
<xs:documentation><![CDATA[[help]Kreatinin-Clearance n. Cockroft-Gault<br/>Dieser Wert wird aus Alter, Gewicht, Geschlecht und Krea-Plasmaspiegel berechnet.<br/>Anzeige nur nach Eingabe des Katheter-Anlagedatums (Berechnung des Alters).]]></xs:documentation>
   
<xs:documentation><![CDATA[[si]ml/min]]></xs:documentation>
 
</xs:annotation>
</xs:element>

element GROESSE
diagram index_p147.png
type t_GROESSE
properties
content simple
used by
group Stammdaten
facets
maxInclusive 249
totalDigits 3
annotation
documentation
Körpergröße
documentation
<![CDATA[[help]Körpergröße des Patienten in cm.<br/>Wertebereich bis 249cm.]]>
documentation
<![CDATA[[si]cm]]>
source <xs:element name="GROESSE" type="t_GROESSE">
 
<xs:annotation>
   
<xs:documentation>Körpergröße</xs:documentation>
   
<xs:documentation><![CDATA[[help]Körpergröße des Patienten in cm.<br/>Wertebereich bis 249cm.]]></xs:documentation>
   
<xs:documentation><![CDATA[[si]cm]]></xs:documentation>
 
</xs:annotation>
</xs:element>

element HARNVERHALT
diagram index_p148.png
type t_JA
properties
content simple
used by
group Visite
facets
length 1
enumeration 1
annotation
documentation
behandlungspflichtiger Harnverhalt
documentation
<![CDATA[[help]behandlungspflichtiger Harnverhalt]]>
source <xs:element name="HARNVERHALT" type="t_JA">
 
<xs:annotation>
   
<xs:documentation>behandlungspflichtiger Harnverhalt</xs:documentation>
   
<xs:documentation><![CDATA[[help]behandlungspflichtiger Harnverhalt]]></xs:documentation>
 
</xs:annotation>
</xs:element>

element HYPOTENSION
diagram index_p149.png
type t_JA
properties
content simple
used by
group Visite
facets
length 1
enumeration 1
annotation
documentation
Katheterassoziierte Hypotension
documentation
<![CDATA[[help]]]>Katheterassoziierte Hypotension unabhängig vom Anspritzen bei der Anlage
source <xs:element name="HYPOTENSION" type="t_JA">
 
<xs:annotation>
   
<xs:documentation>Katheterassoziierte Hypotension</xs:documentation>
   
<xs:documentation><![CDATA[[help]]]>Katheterassoziierte Hypotension unabhängig vom Anspritzen bei der Anlage</xs:documentation>
 
</xs:annotation>
</xs:element>

element IMMUN_ERKRANK
diagram index_p150.png
type t_JA
properties
content simple
used by
group Immundefizienz
facets
length 1
enumeration 1
annotation
documentation
sonstige immundefiziente Grunderkrankung, z.B. HIV
documentation
<![CDATA[[help]sonstige immundefiziente Grunderkrankung, z.B. HIV]]>
source <xs:element name="IMMUN_ERKRANK" type="t_JA">
 
<xs:annotation>
   
<xs:documentation>sonstige immundefiziente Grunderkrankung, z.B. HIV</xs:documentation>
   
<xs:documentation><![CDATA[[help]sonstige immundefiziente Grunderkrankung, z.B. HIV]]></xs:documentation>
 
</xs:annotation>
</xs:element>

element IMMUN_STEROIDE
diagram index_p151.png
type t_JA
properties
content simple
used by
group Immundefizienz
facets
length 1
enumeration 1
annotation
documentation
Einnahme von Steroiden > Cushing-Schwelle
documentation
<![CDATA[[help]Einnahme von Streoiden über der Cushing-Schwelle länger als 1 Woche]]>
source <xs:element name="IMMUN_STEROIDE" type="t_JA">
 
<xs:annotation>
   
<xs:documentation>Einnahme von Steroiden > Cushing-Schwelle</xs:documentation>
   
<xs:documentation><![CDATA[[help]Einnahme von Streoiden über der Cushing-Schwelle länger als 1 Woche]]></xs:documentation>
 
</xs:annotation>
</xs:element>

element IMMUN_SUPPRESSIVA
diagram index_p152.png
type t_JA
properties
content simple
used by
group Immundefizienz
facets
length 1
enumeration 1
annotation
documentation
Sonstige Immunsuppressiva
documentation
<![CDATA[[help]Sonstige Immunsuppressiva]]>
source <xs:element name="IMMUN_SUPPRESSIVA" type="t_JA">
 
<xs:annotation>
   
<xs:documentation>Sonstige Immunsuppressiva</xs:documentation>
   
<xs:documentation><![CDATA[[help]Sonstige Immunsuppressiva]]></xs:documentation>
 
</xs:annotation>
</xs:element>

element IMMUN_TUMOR
diagram index_p153.png
type t_JA
properties
content simple
used by
group Immundefizienz
facets
length 1
enumeration 1
annotation
documentation
maligne Tumorerkrankung
documentation
<![CDATA[[help]maligne Tumorerkrankung]]>
source <xs:element name="IMMUN_TUMOR" type="t_JA">
 
<xs:annotation>
   
<xs:documentation>maligne Tumorerkrankung</xs:documentation>
   
<xs:documentation><![CDATA[[help]maligne Tumorerkrankung]]></xs:documentation>
 
</xs:annotation>
</xs:element>

element IMMUN_TX
diagram index_p154.png
type t_JA
properties
content simple
used by
group Immundefizienz
facets
length 1
enumeration 1
annotation
documentation
Z.n. TX
documentation
<![CDATA[[help]Z.n. TX]]>
source <xs:element name="IMMUN_TX" type="t_JA">
 
<xs:annotation>
   
<xs:documentation>Z.n. TX</xs:documentation>
   
<xs:documentation><![CDATA[[help]Z.n. TX]]></xs:documentation>
 
</xs:annotation>
</xs:element>

element INFEKT_KATEG_1
diagram index_p155.png
type t_INFEKT_KATEG
properties
content simple
used by
group Visite_Lokalisaton_1
facets
maxLength 6
enumeration keine
enumeration leicht
enumeration mittel
enumeration schwer
annotation
documentation
Infektionszeichen
documentation
<![CDATA[[help]Infektionszeichen<br/>leicht: 2 der Zeichen: Rötung, Schwellung, Druckschmerz; Therapie: nur Entfernen des Katheters; <br/>mittel: leichte Inf. und zusätzlich zwei der Kriterien: CRP/PCT-Erhöhung, Leukozytose, <br/>Eiteraustritt an der Einstichstelle, Fieber Therapie: notwendige Antibiose <br/>bei Ausschluß anderer Ursache <br/>schwer: chirurgische Intervention]]>
source <xs:element name="INFEKT_KATEG_1" type="t_INFEKT_KATEG">
 
<xs:annotation>
   
<xs:documentation>Infektionszeichen</xs:documentation>
   
<xs:documentation><![CDATA[[help]Infektionszeichen<br/>leicht: 2 der Zeichen: Rötung, Schwellung, Druckschmerz; Therapie: nur Entfernen des Katheters; <br/>mittel: leichte Inf. und zusätzlich zwei der Kriterien: CRP/PCT-Erhöhung, Leukozytose, <br/>Eiteraustritt an der Einstichstelle, Fieber Therapie: notwendige Antibiose <br/>bei Ausschluß anderer Ursache <br/>schwer: chirurgische Intervention]]></xs:documentation>
 
</xs:annotation>
</xs:element>

element INFEKT_KATEG_2
diagram index_p156.png
type t_INFEKT_KATEG
properties
content simple
used by
group Visite_Lokalisaton_2
facets
maxLength 6
enumeration keine
enumeration leicht
enumeration mittel
enumeration schwer
annotation
documentation
Infektionszeichen
documentation
<![CDATA[[help]Infektionszeichen<br/>leicht: 2 der Zeichen: Rötung, Schwellung, Druckschmerz; Therapie: nur Entfernen des Katheters; <br/>mittel: leichte Inf. und zusätzlich zwei der Kriterien: CRP/PCT-Erhöhung, Leukozytose, <br/>Eiteraustritt an der Einstichstelle, Fieber Therapie: notwendige Antibiose <br/>bei Ausschluß anderer Ursache <br/>schwer: chirurgische Intervention]]>
source <xs:element name="INFEKT_KATEG_2" type="t_INFEKT_KATEG">
 
<xs:annotation>
   
<xs:documentation>Infektionszeichen</xs:documentation>
   
<xs:documentation><![CDATA[[help]Infektionszeichen<br/>leicht: 2 der Zeichen: Rötung, Schwellung, Druckschmerz; Therapie: nur Entfernen des Katheters; <br/>mittel: leichte Inf. und zusätzlich zwei der Kriterien: CRP/PCT-Erhöhung, Leukozytose, <br/>Eiteraustritt an der Einstichstelle, Fieber Therapie: notwendige Antibiose <br/>bei Ausschluß anderer Ursache <br/>schwer: chirurgische Intervention]]></xs:documentation>
 
</xs:annotation>
</xs:element>

element INFEKTION_PRAEOP
diagram index_p157.png
type t_JANEIN
properties
content simple
used by
group Ko-Morbidität
facets
length 1
enumeration 0
enumeration 1
annotation
documentation
Präpunktionelle Infektion
documentation
<![CDATA[[help]Hat der Patient aktuell eine beliebige Infektion?]]>
source <xs:element name="INFEKTION_PRAEOP" type="t_JANEIN">
 
<xs:annotation>
   
<xs:documentation>Präpunktionelle Infektion</xs:documentation>
   
<xs:documentation><![CDATA[[help]Hat der Patient aktuell eine beliebige Infektion?]]></xs:documentation>
 
</xs:annotation>
</xs:element>

element KAT_FILTERWECHSEL_1
diagram index_p158.png
type t_JA
properties
content simple
used by
group Visite_Lokalisaton_1
facets
length 1
enumeration 1
annotation
documentation
Filterwechsel
source <xs:element name="KAT_FILTERWECHSEL_1" type="t_JA">
 
<xs:annotation>
   
<xs:documentation>Filterwechsel</xs:documentation>
 
</xs:annotation>
</xs:element>

element KAT_FILTERWECHSEL_2
diagram index_p159.png
type t_JA
properties
content simple
used by
group Visite_Lokalisaton_2
facets
length 1
enumeration 1
annotation
documentation
Filterwechsel
source <xs:element name="KAT_FILTERWECHSEL_2" type="t_JA">
 
<xs:annotation>
   
<xs:documentation>Filterwechsel</xs:documentation>
 
</xs:annotation>
</xs:element>

element KAT_LECKAGE_ESS_1
diagram index_p160.png
type t_JA
properties
content simple
used by
group Visite_Lokalisaton_1
facets
length 1
enumeration 1
annotation
documentation
Leckage an ESS
source <xs:element name="KAT_LECKAGE_ESS_1" type="t_JA">
 
<xs:annotation>
   
<xs:documentation>Leckage an ESS</xs:documentation>
 
</xs:annotation>
</xs:element>

element KAT_LECKAGE_ESS_2
diagram index_p161.png
type t_JA
properties
content simple
used by
group Visite_Lokalisaton_2
facets
length 1
enumeration 1
annotation
documentation
Leckage an ESS
source <xs:element name="KAT_LECKAGE_ESS_2" type="t_JA">
 
<xs:annotation>
   
<xs:documentation>Leckage an ESS</xs:documentation>
 
</xs:annotation>
</xs:element>

element KAT_OKKLUSION_1
diagram index_p162.png
type t_JA
properties
content simple
used by
group Visite_Lokalisaton_1
facets
length 1
enumeration 1
annotation
documentation
Okklusion
source <xs:element name="KAT_OKKLUSION_1" type="t_JA">
 
<xs:annotation>
   
<xs:documentation>Okklusion</xs:documentation>
 
</xs:annotation>
</xs:element>

element KAT_OKKLUSION_2
diagram index_p163.png
type t_JA
properties
content simple
used by
group Visite_Lokalisaton_2
facets
length 1
enumeration 1
annotation
documentation
Okklusion
source <xs:element name="KAT_OKKLUSION_2" type="t_JA">
 
<xs:annotation>
   
<xs:documentation>Okklusion</xs:documentation>
 
</xs:annotation>
</xs:element>

element KAT_PART_UNWIRKSAM_1
diagram index_p164.png
type t_JA
properties
content simple
used by
group Visite_Lokalisaton_1
facets
length 1
enumeration 1
annotation
documentation
Katheter partiell unwirksam
source <xs:element name="KAT_PART_UNWIRKSAM_1" type="t_JA">
 
<xs:annotation>
   
<xs:documentation>Katheter partiell unwirksam</xs:documentation>
 
</xs:annotation>
</xs:element>

element KAT_PART_UNWIRKSAM_2
diagram index_p165.png
type t_JA
properties
content simple
used by
group Visite_Lokalisaton_2
facets
length 1
enumeration 1
annotation
documentation
Katheter partiell unwirksam
source <xs:element name="KAT_PART_UNWIRKSAM_2" type="t_JA">
 
<xs:annotation>
   
<xs:documentation>Katheter partiell unwirksam</xs:documentation>
 
</xs:annotation>
</xs:element>

element KAT_PROX_DISK_1
diagram index_p166.png
type t_JA
properties
content simple
used by
group Visite_Lokalisaton_1
facets
length 1
enumeration 1
annotation
documentation
Filter disloziert
documentation
<![CDATA[[help]zwischen Filter und Katheter, Katheterende also unsteril]]>
source <xs:element name="KAT_PROX_DISK_1" type="t_JA">
 
<xs:annotation>
   
<xs:documentation>Filter disloziert</xs:documentation>
   
<xs:documentation><![CDATA[[help]zwischen Filter und Katheter, Katheterende also unsteril]]></xs:documentation>
 
</xs:annotation>
</xs:element>

element KAT_PROX_DISK_2
diagram index_p167.png
type t_JA
properties
content simple
used by
group Visite_Lokalisaton_2
facets
length 1
enumeration 1
annotation
documentation
Filter disloziert
documentation
<![CDATA[[help]zwischen Filter und Katheter, Katheterende also unsteril]]>
source <xs:element name="KAT_PROX_DISK_2" type="t_JA">
 
<xs:annotation>
   
<xs:documentation>Filter disloziert</xs:documentation>
   
<xs:documentation><![CDATA[[help]zwischen Filter und Katheter, Katheterende also unsteril]]></xs:documentation>
 
</xs:annotation>
</xs:element>

element KAT_TECHN_PROBLEME_1
diagram index_p168.png
type t_JA
properties
content simple
used by
group Visite_Lokalisaton_1
facets
length 1
enumeration 1
annotation
documentation
Andere technische Probleme
source <xs:element name="KAT_TECHN_PROBLEME_1" type="t_JA">
 
<xs:annotation>
   
<xs:documentation>Andere technische Probleme</xs:documentation>
 
</xs:annotation>
</xs:element>

element KAT_TECHN_PROBLEME_2
diagram index_p169.png
type t_JA
properties
content simple
used by
group Visite_Lokalisaton_2
facets
length 1
enumeration 1
annotation
documentation
Andere technische Probleme
source <xs:element name="KAT_TECHN_PROBLEME_2" type="t_JA">
 
<xs:annotation>
   
<xs:documentation>Andere technische Probleme</xs:documentation>
 
</xs:annotation>
</xs:element>

element KAT_VERSAGEN_1
diagram index_p170.png
type t_JA
properties
content simple
used by
group Visite_Lokalisaton_1
facets
length 1
enumeration 1
annotation
documentation
Versagen des Katheters
documentation
<![CDATA[[help]Sekundäres Versagen des Katheters.<br/>Schließt akzidentelles Entfernen, Dislokation, wiederholte Okklusionen etc. mit ein;<br/>jeweils mit therapiebedürftiger Konsequenz für den Patienten.]]>
source <xs:element name="KAT_VERSAGEN_1" type="t_JA">
 
<xs:annotation>
   
<xs:documentation>Versagen des Katheters</xs:documentation>
   
<xs:documentation><![CDATA[[help]Sekundäres Versagen des Katheters.<br/>Schließt akzidentelles Entfernen, Dislokation, wiederholte Okklusionen etc. mit ein;<br/>jeweils mit therapiebedürftiger Konsequenz für den Patienten.]]></xs:documentation>
 
</xs:annotation>
</xs:element>

element KAT_VERSAGEN_2
diagram index_p171.png
type t_JA
properties
content simple
used by
group Visite_Lokalisaton_2
facets
length 1
enumeration 1
annotation
documentation
Versagen des Katheters
documentation
<![CDATA[[help]Sekundäres Versagen des Katheters.<br/>Schließt akzidentelles Entfernen, Dislokation, wiederholte Okklusionen etc. mit ein;<br/>jeweils mit therapiebedürftiger Konsequenz für den Patienten.]]>
source <xs:element name="KAT_VERSAGEN_2" type="t_JA">
 
<xs:annotation>
   
<xs:documentation>Versagen des Katheters</xs:documentation>
   
<xs:documentation><![CDATA[[help]Sekundäres Versagen des Katheters.<br/>Schließt akzidentelles Entfernen, Dislokation, wiederholte Okklusionen etc. mit ein;<br/>jeweils mit therapiebedürftiger Konsequenz für den Patienten.]]></xs:documentation>
 
</xs:annotation>
</xs:element>

element KATHETER_1
diagram index_p172.png
type t_KATHTETER
properties
content simple
used by
group Lokalisation_1
facets
maxLength 11
enumeration Single-Shot
enumeration Katheter
annotation
documentation
Katheter oder Single-Shot
documentation
<![CDATA[[help]Katheter oder Single-Shot]]>
source <xs:element name="KATHETER_1" type="t_KATHTETER">
 
<xs:annotation>
   
<xs:documentation>Katheter oder Single-Shot</xs:documentation>
   
<xs:documentation><![CDATA[[help]Katheter oder Single-Shot]]></xs:documentation>
 
</xs:annotation>
</xs:element>

element KATHETER_2
diagram index_p173.png
type t_KATHTETER
properties
content simple
used by
group Lokalisation_2
facets
maxLength 11
enumeration Single-Shot
enumeration Katheter
annotation
documentation
Katheter oder Single-Shot
documentation
<![CDATA[[help]Katheter oder Single-Shot]]>
source <xs:element name="KATHETER_2" type="t_KATHTETER">
 
<xs:annotation>
   
<xs:documentation>Katheter oder Single-Shot</xs:documentation>
   
<xs:documentation><![CDATA[[help]Katheter oder Single-Shot]]></xs:documentation>
 
</xs:annotation>
</xs:element>

element KATHETERTYP_1
diagram index_p174.png
type t_KATHETERTYP
properties
content simple
used by
group Lokalisation_1
facets
maxLength 20
enumeration konventionell
enumeration Stimulationskatheter
annotation
documentation
Kathetertyp
documentation
<![CDATA[[help]Kathetertyp]]>
source <xs:element name="KATHETERTYP_1" type="t_KATHETERTYP">
 
<xs:annotation>
   
<xs:documentation>Kathetertyp</xs:documentation>
   
<xs:documentation><![CDATA[[help]Kathetertyp]]></xs:documentation>
 
</xs:annotation>
</xs:element>

element KATHETERTYP_2
diagram index_p175.png
type t_KATHETERTYP
properties
content simple
used by
group Lokalisation_2
facets
maxLength 20
enumeration konventionell
enumeration Stimulationskatheter
annotation
documentation
Kathetertyp
documentation
<![CDATA[[help]Kathetertyp]]>
source <xs:element name="KATHETERTYP_2" type="t_KATHETERTYP">
 
<xs:annotation>
   
<xs:documentation>Kathetertyp</xs:documentation>
   
<xs:documentation><![CDATA[[help]Kathetertyp]]></xs:documentation>
 
</xs:annotation>
</xs:element>

element KREA
diagram index_p176.png
type t_KREA
properties
content simple
used by
group Ko-Morbidität
annotation
documentation
Kreatininwert
documentation
<![CDATA[[help]Kreatininwert in mg/dl oder µmol/l<br/>Wertebereich 0,2 mg/dl bis 20,0 mg/dl oder 15 µmol/l bis 999  µmol/l]]>
source <xs:element name="KREA" type="t_KREA">
 
<xs:annotation>
   
<xs:documentation>Kreatininwert</xs:documentation>
   
<xs:documentation><![CDATA[[help]Kreatininwert in mg/dl oder µmol/l<br/>Wertebereich 0,2 mg/dl bis 20,0 mg/dl oder 15 µmol/l bis 999  µmol/l]]></xs:documentation>
 
</xs:annotation>
</xs:element>

element KREA_EINHEIT
diagram index_p177.png
type t_KREA_EINHEIT
properties
content simple
default mg/dl
used by
group Ko-Morbidität
facets
maxLength 6
enumeration mg/dl
enumeration µmol/l
annotation
documentation
Kreatininwert Einheit
documentation
<![CDATA[[help]Kreatininwert Einheit]]>
source <xs:element name="KREA_EINHEIT" type="t_KREA_EINHEIT" default="mg/dl">
 
<xs:annotation>
   
<xs:documentation>Kreatininwert Einheit</xs:documentation>
   
<xs:documentation><![CDATA[[help]Kreatininwert Einheit]]></xs:documentation>
 
</xs:annotation>
</xs:element>

element LEBERINSUFF
diagram index_p178.png
type t_JA
properties
content simple
used by
group Ko-Morbidität
facets
length 1
enumeration 1
annotation
documentation
Leberinsuffizienz &gt; CHILD B
documentation
<![CDATA[[help]Leberinsuffizienz > CHILD B]]>
source <xs:element name="LEBERINSUFF" type="t_JA">
 
<xs:annotation>
   
<xs:documentation>Leberinsuffizienz &gt; CHILD B</xs:documentation>
   
<xs:documentation><![CDATA[[help]Leberinsuffizienz > CHILD B]]></xs:documentation>
 
</xs:annotation>
</xs:element>

element LIEGEDAUER_1
diagram index_p179.png
type t_LIEGEDAUER
properties
content simple
used by
group Abschluss_des_Verfahrens_datum_1
facets
minInclusive 0
annotation
documentation
Katheterliegedauer
documentation
<![CDATA[[help]Wird aus den Eingaben unter &quot;Punktion - Anlage&quot; und &quot;Visiten&quot; berechnet. Wertebereich 0-20 Tage. <br/><b>Nicht editierbar!</b>]]>
documentation
<![CDATA[[si]Tage]]>
source <xs:element name="LIEGEDAUER_1" type="t_LIEGEDAUER">
 
<xs:annotation>
   
<xs:documentation>Katheterliegedauer</xs:documentation>
   
<xs:documentation><![CDATA[[help]Wird aus den Eingaben unter &quot;Punktion - Anlage&quot; und &quot;Visiten&quot; berechnet. Wertebereich 0-20 Tage. <br/><b>Nicht editierbar!</b>]]></xs:documentation>
   
<xs:documentation><![CDATA[[si]Tage]]></xs:documentation>
 
</xs:annotation>
</xs:element>

element LIEGEDAUER_2
diagram index_p180.png
type t_LIEGEDAUER
properties
content simple
used by
group Abschluss_des_Verfahrens_datum_2
facets
minInclusive 0
annotation
documentation
Katheterliegedauer
documentation
<![CDATA[[help]Wird aus den Eingaben unter &quot;Punktion - Anlage&quot; und &quot;Visiten&quot; berechnet. Wertebereich 0-20 Tage. <br/><b>Nicht editierbar!</b>]]>
documentation
<![CDATA[[si]Tage]]>
source <xs:element name="LIEGEDAUER_2" type="t_LIEGEDAUER">
 
<xs:annotation>
   
<xs:documentation>Katheterliegedauer</xs:documentation>
   
<xs:documentation><![CDATA[[help]Wird aus den Eingaben unter &quot;Punktion - Anlage&quot; und &quot;Visiten&quot; berechnet. Wertebereich 0-20 Tage. <br/><b>Nicht editierbar!</b>]]></xs:documentation>
   
<xs:documentation><![CDATA[[si]Tage]]></xs:documentation>
 
</xs:annotation>
</xs:element>

element LOKALISATION_1
diagram index_p181.png
type t_LOKALISATION_1
properties
content simple
used by
group Lokalisation_1
facets
maxLength 25
enumeration RM-nah thorakal
enumeration RM-nah lumbal
enumeration RM-nah kaudal
enumeration RM-nah intrathekal
enumeration CSE
enumeration peripher interskalenär
enumeration peripher suprascapularis
enumeration peripher supraklavikulär
enumeration peripher infraklavikulär
enumeration peripher axillär
enumeration peripher paravertebral
enumeration peripher femoral
enumeration peripher N. saphenus
enumeration peripher Psoas-Komp.
enumeration peripher N. ischiadicus
enumeration peripher sonstiger Nerv
enumeration i.v. PCA
annotation
documentation
Lokalisation
documentation
<![CDATA[[help]Lokalisation]]>
source <xs:element name="LOKALISATION_1" type="t_LOKALISATION_1">
 
<xs:annotation>
   
<xs:documentation>Lokalisation</xs:documentation>
   
<xs:documentation><![CDATA[[help]Lokalisation]]></xs:documentation>
 
</xs:annotation>
</xs:element>

element LOKALISATION_2
diagram index_p182.png
type t_LOKALISATION_2
properties
content simple
default Nein
used by
group Lokalisation_2
facets
maxLength 25
enumeration Nein
enumeration RM-nah thorakal
enumeration RM-nah lumbal
enumeration RM-nah kaudal
enumeration RM-nah intrathekal
enumeration CSE
enumeration peripher interskalenär
enumeration peripher suprascapularis
enumeration peripher supraklavikulär
enumeration peripher infraklavikulär
enumeration peripher axillär
enumeration peripher paravertebral
enumeration peripher femoral
enumeration peripher N. saphenus
enumeration peripher Psoas-Komp.
enumeration peripher N. ischiadicus
enumeration peripher sonstiger Nerv
enumeration i.v. PCA
annotation
documentation
Lokalisation (2)
documentation
<![CDATA[[help]Lokalisation 2]]>
source <xs:element name="LOKALISATION_2" type="t_LOKALISATION_2" default="Nein">
 
<xs:annotation>
   
<xs:documentation>Lokalisation (2)</xs:documentation>
   
<xs:documentation><![CDATA[[help]Lokalisation 2]]></xs:documentation>
 
</xs:annotation>
</xs:element>

element MEHRFACH_HAUT_1
diagram index_p183.png
type t_JANEIN
properties
content simple
used by
group Desinfektion_1
facets
length 1
enumeration 0
enumeration 1
annotation
documentation
Mehrfache Hautpunktion
documentation
<![CDATA[[help]Mehrfache Hautpunktion]]>
source <xs:element name="MEHRFACH_HAUT_1" type="t_JANEIN">
 
<xs:annotation>
   
<xs:documentation>Mehrfache Hautpunktion</xs:documentation>
   
<xs:documentation><![CDATA[[help]Mehrfache Hautpunktion]]></xs:documentation>
 
</xs:annotation>
</xs:element>

element MEHRFACH_HAUT_2
diagram index_p184.png
type t_JANEIN
properties
content simple
used by
group Desinfektion_2
facets
length 1
enumeration 0
enumeration 1
annotation
documentation
Mehrfache Hautpunktion
documentation
<![CDATA[[help]Mehrfache Hautpunktion]]>
source <xs:element name="MEHRFACH_HAUT_2" type="t_JANEIN">
 
<xs:annotation>
   
<xs:documentation>Mehrfache Hautpunktion</xs:documentation>
   
<xs:documentation><![CDATA[[help]Mehrfache Hautpunktion]]></xs:documentation>
 
</xs:annotation>
</xs:element>

element NADEL_1_1
diagram index_p185.png
type t_NADELTYP
properties
content simple
used by
group Lokalisation_1
facets
maxLength 15
enumeration Tuohy
enumeration Pencil-Point
enumeration Facettenschliff
annotation
documentation
Nadeltyp
source <xs:element name="NADEL_1_1" type="t_NADELTYP">
 
<xs:annotation>
   
<xs:documentation>Nadeltyp</xs:documentation>
 
</xs:annotation>
</xs:element>

element NADEL_1_2
diagram index_p186.png
type t_NADELTYP
properties
content simple
used by
group Lokalisation_2
facets
maxLength 15
enumeration Tuohy
enumeration Pencil-Point
enumeration Facettenschliff
annotation
documentation
Nadeltyp
source <xs:element name="NADEL_1_2" type="t_NADELTYP">
 
<xs:annotation>
   
<xs:documentation>Nadeltyp</xs:documentation>
 
</xs:annotation>
</xs:element>

element NADEL_2_1
diagram index_p187.png
type t_NADELTYP
properties
content simple
used by
group Lokalisation_1
facets
maxLength 15
enumeration Tuohy
enumeration Pencil-Point
enumeration Facettenschliff
annotation
documentation
Nadeltyp
source <xs:element name="NADEL_2_1" type="t_NADELTYP">
 
<xs:annotation>
   
<xs:documentation>Nadeltyp</xs:documentation>
 
</xs:annotation>
</xs:element>

element NADEL_2_2
diagram index_p188.png
type t_NADELTYP
properties
content simple
used by
group Lokalisation_2
facets
maxLength 15
enumeration Tuohy
enumeration Pencil-Point
enumeration Facettenschliff
annotation
documentation
Nadeltyp
source <xs:element name="NADEL_2_2" type="t_NADELTYP">
 
<xs:annotation>
   
<xs:documentation>Nadeltyp</xs:documentation>
 
</xs:annotation>
</xs:element>

element NADELGROESSE_1_1
diagram index_p189.png
type t_NADELGROESSE
properties
content simple
used by
group Lokalisation_1
facets
minInclusive 12
maxInclusive 41
totalDigits 2
annotation
documentation
Nadelgröße
documentation
<![CDATA[[help]Nadelgröße Wertebereich Gauge 12 bis 40.]]>
documentation
<![CDATA[[si]Gauge 12-40]]>
source <xs:element name="NADELGROESSE_1_1" type="t_NADELGROESSE">
 
<xs:annotation>
   
<xs:documentation>Nadelgröße</xs:documentation>
   
<xs:documentation><![CDATA[[help]Nadelgröße Wertebereich Gauge 12 bis 40.]]></xs:documentation>
   
<xs:documentation><![CDATA[[si]Gauge 12-40]]></xs:documentation>
 
</xs:annotation>
</xs:element>

element NADELGROESSE_1_2
diagram index_p190.png
type t_NADELGROESSE
properties
content simple
used by
group Lokalisation_2
facets
minInclusive 12
maxInclusive 41
totalDigits 2
annotation
documentation
Nadelgröße
documentation
<![CDATA[[help]Nadelgröße Wertebereich Gauge 12 bis 40.]]>
documentation
<![CDATA[[si]Gauge 12-40]]>
source <xs:element name="NADELGROESSE_1_2" type="t_NADELGROESSE">
 
<xs:annotation>
   
<xs:documentation>Nadelgröße</xs:documentation>
   
<xs:documentation><![CDATA[[help]Nadelgröße Wertebereich Gauge 12 bis 40.]]></xs:documentation>
   
<xs:documentation><![CDATA[[si]Gauge 12-40]]></xs:documentation>
 
</xs:annotation>
</xs:element>

element NADELGROESSE_2_1
diagram index_p191.png
type t_NADELGROESSE
properties
content simple
used by
group Lokalisation_1
facets
minInclusive 12
maxInclusive 41
totalDigits 2
annotation
documentation
Nadelgröße
documentation
<![CDATA[[help]Nadelgröße Wertebereich Gauge 12 bis 40.]]>
documentation
<![CDATA[[si]Gauge 12-40]]>
source <xs:element name="NADELGROESSE_2_1" type="t_NADELGROESSE">
 
<xs:annotation>
   
<xs:documentation>Nadelgröße</xs:documentation>
   
<xs:documentation><![CDATA[[help]Nadelgröße Wertebereich Gauge 12 bis 40.]]></xs:documentation>
   
<xs:documentation><![CDATA[[si]Gauge 12-40]]></xs:documentation>
 
</xs:annotation>
</xs:element>

element NADELGROESSE_2_2
diagram index_p192.png
type t_NADELGROESSE
properties
content simple
used by
group Lokalisation_2
facets
minInclusive 12
maxInclusive 41
totalDigits 2
annotation
documentation
Nadelgröße
documentation
<![CDATA[[help]Nadelgröße Wertebereich Gauge 12 bis 40.]]>
documentation
<![CDATA[[si]Gauge 12-40]]>
source <xs:element name="NADELGROESSE_2_2" type="t_NADELGROESSE">
 
<xs:annotation>
   
<xs:documentation>Nadelgröße</xs:documentation>
   
<xs:documentation><![CDATA[[help]Nadelgröße Wertebereich Gauge 12 bis 40.]]></xs:documentation>
   
<xs:documentation><![CDATA[[si]Gauge 12-40]]></xs:documentation>
 
</xs:annotation>
</xs:element>

element NEURO_HAEMAT_1
diagram index_p193.png
type t_JA
properties
content simple
used by
group Visite_Lokalisaton_1
facets
length 1
enumeration 1
annotation
documentation
Hämatom ESS
documentation
<![CDATA[[help]Hämatom an der Einstichstelle]]>
source <xs:element name="NEURO_HAEMAT_1" type="t_JA">
 
<xs:annotation>
   
<xs:documentation>Hämatom ESS</xs:documentation>
   
<xs:documentation><![CDATA[[help]Hämatom an der Einstichstelle]]></xs:documentation>
 
</xs:annotation>
</xs:element>

element NEURO_HAEMAT_2
diagram index_p194.png
type t_JA
properties
content simple
used by
group Visite_Lokalisaton_2
facets
length 1
enumeration 1
annotation
documentation
Hämatom ESS
documentation
<![CDATA[[help]Hämatom an der Einstichstelle]]>
source <xs:element name="NEURO_HAEMAT_2" type="t_JA">
 
<xs:annotation>
   
<xs:documentation>Hämatom ESS</xs:documentation>
   
<xs:documentation><![CDATA[[help]Hämatom an der Einstichstelle]]></xs:documentation>
 
</xs:annotation>
</xs:element>

element NEURO_HAEMAT_EPIDURAL_1
diagram index_p195.png
type t_JA
properties
content simple
used by
group Visite_Lokalisaton_1
facets
length 1
enumeration 1
annotation
documentation
epidurales Hämatom
documentation
<![CDATA[[help]epidurales Hämatom]]>
source <xs:element name="NEURO_HAEMAT_EPIDURAL_1" type="t_JA">
 
<xs:annotation>
   
<xs:documentation>epidurales Hämatom</xs:documentation>
   
<xs:documentation><![CDATA[[help]epidurales Hämatom]]></xs:documentation>
 
</xs:annotation>
</xs:element>

element NEURO_HAEMAT_EPIDURAL_2
diagram index_p196.png
type t_JA
properties
content simple
used by
group Visite_Lokalisaton_2
facets
length 1
enumeration 1
annotation
documentation
epidurales Hämatom
documentation
<![CDATA[[help]epidurales Hämatom]]>
source <xs:element name="NEURO_HAEMAT_EPIDURAL_2" type="t_JA">
 
<xs:annotation>
   
<xs:documentation>epidurales Hämatom</xs:documentation>
   
<xs:documentation><![CDATA[[help]epidurales Hämatom]]></xs:documentation>
 
</xs:annotation>
</xs:element>

element NEURO_INTOX_1
diagram index_p197.png
type t_JA
properties
content simple
used by
group Neuro_Intoxikation_1
facets
length 1
enumeration 1
annotation
documentation
Intoxikationen mit LA
documentation
<![CDATA[[help]Intoxikationen mit LA]]>
source <xs:element name="NEURO_INTOX_1" type="t_JA">
 
<xs:annotation>
   
<xs:documentation>Intoxikationen mit LA</xs:documentation>
   
<xs:documentation><![CDATA[[help]Intoxikationen mit LA]]></xs:documentation>
 
</xs:annotation>
</xs:element>

element NEURO_INTOX_2
diagram index_p198.png
type t_JA
properties
content simple
used by
group Neuro_Intoxikation_2
facets
length 1
enumeration 1
annotation
documentation
Intoxikationen mit LA
documentation
<![CDATA[[help]Intoxikationen mit LA]]>
source <xs:element name="NEURO_INTOX_2" type="t_JA">
 
<xs:annotation>
   
<xs:documentation>Intoxikationen mit LA</xs:documentation>
   
<xs:documentation><![CDATA[[help]Intoxikationen mit LA]]></xs:documentation>
 
</xs:annotation>
</xs:element>

element NEURO_MOT_1
diagram index_p199.png
type t_NEURO_MOT
properties
content simple
used by
group Visite_Lokalisaton_1
facets
maxLength 5
enumeration 5/5
enumeration 4/5
enumeration 3/5
enumeration 2/5
enumeration 1/5
enumeration 0/5
annotation
documentation
Kraftgrade n. Janda - Kennmuskel
documentation
<![CDATA[[help]Kraftgrade n. Janda - Kennmuskel<br/><b>5/5</b>: normale Muskelkraft<br/><b>4/5</b>: Bewegung gegen mäßigen Widerstand möglich<br/><b>3/5</b>: Bewegungen gegen Eigenschwere möglich<br/><b>2/5</b>: Bewegungseffekt unter Ausschaltung der Eigenschwere<br/><b>1/5</b>: Sichtbare Muskelkontraktion ohne Bewegungseffekt<br/><b>0/5</b>: keinerlei Muskelaktivität]]>
source <xs:element name="NEURO_MOT_1" type="t_NEURO_MOT">
 
<xs:annotation>
   
<xs:documentation>Kraftgrade n. Janda - Kennmuskel</xs:documentation>
   
<xs:documentation><![CDATA[[help]Kraftgrade n. Janda - Kennmuskel<br/><b>5/5</b>: normale Muskelkraft<br/><b>4/5</b>: Bewegung gegen mäßigen Widerstand möglich<br/><b>3/5</b>: Bewegungen gegen Eigenschwere möglich<br/><b>2/5</b>: Bewegungseffekt unter Ausschaltung der Eigenschwere<br/><b>1/5</b>: Sichtbare Muskelkontraktion ohne Bewegungseffekt<br/><b>0/5</b>: keinerlei Muskelaktivität]]></xs:documentation>
 
</xs:annotation>
</xs:element>

element NEURO_MOT_2
diagram index_p200.png
type t_NEURO_MOT
properties
content simple
used by
group Visite_Lokalisaton_2
facets
maxLength 5
enumeration 5/5
enumeration 4/5
enumeration 3/5
enumeration 2/5
enumeration 1/5
enumeration 0/5
annotation
documentation
Kraftgrade n. Janda - Kennmuskel
documentation
<![CDATA[[help]Kraftgrade n. Janda - Kennmuskel<br/><b>5/5</b>: normale Muskelkraft<br/><b>4/5</b>: Bewegung gegen mäßigen Widerstand möglich<br/><b>3/5</b>: Bewegungen gegen Eigenschwere möglich<br/><b>2/5</b>: Bewegungseffekt unter Ausschaltung der Eigenschwere<br/><b>1/5</b>: Sichtbare Muskelkontraktion ohne Bewegungseffekt<br/><b>0/5</b>: keinerlei Muskelaktivitätl]]>
source <xs:element name="NEURO_MOT_2" type="t_NEURO_MOT">
 
<xs:annotation>
   
<xs:documentation>Kraftgrade n. Janda - Kennmuskel</xs:documentation>
   
<xs:documentation><![CDATA[[help]Kraftgrade n. Janda - Kennmuskel<br/><b>5/5</b>: normale Muskelkraft<br/><b>4/5</b>: Bewegung gegen mäßigen Widerstand möglich<br/><b>3/5</b>: Bewegungen gegen Eigenschwere möglich<br/><b>2/5</b>: Bewegungseffekt unter Ausschaltung der Eigenschwere<br/><b>1/5</b>: Sichtbare Muskelkontraktion ohne Bewegungseffekt<br/><b>0/5</b>: keinerlei Muskelaktivitätl]]></xs:documentation>
 
</xs:annotation>
</xs:element>

element NEURO_PATHIE_1
diagram index_p201.png
type t_JA
properties
content simple
used by
group Visite_Lokalisaton_1
facets
length 1
enumeration 1
annotation
documentation
neuropathischer Schmerz
documentation
<![CDATA[[help]neuropathischer Schmerz]]>
source <xs:element name="NEURO_PATHIE_1" type="t_JA">
 
<xs:annotation>
   
<xs:documentation>neuropathischer Schmerz</xs:documentation>
   
<xs:documentation><![CDATA[[help]neuropathischer Schmerz]]></xs:documentation>
 
</xs:annotation>
</xs:element>

element NEURO_PATHIE_2
diagram index_p202.png
type t_JA
properties
content simple
used by
group Visite_Lokalisaton_2
facets
length 1
enumeration 1
annotation
documentation
neuropathischer Schmerz
documentation
<![CDATA[[help]neuropathischer Schmerz]]>
source <xs:element name="NEURO_PATHIE_2" type="t_JA">
 
<xs:annotation>
   
<xs:documentation>neuropathischer Schmerz</xs:documentation>
   
<xs:documentation><![CDATA[[help]neuropathischer Schmerz]]></xs:documentation>
 
</xs:annotation>
</xs:element>

element NEURO_PDPH_1
diagram index_p203.png
type t_JA
properties
content simple
used by
group Visite_Lokalisaton_1
facets
length 1
enumeration 1
annotation
documentation
PDPH
documentation
<![CDATA[[help]postspinaler Kopfschmerz]]>
source <xs:element name="NEURO_PDPH_1" type="t_JA">
 
<xs:annotation>
   
<xs:documentation>PDPH</xs:documentation>
   
<xs:documentation><![CDATA[[help]postspinaler Kopfschmerz]]></xs:documentation>
 
</xs:annotation>
</xs:element>

element NEURO_PDPH_2
diagram index_p204.png
type t_JA
properties
content simple
used by
group Visite_Lokalisaton_2
facets
length 1
enumeration 1
annotation
documentation
PDPH
documentation
<![CDATA[[help]postspinaler Kopfschmerz]]>
source <xs:element name="NEURO_PDPH_2" type="t_JA">
 
<xs:annotation>
   
<xs:documentation>PDPH</xs:documentation>
   
<xs:documentation><![CDATA[[help]postspinaler Kopfschmerz]]></xs:documentation>
 
</xs:annotation>
</xs:element>

element NEURO_PDPH_PATCH_1
diagram index_p205.png
type t_JA
properties
content simple
used by
group Visite_Lokalisaton_1
facets
length 1
enumeration 1
annotation
documentation
Blut Patch
source <xs:element name="NEURO_PDPH_PATCH_1" type="t_JA">
 
<xs:annotation>
   
<xs:documentation>Blut Patch</xs:documentation>
 
</xs:annotation>
</xs:element>

element NEURO_PDPH_PATCH_2
diagram index_p206.png
type t_JA
properties
content simple
used by
group Visite_Lokalisaton_2
facets
length 1
enumeration 1
annotation
documentation
Blut Patch
source <xs:element name="NEURO_PDPH_PATCH_2" type="t_JA">
 
<xs:annotation>
   
<xs:documentation>Blut Patch</xs:documentation>
 
</xs:annotation>
</xs:element>

element NEURO_SENS_1
diagram index_p207.png
type t_NEURO_SENS
properties
content simple
used by
group Visite_Lokalisaton_1
facets
maxLength 11
enumeration Nein
enumeration Hypästhesie
enumeration Parästhesie
annotation
documentation
sensorisch im Ausbreitungsgebiet
documentation
<![CDATA[[help]sensorisch im Ausbreitungsgebiet]]>
source <xs:element name="NEURO_SENS_1" type="t_NEURO_SENS">
 
<xs:annotation>
   
<xs:documentation>sensorisch im Ausbreitungsgebiet</xs:documentation>
   
<xs:documentation><![CDATA[[help]sensorisch im Ausbreitungsgebiet]]></xs:documentation>
 
</xs:annotation>
</xs:element>

element NEURO_SENS_2
diagram index_p208.png
type t_NEURO_SENS
properties
content simple
used by
group Visite_Lokalisaton_2
facets
maxLength 11
enumeration Nein
enumeration Hypästhesie
enumeration Parästhesie
annotation
documentation
sensorisch im Ausbreitungsgebiet
documentation
<![CDATA[[help]sensorisch im Ausbreitungsgebiet]]>
source <xs:element name="NEURO_SENS_2" type="t_NEURO_SENS">
 
<xs:annotation>
   
<xs:documentation>sensorisch im Ausbreitungsgebiet</xs:documentation>
   
<xs:documentation><![CDATA[[help]sensorisch im Ausbreitungsgebiet]]></xs:documentation>
 
</xs:annotation>
</xs:element>

element NEURO_TNS_1
diagram index_p209.png
type t_JA
properties
content simple
used by
group Visite_Lokalisaton_1
facets
length 1
enumeration 1
annotation
documentation
TNS
documentation
<![CDATA[[help]transientes neurologisches Syndrom]]>
source <xs:element name="NEURO_TNS_1" type="t_JA">
 
<xs:annotation>
   
<xs:documentation>TNS</xs:documentation>
   
<xs:documentation><![CDATA[[help]transientes neurologisches Syndrom]]></xs:documentation>
 
</xs:annotation>
</xs:element>

element NEURO_TNS_2
diagram index_p210.png
type t_JA
properties
content simple
used by
group Visite_Lokalisaton_2
facets
length 1
enumeration 1
annotation
documentation
TNS
documentation
<![CDATA[[help]transientes neurologisches Syndrom]]>
source <xs:element name="NEURO_TNS_2" type="t_JA">
 
<xs:annotation>
   
<xs:documentation>TNS</xs:documentation>
   
<xs:documentation><![CDATA[[help]transientes neurologisches Syndrom]]></xs:documentation>
 
</xs:annotation>
</xs:element>

element NIERENINSUFF
diagram index_p211.png
type t_NIERENINSUFF
properties
content simple
default Kreawert bestimmt
used by
group Ko-Morbidität
facets
maxLength 17
enumeration Kreawert bestimmt
enumeration Dialyse
enumeration Nicht gemessen
annotation
documentation
Niereninsuffizienz
documentation
<![CDATA[[help]Niereninsuffizienz]]>
source <xs:element name="NIERENINSUFF" type="t_NIERENINSUFF" default="Kreawert bestimmt">
 
<xs:annotation>
   
<xs:documentation>Niereninsuffizienz</xs:documentation>
   
<xs:documentation><![CDATA[[help]Niereninsuffizienz]]></xs:documentation>
 
</xs:annotation>
</xs:element>

element nra
diagram index_p212.png
properties
content complex
children fall
annotation
documentation
Startelement
source <xs:element name="nra">
 
<xs:annotation>
   
<xs:documentation>Startelement</xs:documentation>
 
</xs:annotation>
 
<xs:complexType>
   
<xs:sequence maxOccurs="unbounded">
     
<xs:element ref="fall"/>
   
</xs:sequence>
 
</xs:complexType>
</xs:element>

element NRS_BELASTUNG_1
diagram index_p213.png
type t_NRS
properties
content simple
used by
group Visite_Lokalisaton_1
facets
minInclusive 0
maxInclusive 10
totalDigits 2
annotation
documentation
NRS/KUSS Belastung
documentation
<![CDATA[[help]NRS/KUSS Belastung.<br/>0=kein Schmerz, 10=maximal vorstellbarer Schmerz]]>
source <xs:element name="NRS_BELASTUNG_1" type="t_NRS">
 
<xs:annotation>
   
<xs:documentation>NRS/KUSS Belastung</xs:documentation>
   
<xs:documentation><![CDATA[[help]NRS/KUSS Belastung.<br/>0=kein Schmerz, 10=maximal vorstellbarer Schmerz]]></xs:documentation>
 
</xs:annotation>
</xs:element>

element NRS_BELASTUNG_2
diagram index_p214.png
type t_NRS
properties
content simple
used by
group Visite_Lokalisaton_2
facets
minInclusive 0
maxInclusive 10
totalDigits 2
annotation
documentation
NRS/KUSS Belastung
documentation
<![CDATA[[help]NRS/KUSS Belastung.<br/>0=kein Schmerz, 10=maximal vorstellbarer Schmerz]]>
source <xs:element name="NRS_BELASTUNG_2" type="t_NRS">
 
<xs:annotation>
   
<xs:documentation>NRS/KUSS Belastung</xs:documentation>
   
<xs:documentation><![CDATA[[help]NRS/KUSS Belastung.<br/>0=kein Schmerz, 10=maximal vorstellbarer Schmerz]]></xs:documentation>
 
</xs:annotation>
</xs:element>

element NRS_BELASTUNG_PRAE
diagram index_p215.png
type t_NRS
properties
content simple
used by
group Stammdaten
facets
minInclusive 0
maxInclusive 10
totalDigits 2
annotation
documentation
NRS Belastung präop.
documentation
<![CDATA[[help]NRS Belastung präoperativ.<br/>0=kein Schmerz, 10=maximal vorstellbarer Schmerz]]>
source <xs:element name="NRS_BELASTUNG_PRAE" type="t_NRS">
 
<xs:annotation>
   
<xs:documentation>NRS Belastung präop.</xs:documentation>
   
<xs:documentation><![CDATA[[help]NRS Belastung präoperativ.<br/>0=kein Schmerz, 10=maximal vorstellbarer Schmerz]]></xs:documentation>
 
</xs:annotation>
</xs:element>

element NRS_GESAMT
diagram index_p216.png
type t_NRS
properties
content simple
used by
group Visite
facets
minInclusive 0
maxInclusive 10
totalDigits 2
annotation
documentation
Gesamt Körperschmerz
documentation
<![CDATA[[help]NRS Belastung.<br/>0=kein Schmerz, 10=maximal vorstellbarer Schmerz]]>
source <xs:element name="NRS_GESAMT" type="t_NRS">
 
<xs:annotation>
   
<xs:documentation>Gesamt Körperschmerz</xs:documentation>
   
<xs:documentation><![CDATA[[help]NRS Belastung.<br/>0=kein Schmerz, 10=maximal vorstellbarer Schmerz]]></xs:documentation>
 
</xs:annotation>
</xs:element>

element NRS_RUHE_1
diagram index_p217.png
type t_NRS
properties
content simple
used by
group Visite_Lokalisaton_1
facets
minInclusive 0
maxInclusive 10
totalDigits 2
annotation
documentation
NRS/KUSS Ruhe
documentation
<![CDATA[[help]NRS/KUSS Ruhe.<br/>0=kein Schmerz, 10=maximal vorstellbarer Schmerz]]>
source <xs:element name="NRS_RUHE_1" type="t_NRS">
 
<xs:annotation>
   
<xs:documentation>NRS/KUSS Ruhe</xs:documentation>
   
<xs:documentation><![CDATA[[help]NRS/KUSS Ruhe.<br/>0=kein Schmerz, 10=maximal vorstellbarer Schmerz]]></xs:documentation>
 
</xs:annotation>
</xs:element>

element NRS_RUHE_2
diagram index_p218.png
type t_NRS
properties
content simple
used by
group Visite_Lokalisaton_2
facets
minInclusive 0
maxInclusive 10
totalDigits 2
annotation
documentation
NRS/KUSS Ruhe
documentation
<![CDATA[[help]NRS/KUSS Ruhe.<br/>0=kein Schmerz, 10=maximal vorstellbarer Schmerz]]>
source <xs:element name="NRS_RUHE_2" type="t_NRS">
 
<xs:annotation>
   
<xs:documentation>NRS/KUSS Ruhe</xs:documentation>
   
<xs:documentation><![CDATA[[help]NRS/KUSS Ruhe.<br/>0=kein Schmerz, 10=maximal vorstellbarer Schmerz]]></xs:documentation>
 
</xs:annotation>
</xs:element>

element NRS_RUHE_PRAE
diagram index_p219.png
type t_NRS
properties
content simple
used by
group Stammdaten
facets
minInclusive 0
maxInclusive 10
totalDigits 2
annotation
documentation
NRS Ruhe präop.
documentation
<![CDATA[[help]NRS Ruhe präoperativ.<br/>0=kein Schmerz, 10=maximal vorstellbarer Schmerz]]>
source <xs:element name="NRS_RUHE_PRAE" type="t_NRS">
 
<xs:annotation>
   
<xs:documentation>NRS Ruhe präop.</xs:documentation>
   
<xs:documentation><![CDATA[[help]NRS Ruhe präoperativ.<br/>0=kein Schmerz, 10=maximal vorstellbarer Schmerz]]></xs:documentation>
 
</xs:annotation>
</xs:element>

element NRS_TOLERIERT_1
diagram index_p220.png
type t_JA
properties
content simple
used by
group Visite_Lokalisaton_1
facets
length 1
enumeration 1
annotation
documentation
NRS toleriert
documentation
<![CDATA[[help]Beispiel: Der Pat. gibt VAS 8 an, kann ber gut Zeitung lesen, wirkt entspannt, ist nicht beeinträchtigt]]>
source <xs:element name="NRS_TOLERIERT_1" type="t_JA">
 
<xs:annotation>
   
<xs:documentation>NRS toleriert</xs:documentation>
   
<xs:documentation><![CDATA[[help]Beispiel: Der Pat. gibt VAS 8 an, kann ber gut Zeitung lesen, wirkt entspannt, ist nicht beeinträchtigt]]></xs:documentation>
 
</xs:annotation>
</xs:element>

element NRS_TOLERIERT_2
diagram index_p221.png
type t_JA
properties
content simple
used by
group Visite_Lokalisaton_2
facets
length 1
enumeration 1
annotation
documentation
NRS toleriert
documentation
<![CDATA[[help]Beispiel: Der Pat. gibt VAS 8 an, kann ber gut Zeitung lesen, wirkt entspannt, ist nicht beeinträchtigt]]>
source <xs:element name="NRS_TOLERIERT_2" type="t_JA">
 
<xs:annotation>
   
<xs:documentation>NRS toleriert</xs:documentation>
   
<xs:documentation><![CDATA[[help]Beispiel: Der Pat. gibt VAS 8 an, kann ber gut Zeitung lesen, wirkt entspannt, ist nicht beeinträchtigt]]></xs:documentation>
 
</xs:annotation>
</xs:element>

element NRS_UNBESTIMMT_1
diagram index_p222.png
type t_JA
properties
content simple
used by
group Visite_Lokalisaton_1
facets
length 1
enumeration 1
annotation
documentation
NRS nicht erhebbar
documentation
<![CDATA[[help]Beispiel: Verständigungsproblem, der Patient versteht die Skala nicht]]>
source <xs:element name="NRS_UNBESTIMMT_1" type="t_JA">
 
<xs:annotation>
   
<xs:documentation>NRS nicht erhebbar</xs:documentation>
   
<xs:documentation><![CDATA[[help]Beispiel: Verständigungsproblem, der Patient versteht die Skala nicht]]></xs:documentation>
 
</xs:annotation>
</xs:element>

element NRS_UNBESTIMMT_2
diagram index_p223.png
type t_JA
properties
content simple
used by
group Visite_Lokalisaton_2
facets
length 1
enumeration 1
annotation
documentation
NRS nicht erhebbar
documentation
<![CDATA[[help]Beispiel: Verständigungsproblem, der Patient versteht die Skala nicht]]>
source <xs:element name="NRS_UNBESTIMMT_2" type="t_JA">
 
<xs:annotation>
   
<xs:documentation>NRS nicht erhebbar</xs:documentation>
   
<xs:documentation><![CDATA[[help]Beispiel: Verständigungsproblem, der Patient versteht die Skala nicht]]></xs:documentation>
 
</xs:annotation>
</xs:element>

element NS_IMPULS_1
diagram index_p224.png
type t_NS_IMPULS
properties
content simple
used by
group Elektrische_Nervenstimulation_1
facets
totalDigits 2
fractionDigits 1
enumeration 0
enumeration 0.1
enumeration 0.3
enumeration 1
annotation
documentation
Impulsdauer
documentation
<![CDATA[[help]Elektrische Nervenstimulation Impulsdauer]]>
documentation
<![CDATA[[si]ms]]>
source <xs:element name="NS_IMPULS_1" type="t_NS_IMPULS">
 
<xs:annotation>
   
<xs:documentation>Impulsdauer</xs:documentation>
   
<xs:documentation><![CDATA[[help]Elektrische Nervenstimulation Impulsdauer]]></xs:documentation>
   
<xs:documentation><![CDATA[[si]ms]]></xs:documentation>
 
</xs:annotation>
</xs:element>

element NS_IMPULS_2
diagram index_p225.png
type t_NS_IMPULS
properties
content simple
used by
group Elektrische_Nervenstimulation_2
facets
totalDigits 2
fractionDigits 1
enumeration 0
enumeration 0.1
enumeration 0.3
enumeration 1
annotation
documentation
Impulsdauer
documentation
<![CDATA[[help]Elektrische Nervenstimulation Impulsdauer]]>
documentation
<![CDATA[[si]ms]]>
source <xs:element name="NS_IMPULS_2" type="t_NS_IMPULS">
 
<xs:annotation>
   
<xs:documentation>Impulsdauer</xs:documentation>
   
<xs:documentation><![CDATA[[help]Elektrische Nervenstimulation Impulsdauer]]></xs:documentation>
   
<xs:documentation><![CDATA[[si]ms]]></xs:documentation>
 
</xs:annotation>
</xs:element>

element NS_STROM_1
diagram index_p226.png
type t_NS_STROM
properties
content simple
used by
group Elektrische_Nervenstimulation_1
facets
minInclusive 0.100
maxInclusive 5.000
totalDigits 5
fractionDigits 3
annotation
documentation
Stromstärke
documentation
<![CDATA[[help]Elektrische Nervenstimulation Stromstärke.<br/>Wertebereich 0,100mA bis 5,000mA.]]>
documentation
<![CDATA[[si]mA]]>
source <xs:element name="NS_STROM_1" type="t_NS_STROM">
 
<xs:annotation>
   
<xs:documentation>Stromstärke</xs:documentation>
   
<xs:documentation><![CDATA[[help]Elektrische Nervenstimulation Stromstärke.<br/>Wertebereich 0,100mA bis 5,000mA.]]></xs:documentation>
   
<xs:documentation><![CDATA[[si]mA]]></xs:documentation>
 
</xs:annotation>
</xs:element>

element NS_STROM_2
diagram index_p227.png
type t_NS_STROM
properties
content simple
used by
group Elektrische_Nervenstimulation_2
facets
minInclusive 0.100
maxInclusive 5.000
totalDigits 5
fractionDigits 3
annotation
documentation
Stromstärke
documentation
<![CDATA[[help]Elektrische Nervenstimulation Stromstärke.<br/>Wertebereich 0,10mA bis 5,00mA.]]>
documentation
<![CDATA[[si]mA]]>
source <xs:element name="NS_STROM_2" type="t_NS_STROM">
 
<xs:annotation>
   
<xs:documentation>Stromstärke</xs:documentation>
   
<xs:documentation><![CDATA[[help]Elektrische Nervenstimulation Stromstärke.<br/>Wertebereich 0,10mA bis 5,00mA.]]></xs:documentation>
   
<xs:documentation><![CDATA[[si]mA]]></xs:documentation>
 
</xs:annotation>
</xs:element>

element NSAIDS
diagram index_p228.png
type t_JA
properties
content simple
used by
group Stammdaten
facets
length 1
enumeration 1
annotation
documentation
NSAIDs &gt; 1 Monat
documentation
<![CDATA[[help]Einnahme von beliebigen NSAIDs über länger als 1 Monat]]>
source <xs:element name="NSAIDS" type="t_JA">
 
<xs:annotation>
   
<xs:documentation>NSAIDs &gt; 1 Monat</xs:documentation>
   
<xs:documentation><![CDATA[[help]Einnahme von beliebigen NSAIDs über länger als 1 Monat]]></xs:documentation>
 
</xs:annotation>
</xs:element>

element OP
diagram index_p229.png
type t_OPSICD
properties
content simple
used by
group Ko-Morbidität
facets
length 7
annotation
documentation
OPS-Code (alternativ ICD10)
documentation
<![CDATA[[help]Durchgeführte OP kodiert nach "OPS" oder "ICD10" Standard als Dreisteller<br/>Informationen hierzu unter www.dimdi.de]]>
documentation
<![CDATA[[si]x-xxx.x oder Xxx.x]]>
source <xs:element name="OP" type="t_OPSICD">
 
<xs:annotation>
   
<xs:documentation>OPS-Code (alternativ ICD10)</xs:documentation>
   
<xs:documentation><![CDATA[[help]Durchgeführte OP kodiert nach "OPS" oder "ICD10" Standard als Dreisteller<br/>Informationen hierzu unter www.dimdi.de]]></xs:documentation>
   
<xs:documentation><![CDATA[[si]x-xxx.x oder Xxx.x]]></xs:documentation>
 
</xs:annotation>
</xs:element>

element OPIOIDE
diagram index_p230.png
type t_JA
properties
content simple
used by
group Stammdaten
facets
length 1
enumeration 1
annotation
documentation
Opioide &gt; 1 Monat
documentation
<![CDATA[[help]Einnahme von beliebigen Opiaten über länger als 1 Monat]]>
source <xs:element name="OPIOIDE" type="t_JA">
 
<xs:annotation>
   
<xs:documentation>Opioide &gt; 1 Monat</xs:documentation>
   
<xs:documentation><![CDATA[[help]Einnahme von beliebigen Opiaten über länger als 1 Monat]]></xs:documentation>
 
</xs:annotation>
</xs:element>

element PARAESTH_1
diagram index_p231.png
type t_PARAESTH
properties
content simple
used by
group Punktionstechnik_Komplikationen_1
facets
maxLength 14
enumeration Nein
enumeration beabsichtigt
enumeration unbeabsichtigt
annotation
documentation
Parästhesie
documentation
<![CDATA[[help]Parästhesie]]>
source <xs:element name="PARAESTH_1" type="t_PARAESTH">
 
<xs:annotation>
   
<xs:documentation>Parästhesie</xs:documentation>
   
<xs:documentation><![CDATA[[help]Parästhesie]]></xs:documentation>
 
</xs:annotation>
</xs:element>

element PARAESTH_2
diagram index_p232.png
type t_PARAESTH
properties
content simple
used by
group Punktionstechnik_Komplikationen_2
facets
maxLength 14
enumeration Nein
enumeration beabsichtigt
enumeration unbeabsichtigt
annotation
documentation
Parästhesie
documentation
<![CDATA[[help]Parästhesie]]>
source <xs:element name="PARAESTH_2" type="t_PARAESTH">
 
<xs:annotation>
   
<xs:documentation>Parästhesie</xs:documentation>
   
<xs:documentation><![CDATA[[help]Parästhesie]]></xs:documentation>
 
</xs:annotation>
</xs:element>

element PAT_WACH
diagram index_p233.png
type t_PAT_WACH
properties
content simple
used by
group Punktion_Anlage
facets
maxLength 20
enumeration Ja
enumeration analgosediert
enumeration Allgemeinanästhesie
annotation
documentation
Patient wach
documentation
<![CDATA[[help]Patient wach über die übliche Prämedikation hinaus!]]>
source <xs:element name="PAT_WACH" type="t_PAT_WACH">
 
<xs:annotation>
   
<xs:documentation>Patient wach</xs:documentation>
   
<xs:documentation><![CDATA[[help]Patient wach über die übliche Prämedikation hinaus!]]></xs:documentation>
 
</xs:annotation>
</xs:element>

element PATIDMD5
diagram index_p234.png
type t_PATIDMD5
properties
content simple
used by
group Stammdaten
facets
maxLength 32
annotation
documentation
zentreneigene Patienten-Fallnummer
documentation
<![CDATA[[help]Verschlüsselte Darstellung der zentrumseigenen Fallnummer (MD5 Hash).<br/>Nach Eingabe der Fallnummer wird diese verschlüsselt.<br/>Durch Klicken der Knopfs &quot;Fallnummer Neueingabe&quot <br/>kann die Fallnummer erneut eingegeben und verschlüsselt werden.]]>
source <xs:element name="PATIDMD5" type="t_PATIDMD5">
 
<xs:annotation>
   
<xs:documentation>zentreneigene Patienten-Fallnummer</xs:documentation>
   
<xs:documentation><![CDATA[[help]Verschlüsselte Darstellung der zentrumseigenen Fallnummer (MD5 Hash).<br/>Nach Eingabe der Fallnummer wird diese verschlüsselt.<br/>Durch Klicken der Knopfs &quot;Fallnummer Neueingabe&quot <br/>kann die Fallnummer erneut eingegeben und verschlüsselt werden.]]></xs:documentation>
 
</xs:annotation>
</xs:element>

element PAVK
diagram index_p235.png
type t_JA
properties
content simple
used by
group Ko-Morbidität
facets
length 1
enumeration 1
annotation
documentation
pAVK &gt; IIa
source <xs:element name="PAVK" type="t_JA">
 
<xs:annotation>
   
<xs:documentation>pAVK &gt; IIa</xs:documentation>
 
</xs:annotation>
</xs:element>

element PCA
diagram index_p236.png
type t_JANEIN
properties
content simple
used by
group PCA
facets
length 1
enumeration 0
enumeration 1
annotation
documentation
i.v. PCA
documentation
<![CDATA[[help]i.v. PCA]]>
source <xs:element name="PCA" type="t_JANEIN">
 
<xs:annotation>
   
<xs:documentation>i.v. PCA</xs:documentation>
   
<xs:documentation><![CDATA[[help]i.v. PCA]]></xs:documentation>
 
</xs:annotation>
</xs:element>

element PCA_BEMERKUNGEN
diagram index_p237.png
type t_BEM_PCA
properties
content simple
used by
group PCA
facets
maxLength 200
annotation
documentation
i.v. PCA Bemerkungen
source <xs:element name="PCA_BEMERKUNGEN" type="t_BEM_PCA">
 
<xs:annotation>
   
<xs:documentation>i.v. PCA Bemerkungen</xs:documentation>
 
</xs:annotation>
</xs:element>

element PER_PNEU_1
diagram index_p238.png
type t_JA
properties
content simple
used by
group Periphere_Regionale_1
facets
length 1
enumeration 1
annotation
documentation
Pneumothorax
documentation
<![CDATA[[help]Pneumothorax]]>
source <xs:element name="PER_PNEU_1" type="t_JA">
 
<xs:annotation>
   
<xs:documentation>Pneumothorax</xs:documentation>
   
<xs:documentation><![CDATA[[help]Pneumothorax]]></xs:documentation>
 
</xs:annotation>
</xs:element>

element PER_PNEU_2
diagram index_p239.png
type t_JA
properties
content simple
used by
group Periphere_Regionale_2
facets
length 1
enumeration 1
annotation
documentation
Pneumothorax
documentation
<![CDATA[[help]Pneumothorax]]>
source <xs:element name="PER_PNEU_2" type="t_JA">
 
<xs:annotation>
   
<xs:documentation>Pneumothorax</xs:documentation>
   
<xs:documentation><![CDATA[[help]Pneumothorax]]></xs:documentation>
 
</xs:annotation>
</xs:element>

element PER_SONO_LA_1
diagram index_p240.png
type t_PER_SONO
properties
content simple
used by
group Periphere_Regionale_1
facets
maxLength 21
enumeration gut
enumeration mittel
enumeration schlecht
annotation
documentation
Sono Verteilung des LA
documentation
<![CDATA[[help]Sono Verteilung des LA]]>
source <xs:element name="PER_SONO_LA_1" type="t_PER_SONO">
 
<xs:annotation>
   
<xs:documentation>Sono Verteilung des LA</xs:documentation>
   
<xs:documentation><![CDATA[[help]Sono Verteilung des LA]]></xs:documentation>
 
</xs:annotation>
</xs:element>

element PER_SONO_LA_2
diagram index_p241.png
type t_PER_SONO
properties
content simple
used by
group Periphere_Regionale_2
facets
maxLength 21
enumeration gut
enumeration mittel
enumeration schlecht
annotation
documentation
Sono Verteilung des LA
documentation
<![CDATA[[help]Sono Verteilung des LA]]>
source <xs:element name="PER_SONO_LA_2" type="t_PER_SONO">
 
<xs:annotation>
   
<xs:documentation>Sono Verteilung des LA</xs:documentation>
   
<xs:documentation><![CDATA[[help]Sono Verteilung des LA]]></xs:documentation>
 
</xs:annotation>
</xs:element>

element PER_SONO_NADEL_1
diagram index_p242.png
type t_PER_SONO
properties
content simple
used by
group Periphere_Regionale_1
facets
maxLength 21
enumeration gut
enumeration mittel
enumeration schlecht
annotation
documentation
Sonographie Nadel
documentation
<![CDATA[[help]Sonographie Nadel]]>
source <xs:element name="PER_SONO_NADEL_1" type="t_PER_SONO">
 
<xs:annotation>
   
<xs:documentation>Sonographie Nadel</xs:documentation>
   
<xs:documentation><![CDATA[[help]Sonographie Nadel]]></xs:documentation>
 
</xs:annotation>
</xs:element>

element PER_SONO_NADEL_2
diagram index_p243.png
type t_PER_SONO
properties
content simple
used by
group Periphere_Regionale_2
facets
maxLength 21
enumeration gut
enumeration mittel
enumeration schlecht
annotation
documentation
Sonographie Nadel
documentation
<![CDATA[[help]Sonographie Nadel]]>
source <xs:element name="PER_SONO_NADEL_2" type="t_PER_SONO">
 
<xs:annotation>
   
<xs:documentation>Sonographie Nadel</xs:documentation>
   
<xs:documentation><![CDATA[[help]Sonographie Nadel]]></xs:documentation>
 
</xs:annotation>
</xs:element>

element PERSONAL
diagram index_p244.png
type t_PERSONALNR
properties
content simple
used by
group Visite
facets
maxLength 6
annotation
documentation
Personal-Nr.
source <xs:element name="PERSONAL" type="t_PERSONALNR">
 
<xs:annotation>
   
<xs:documentation>Personal-Nr.</xs:documentation>
 
</xs:annotation>
</xs:element>

element PRIM_VERSAGEN_ANALG_1
diagram index_p245.png
type t_PRIM_VERSAGEN_ANALG
properties
content simple
used by
group Lokalisation_1
facets
maxLength 19
enumeration Nein
enumeration Analgosedierung
enumeration Allgemeinanästhesie
enumeration Nachblockade
enumeration Wechsel
annotation
documentation
Intraoperative ungeplante Zusatz-Analgesie
documentation
<![CDATA[[help]Intraoperative ungeplante Zusatz-Analgesie]]>
source <xs:element name="PRIM_VERSAGEN_ANALG_1" type="t_PRIM_VERSAGEN_ANALG">
 
<xs:annotation>
   
<xs:documentation>Intraoperative ungeplante Zusatz-Analgesie</xs:documentation>
   
<xs:documentation><![CDATA[[help]Intraoperative ungeplante Zusatz-Analgesie]]></xs:documentation>
 
</xs:annotation>
</xs:element>

element PRIM_VERSAGEN_ANALG_2
diagram index_p246.png
type t_PRIM_VERSAGEN_ANALG
properties
content simple
used by
group Lokalisation_2
facets
maxLength 19
enumeration Nein
enumeration Analgosedierung
enumeration Allgemeinanästhesie
enumeration Nachblockade
enumeration Wechsel
annotation
documentation
Intraoperative ungeplante Zusatz-Analgesie
documentation
<![CDATA[[help]Intraoperative ungeplante Zusatz-Analgesie]]>
source <xs:element name="PRIM_VERSAGEN_ANALG_2" type="t_PRIM_VERSAGEN_ANALG">
 
<xs:annotation>
   
<xs:documentation>Intraoperative ungeplante Zusatz-Analgesie</xs:documentation>
   
<xs:documentation><![CDATA[[help]Intraoperative ungeplante Zusatz-Analgesie]]></xs:documentation>
 
</xs:annotation>
</xs:element>

element PRURITUS
diagram index_p247.png
type t_JA
properties
content simple
used by
group Visite
facets
length 1
enumeration 1
annotation
documentation
behandlungspflichtiger Pruritus
source <xs:element name="PRURITUS" type="t_JA">
 
<xs:annotation>
   
<xs:documentation>behandlungspflichtiger Pruritus</xs:documentation>
 
</xs:annotation>
</xs:element>

element PUNKTION_HAUTNIVEAU_1
diagram index_p248.png
type t_PUNKTION_HAUTNIVEAU
properties
content simple
used by
group Punktionstechnik_Komplikationen_1
facets
minInclusive 0.00
maxInclusive 30.00
totalDigits 4
fractionDigits 2
annotation
documentation
Einlagetiefe Hautniveau
documentation
<![CDATA[[help]Katheterspitze bis Hautniveau (0 cm - 30 cm)]]>
documentation
<![CDATA[[si]cm]]>
source <xs:element name="PUNKTION_HAUTNIVEAU_1" type="t_PUNKTION_HAUTNIVEAU">
 
<xs:annotation>
   
<xs:documentation>Einlagetiefe Hautniveau</xs:documentation>
   
<xs:documentation><![CDATA[[help]Katheterspitze bis Hautniveau (0 cm - 30 cm)]]></xs:documentation>
   
<xs:documentation><![CDATA[[si]cm]]></xs:documentation>
 
</xs:annotation>
</xs:element>

element PUNKTION_HAUTNIVEAU_2
diagram index_p249.png
type t_PUNKTION_HAUTNIVEAU
properties
content simple
used by
group Punktionstechnik_Komplikationen_2
facets
minInclusive 0.00
maxInclusive 30.00
totalDigits 4
fractionDigits 2
annotation
documentation
Einlagetiefe Hautniveau
documentation
<![CDATA[[help]Katheterspitze bis Hautniveau (0 cm - 30 cm)]]>
documentation
<![CDATA[[si]cm]]>
source <xs:element name="PUNKTION_HAUTNIVEAU_2" type="t_PUNKTION_HAUTNIVEAU">
 
<xs:annotation>
   
<xs:documentation>Einlagetiefe Hautniveau</xs:documentation>
   
<xs:documentation><![CDATA[[help]Katheterspitze bis Hautniveau (0 cm - 30 cm)]]></xs:documentation>
   
<xs:documentation><![CDATA[[si]cm]]></xs:documentation>
 
</xs:annotation>
</xs:element>

element PUNKTION_TIEFE_1
diagram index_p250.png
type t_PUNKTION_TIEFE
properties
content simple
used by
group Punktionstechnik_Komplikationen_1
facets
minInclusive 0.00
maxInclusive 20.00
totalDigits 4
fractionDigits 2
annotation
documentation
Punktionstiefe
documentation
<![CDATA[[help]Nadelspitze bis Hautniveau (0 cm - 20 cm)]]>
documentation
<![CDATA[[si]cm]]>
source <xs:element name="PUNKTION_TIEFE_1" type="t_PUNKTION_TIEFE">
 
<xs:annotation>
   
<xs:documentation>Punktionstiefe</xs:documentation>
   
<xs:documentation><![CDATA[[help]Nadelspitze bis Hautniveau (0 cm - 20 cm)]]></xs:documentation>
   
<xs:documentation><![CDATA[[si]cm]]></xs:documentation>
 
</xs:annotation>
</xs:element>

element PUNKTION_TIEFE_2
diagram index_p251.png
type t_PUNKTION_TIEFE
properties
content simple
used by
group Punktionstechnik_Komplikationen_2
facets
minInclusive 0.00
maxInclusive 20.00
totalDigits 4
fractionDigits 2
annotation
documentation
Punktionstiefe
documentation
<![CDATA[[help]Nadelspitze bis Hautniveau (0 cm - 20 cm)]]>
documentation
<![CDATA[[si]cm]]>
source <xs:element name="PUNKTION_TIEFE_2" type="t_PUNKTION_TIEFE">
 
<xs:annotation>
   
<xs:documentation>Punktionstiefe</xs:documentation>
   
<xs:documentation><![CDATA[[help]Nadelspitze bis Hautniveau (0 cm - 20 cm)]]></xs:documentation>
   
<xs:documentation><![CDATA[[si]cm]]></xs:documentation>
 
</xs:annotation>
</xs:element>

element PUNKTION_WK_1
diagram index_p252.png
type t_PUNKTION_WK
properties
content simple
used by
group Punktionstechnik_Komplikationen_1
facets
maxLength 2
enumeration Th
enumeration L
enumeration S
annotation
documentation
Punktionshöhe (unt.WK)
documentation
<![CDATA[[help]Punktionshöhe (unterer WK). Auswahl und Wertebereich 1 bis 12.]]>
source <xs:element name="PUNKTION_WK_1" type="t_PUNKTION_WK">
 
<xs:annotation>
   
<xs:documentation>Punktionshöhe (unt.WK)</xs:documentation>
   
<xs:documentation><![CDATA[[help]Punktionshöhe (unterer WK). Auswahl und Wertebereich 1 bis 12.]]></xs:documentation>
 
</xs:annotation>
</xs:element>

element PUNKTION_WK_2
diagram index_p253.png
type t_PUNKTION_WK
properties
content simple
used by
group Punktionstechnik_Komplikationen_2
facets
maxLength 2
enumeration Th
enumeration L
enumeration S
annotation
documentation
Punktionshöhe (unterer WK)
source <xs:element name="PUNKTION_WK_2" type="t_PUNKTION_WK">
 
<xs:annotation>
   
<xs:documentation>Punktionshöhe (unterer WK)</xs:documentation>
 
</xs:annotation>
</xs:element>

element PUNKTION_WK_HOEHE_1
diagram index_p254.png
type t_PUNKTION_WK_HOEHE
properties
content simple
used by
group Punktionstechnik_Komplikationen_1
facets
minInclusive 1
maxInclusive 12
totalDigits 2
annotation
documentation
Punktionshöhe (unterer WK) Höhe
documentation
<![CDATA[[help]Punktionshöhe (unterer WK) Höhe. Wertebereich 1 bis 12.]]>
source <xs:element name="PUNKTION_WK_HOEHE_1" type="t_PUNKTION_WK_HOEHE">
 
<xs:annotation>
   
<xs:documentation>Punktionshöhe (unterer WK) Höhe</xs:documentation>
   
<xs:documentation><![CDATA[[help]Punktionshöhe (unterer WK) Höhe. Wertebereich 1 bis 12.]]></xs:documentation>
 
</xs:annotation>
</xs:element>

element PUNKTION_WK_HOEHE_2
diagram index_p255.png
type t_PUNKTION_WK_HOEHE
properties
content simple
used by
group Punktionstechnik_Komplikationen_2
facets
minInclusive 1
maxInclusive 12
totalDigits 2
annotation
documentation
Punktionshöhe (unterer WK) Höhe
documentation
<![CDATA[[help]Punktionshöhe (unterer WK) Höhe. Wertebereich 1 bis 12]]>
source <xs:element name="PUNKTION_WK_HOEHE_2" type="t_PUNKTION_WK_HOEHE">
 
<xs:annotation>
   
<xs:documentation>Punktionshöhe (unterer WK) Höhe</xs:documentation>
   
<xs:documentation><![CDATA[[help]Punktionshöhe (unterer WK) Höhe. Wertebereich 1 bis 12]]></xs:documentation>
 
</xs:annotation>
</xs:element>

element PUNKTIONSTECHNIK_1
diagram index_p256.png
type t_PUNKTIONSTECHNIK
properties
content simple
used by
group Lokalisation_1
facets
maxLength 22
enumeration anterolateral
enumeration dorsolateral
enumeration perivaskulär
enumeration Multistimulation
enumeration proximal-ventral
enumeration proximal-lateral
enumeration proximal-dorsal-Labat
enumeration proximal-dorsal-Andere
enumeration distal-lateral
enumeration distal-popliteal
annotation
documentation
Punktionstechnik Aufgliederung
documentation
<![CDATA[[help]Punktionstechnik nur bei Lokalisation <b>peripher interskalenär</b>, <b>peripher axillär</b>, <b>peripher N. ischiadicus</b>]]>
source <xs:element name="PUNKTIONSTECHNIK_1" type="t_PUNKTIONSTECHNIK">
 
<xs:annotation>
   
<xs:documentation>Punktionstechnik Aufgliederung</xs:documentation>
   
<xs:documentation><![CDATA[[help]Punktionstechnik nur bei Lokalisation <b>peripher interskalenär</b>, <b>peripher axillär</b>, <b>peripher N. ischiadicus</b>]]></xs:documentation>
 
</xs:annotation>
</xs:element>

element PUNKTIONSTECHNIK_2
diagram index_p257.png
type t_PUNKTIONSTECHNIK
properties
content simple
used by
group Lokalisation_2
facets
maxLength 22
enumeration anterolateral
enumeration dorsolateral
enumeration perivaskulär
enumeration Multistimulation
enumeration proximal-ventral
enumeration proximal-lateral
enumeration proximal-dorsal-Labat
enumeration proximal-dorsal-Andere
enumeration distal-lateral
enumeration distal-popliteal
annotation
documentation
Punktionstechnik Aufgliederung (2)
documentation
<![CDATA[[help]Punktionstechnik (2) nur bei Lokalisation <b>peripher interskalenär</b>, <b>peripher axillär</b>, <b>peripher N. ischiadicus</b>]]>
source <xs:element name="PUNKTIONSTECHNIK_2" type="t_PUNKTIONSTECHNIK">
 
<xs:annotation>
   
<xs:documentation>Punktionstechnik Aufgliederung (2)</xs:documentation>
   
<xs:documentation><![CDATA[[help]Punktionstechnik (2) nur bei Lokalisation <b>peripher interskalenär</b>, <b>peripher axillär</b>, <b>peripher N. ischiadicus</b>]]></xs:documentation>
 
</xs:annotation>
</xs:element>

element RHEUMA
diagram index_p258.png
type t_JA
properties
content simple
used by
group Ko-Morbidität
facets
length 1
enumeration 1
annotation
documentation
Rheumatoide Arthritis
source <xs:element name="RHEUMA" type="t_JA">
 
<xs:annotation>
   
<xs:documentation>Rheumatoide Arthritis</xs:documentation>
 
</xs:annotation>
</xs:element>

element SCHMERZ_MOBIL
diagram index_p259.png
type t_JA
properties
content simple
used by
group Visite
facets
length 1
enumeration 1
annotation
documentation
Schmerz beeinträchtigt Mobilisierung
documentation
<![CDATA[[help]Schmerz beeinträchtigt Mobilisiereung]]>
source <xs:element name="SCHMERZ_MOBIL" type="t_JA">
 
<xs:annotation>
   
<xs:documentation>Schmerz beeinträchtigt Mobilisierung</xs:documentation>
   
<xs:documentation><![CDATA[[help]Schmerz beeinträchtigt Mobilisiereung]]></xs:documentation>
 
</xs:annotation>
</xs:element>

element SCHMERZ_RESP
diagram index_p260.png
type t_JA
properties
content simple
used by
group Visite
facets
length 1
enumeration 1
annotation
documentation
Schmerz beeinträchtigt Respiration
documentation
<![CDATA[[help]Schmerz beeinträchtigt Respiration]]>
source <xs:element name="SCHMERZ_RESP" type="t_JA">
 
<xs:annotation>
   
<xs:documentation>Schmerz beeinträchtigt Respiration</xs:documentation>
   
<xs:documentation><![CDATA[[help]Schmerz beeinträchtigt Respiration]]></xs:documentation>
 
</xs:annotation>
</xs:element>

element SCHMERZ_SCHLAF
diagram index_p261.png
type t_JA
properties
content simple
used by
group Visite
facets
length 1
enumeration 1
annotation
documentation
Schmerz beeinträchtigt Schlaf
documentation
<![CDATA[[help]Schmerz beeinträchtigt Schlaf]]>
source <xs:element name="SCHMERZ_SCHLAF" type="t_JA">
 
<xs:annotation>
   
<xs:documentation>Schmerz beeinträchtigt Schlaf</xs:documentation>
   
<xs:documentation><![CDATA[[help]Schmerz beeinträchtigt Schlaf]]></xs:documentation>
 
</xs:annotation>
</xs:element>

element SEDIERUNG_1
diagram index_p262.png
type t_SEDIERUNG_1
properties
content simple
used by
group Punktion_Anlage
facets
length 1
enumeration 0
enumeration 1
annotation
documentation
Sedierung mit
documentation
<![CDATA[[help]Sedierung mit]]>
source <xs:element name="SEDIERUNG_1" type="t_SEDIERUNG_1">
 
<xs:annotation>
   
<xs:documentation>Sedierung mit</xs:documentation>
   
<xs:documentation><![CDATA[[help]Sedierung mit]]></xs:documentation>
 
</xs:annotation>
</xs:element>

element SEDIERUNG_2
diagram index_p263.png
type t_SEDIERUNG_2
properties
content simple
used by
group Punktion_Anlage
facets
length 1
enumeration 0
enumeration 1
annotation
documentation
Sedierung mit
documentation
<![CDATA[[help]Sedierung mit]]>
source <xs:element name="SEDIERUNG_2" type="t_SEDIERUNG_2">
 
<xs:annotation>
   
<xs:documentation>Sedierung mit</xs:documentation>
   
<xs:documentation><![CDATA[[help]Sedierung mit]]></xs:documentation>
 
</xs:annotation>
</xs:element>

element SEDIERUNG_3
diagram index_p264.png
type t_SEDIERUNG_3
properties
content simple
used by
group Punktion_Anlage
facets
length 1
enumeration 0
enumeration 1
annotation
documentation
Sedierung mit
documentation
<![CDATA[[help]Sedierung mit]]>
source <xs:element name="SEDIERUNG_3" type="t_SEDIERUNG_3">
 
<xs:annotation>
   
<xs:documentation>Sedierung mit</xs:documentation>
   
<xs:documentation><![CDATA[[help]Sedierung mit]]></xs:documentation>
 
</xs:annotation>
</xs:element>

element SEDIERUNGSGRAD
diagram index_p265.png
type t_SEDIERUNGSGRAD
properties
content simple
used by
group Visite
facets
length 1
enumeration 1
enumeration 2
enumeration 3
enumeration 4
enumeration S
annotation
documentation
Sedierungsgrad
source <xs:element name="SEDIERUNGSGRAD" type="t_SEDIERUNGSGRAD">
 
<xs:annotation>
   
<xs:documentation>Sedierungsgrad</xs:documentation>
 
</xs:annotation>
</xs:element>

element SEPSIS
diagram index_p266.png
type t_JA
properties
content simple
used by
group Ko-Morbidität
facets
length 1
enumeration 1
annotation
documentation
Diagnose Sepsis
documentation
<![CDATA[[help]Diagnose Sepsis]]>
source <xs:element name="SEPSIS" type="t_JA">
 
<xs:annotation>
   
<xs:documentation>Diagnose Sepsis</xs:documentation>
   
<xs:documentation><![CDATA[[help]Diagnose Sepsis]]></xs:documentation>
 
</xs:annotation>
</xs:element>

element STATION_BEM
diagram index_p267.png
type t_STATION_BEM
properties
content simple
used by
group STATION
facets
maxLength 200
annotation
documentation
Bemerkungen zur Stations-Anordnung
source <xs:element name="STATION_BEM" type="t_STATION_BEM">
 
<xs:annotation>
   
<xs:documentation>Bemerkungen zur Stations-Anordnung</xs:documentation>
 
</xs:annotation>
</xs:element>

element STATION_BOLUSGROESSE_1
diagram index_p268.png
type t_STATION_BOLUSGROESSE
properties
content simple
used by
group Anordnungen_fuer_Station_1
facets
minInclusive 0.0
maxInclusive 99.9
totalDigits 3
fractionDigits 1
annotation
documentation
Bolusgröße
documentation
<![CDATA[[help]Wertebereich 0 ml bis 99,9 ml]]>
documentation
<![CDATA[[si]ml]]>
source <xs:element name="STATION_BOLUSGROESSE_1" type="t_STATION_BOLUSGROESSE">
 
<xs:annotation>
   
<xs:documentation>Bolusgröße</xs:documentation>
   
<xs:documentation><![CDATA[[help]Wertebereich 0 ml bis 99,9 ml]]></xs:documentation>
   
<xs:documentation><![CDATA[[si]ml]]></xs:documentation>
 
</xs:annotation>
</xs:element>

element STATION_BOLUSGROESSE_2
diagram index_p269.png
type t_STATION_BOLUSGROESSE
properties
content simple
used by
group Anordnungen_fuer_Station_2
facets
minInclusive 0.0
maxInclusive 99.9
totalDigits 3
fractionDigits 1
annotation
documentation
Bolusgröße
documentation
<![CDATA[[help]Wertebereich 0 ml bis 99,9 ml]]>
documentation
<![CDATA[[si]ml]]>
source <xs:element name="STATION_BOLUSGROESSE_2" type="t_STATION_BOLUSGROESSE">
 
<xs:annotation>
   
<xs:documentation>Bolusgröße</xs:documentation>
   
<xs:documentation><![CDATA[[help]Wertebereich 0 ml bis 99,9 ml]]></xs:documentation>
   
<xs:documentation><![CDATA[[si]ml]]></xs:documentation>
 
</xs:annotation>
</xs:element>

element STATION_LAUFRATE_1
diagram index_p270.png
type t_STATION_LAUFRATE
properties
content simple
used by
group Anordnungen_fuer_Station_1
facets
minInclusive 0.0
maxInclusive 99.9
totalDigits 3
fractionDigits 1
annotation
documentation
Laufrate
documentation
<![CDATA[[help]Wertebereich 0 ml/h bis 99,9 ml/h]]>
documentation
<![CDATA[[si]ml/h]]>
source <xs:element name="STATION_LAUFRATE_1" type="t_STATION_LAUFRATE">
 
<xs:annotation>
   
<xs:documentation>Laufrate</xs:documentation>
   
<xs:documentation><![CDATA[[help]Wertebereich 0 ml/h bis 99,9 ml/h]]></xs:documentation>
   
<xs:documentation><![CDATA[[si]ml/h]]></xs:documentation>
 
</xs:annotation>
</xs:element>

element STATION_LAUFRATE_2
diagram index_p271.png
type t_STATION_LAUFRATE
properties
content simple
used by
group Anordnungen_fuer_Station_2
facets
minInclusive 0.0
maxInclusive 99.9
totalDigits 3
fractionDigits 1
annotation
documentation
Laufrate
documentation
<![CDATA[[help]Wertebereich 0 ml/h bis 99,9 ml/h]]>
documentation
<![CDATA[[si]ml/h]]>
source <xs:element name="STATION_LAUFRATE_2" type="t_STATION_LAUFRATE">
 
<xs:annotation>
   
<xs:documentation>Laufrate</xs:documentation>
   
<xs:documentation><![CDATA[[help]Wertebereich 0 ml/h bis 99,9 ml/h]]></xs:documentation>
   
<xs:documentation><![CDATA[[si]ml/h]]></xs:documentation>
 
</xs:annotation>
</xs:element>

element STATION_LOCKOUT_1
diagram index_p272.png
type t_STATION_LOCKOUT
properties
content simple
used by
group Anordnungen_fuer_Station_1
facets
minInclusive 0
maxInclusive 60
totalDigits 2
annotation
documentation
Lockout-Zeit
documentation
<![CDATA[[help]Wertebereich 0 min bis 60 min]]>
documentation
<![CDATA[[si]min]]>
source <xs:element name="STATION_LOCKOUT_1" type="t_STATION_LOCKOUT">
 
<xs:annotation>
   
<xs:documentation>Lockout-Zeit</xs:documentation>
   
<xs:documentation><![CDATA[[help]Wertebereich 0 min bis 60 min]]></xs:documentation>
   
<xs:documentation><![CDATA[[si]min]]></xs:documentation>
 
</xs:annotation>
</xs:element>

element STATION_LOCKOUT_2
diagram index_p273.png
type t_STATION_LOCKOUT
properties
content simple
used by
group Anordnungen_fuer_Station_2
facets
minInclusive 0
maxInclusive 60
totalDigits 2
annotation
documentation
Lockout-Zeit
documentation
<![CDATA[[help]Wertebereich 0 min bis 60 min]]>
documentation
<![CDATA[[si]min]]>
source <xs:element name="STATION_LOCKOUT_2" type="t_STATION_LOCKOUT">
 
<xs:annotation>
   
<xs:documentation>Lockout-Zeit</xs:documentation>
   
<xs:documentation><![CDATA[[help]Wertebereich 0 min bis 60 min]]></xs:documentation>
   
<xs:documentation><![CDATA[[si]min]]></xs:documentation>
 
</xs:annotation>
</xs:element>

element STATION_LOKAL_1
diagram index_p274.png
type t_STATION_LOKAL
properties
content simple
used by
group Anordnungen_fuer_Station_1
facets
maxLength 10
enumeration Ropivacain
enumeration Bupivacain
enumeration Andere
annotation
documentation
Lokalanästhetikum
source <xs:element name="STATION_LOKAL_1" type="t_STATION_LOKAL">
 
<xs:annotation>
   
<xs:documentation>Lokalanästhetikum</xs:documentation>
 
</xs:annotation>
</xs:element>

element STATION_LOKAL_2
diagram index_p275.png
type t_STATION_LOKAL
properties
content simple
used by
group Anordnungen_fuer_Station_2
facets
maxLength 10
enumeration Ropivacain
enumeration Bupivacain
enumeration Andere
annotation
documentation
Lokalanästhetikum
source <xs:element name="STATION_LOKAL_2" type="t_STATION_LOKAL">
 
<xs:annotation>
   
<xs:documentation>Lokalanästhetikum</xs:documentation>
 
</xs:annotation>
</xs:element>

element STATION_LOKAL_KONZ_1
diagram index_p276.png
type t_STATION_LOKAL_KONZ
properties
content simple
used by
group Anordnungen_fuer_Station_1
facets
minInclusive 0.000
maxInclusive 9.000
totalDigits 4
fractionDigits 3
annotation
documentation
Lokalanästhetikum Konzentration
documentation
<![CDATA[[help]Wertebereich 0,000% bis 9,999%]]>
documentation
<![CDATA[[si]%]]>
source <xs:element name="STATION_LOKAL_KONZ_1" type="t_STATION_LOKAL_KONZ">
 
<xs:annotation>
   
<xs:documentation>Lokalanästhetikum Konzentration</xs:documentation>
   
<xs:documentation><![CDATA[[help]Wertebereich 0,000% bis 9,999%]]></xs:documentation>
   
<xs:documentation><![CDATA[[si]%]]></xs:documentation>
 
</xs:annotation>
</xs:element>

element STATION_LOKAL_KONZ_2
diagram index_p277.png
type t_STATION_LOKAL_KONZ
properties
content simple
used by
group Anordnungen_fuer_Station_2
facets
minInclusive 0.000
maxInclusive 9.000
totalDigits 4
fractionDigits 3
annotation
documentation
Lokalanästhetikum Konzentration
documentation
<![CDATA[[help]Wertebereich 0,000% bis 9,999%]]>
documentation
<![CDATA[[si]%]]>
source <xs:element name="STATION_LOKAL_KONZ_2" type="t_STATION_LOKAL_KONZ">
 
<xs:annotation>
   
<xs:documentation>Lokalanästhetikum Konzentration</xs:documentation>
   
<xs:documentation><![CDATA[[help]Wertebereich 0,000% bis 9,999%]]></xs:documentation>
   
<xs:documentation><![CDATA[[si]%]]></xs:documentation>
 
</xs:annotation>
</xs:element>

element STATION_OPIOID_1
diagram index_p278.png
type t_OPIOID
properties
content simple
used by
group Anordnungen_fuer_Station_1
facets
maxLength 10
enumeration Morphin
enumeration Sufentanil
enumeration Fentanyl
enumeration Piritramid
annotation
documentation
Opioid
source <xs:element name="STATION_OPIOID_1" type="t_OPIOID">
 
<xs:annotation>
   
<xs:documentation>Opioid</xs:documentation>
 
</xs:annotation>
</xs:element>

element STATION_OPIOID_2
diagram index_p279.png
type t_OPIOID
properties
content simple
used by
group Anordnungen_fuer_Station_2
facets
maxLength 10
enumeration Morphin
enumeration Sufentanil
enumeration Fentanyl
enumeration Piritramid
annotation
documentation
Opioid
source <xs:element name="STATION_OPIOID_2" type="t_OPIOID">
 
<xs:annotation>
   
<xs:documentation>Opioid</xs:documentation>
 
</xs:annotation>
</xs:element>

element STATION_OPIOID_EINHEIT_1
diagram index_p280.png
type t_OPIOID_EINHEIT_KONZ
properties
content simple
default µg/ml
used by
group Anordnungen_fuer_Station_1
facets
maxLength 5
enumeration µg/ml
enumeration mg/ml
annotation
documentation
Opioid Einheit
source <xs:element name="STATION_OPIOID_EINHEIT_1" type="t_OPIOID_EINHEIT_KONZ" default="µg/ml">
 
<xs:annotation>
   
<xs:documentation>Opioid Einheit</xs:documentation>
 
</xs:annotation>
</xs:element>

element STATION_OPIOID_EINHEIT_2
diagram index_p281.png
type t_OPIOID_EINHEIT_KONZ
properties
content simple
default µg/ml
used by
group Anordnungen_fuer_Station_2
facets
maxLength 5
enumeration µg/ml
enumeration mg/ml
annotation
documentation
Opioid Einheit
source <xs:element name="STATION_OPIOID_EINHEIT_2" type="t_OPIOID_EINHEIT_KONZ" default="µg/ml">
 
<xs:annotation>
   
<xs:documentation>Opioid Einheit</xs:documentation>
 
</xs:annotation>
</xs:element>

element STATION_OPIOID_KONZ_1
diagram index_p282.png
type t_OPIOID_MENGE_KONZ
properties
content simple
used by
group Anordnungen_fuer_Station_1
facets
minInclusive 0.0
maxInclusive 99.0
totalDigits 3
fractionDigits 1
annotation
documentation
Opioid Konzentration
documentation
<![CDATA[[help]Wertebereich 0,0 bis 99,9]]>
source <xs:element name="STATION_OPIOID_KONZ_1" type="t_OPIOID_MENGE_KONZ">
 
<xs:annotation>
   
<xs:documentation>Opioid Konzentration</xs:documentation>
   
<xs:documentation><![CDATA[[help]Wertebereich 0,0 bis 99,9]]></xs:documentation>
 
</xs:annotation>
</xs:element>

element STATION_OPIOID_KONZ_2
diagram index_p283.png
type t_OPIOID_MENGE_KONZ
properties
content simple
used by
group Anordnungen_fuer_Station_2
facets
minInclusive 0.0
maxInclusive 99.0
totalDigits 3
fractionDigits 1
annotation
documentation
Opioid Konzentration
documentation
<![CDATA[[help]Wertebereich 0,0 bis 99,9]]>
source <xs:element name="STATION_OPIOID_KONZ_2" type="t_OPIOID_MENGE_KONZ">
 
<xs:annotation>
   
<xs:documentation>Opioid Konzentration</xs:documentation>
   
<xs:documentation><![CDATA[[help]Wertebereich 0,0 bis 99,9]]></xs:documentation>
 
</xs:annotation>
</xs:element>

element STATION_VERFAHREN_1
diagram index_p284.png
type t_STATION_VERFAHREN
properties
content simple
used by
group Anordnungen_fuer_Station_1
facets
maxLength 15
enumeration kontinuierlich
enumeration PCA
enumeration intermittierend
annotation
documentation
Verfahren
source <xs:element name="STATION_VERFAHREN_1" type="t_STATION_VERFAHREN">
 
<xs:annotation>
   
<xs:documentation>Verfahren</xs:documentation>
 
</xs:annotation>
</xs:element>

element STATION_VERFAHREN_2
diagram index_p285.png
type t_STATION_VERFAHREN
properties
content simple
used by
group Anordnungen_fuer_Station_2
facets
maxLength 15
enumeration kontinuierlich
enumeration PCA
enumeration intermittierend
annotation
documentation
Verfahren
source <xs:element name="STATION_VERFAHREN_2" type="t_STATION_VERFAHREN">
 
<xs:annotation>
   
<xs:documentation>Verfahren</xs:documentation>
 
</xs:annotation>
</xs:element>

element STATION_ZUSAETZE_CLONIDIN_1
diagram index_p286.png
type t_JA
properties
content simple
used by
group Anordnungen_fuer_Station_1
facets
length 1
enumeration 1
annotation
documentation
Zusätze Clonidin
source <xs:element name="STATION_ZUSAETZE_CLONIDIN_1" type="t_JA">
 
<xs:annotation>
   
<xs:documentation>Zusätze Clonidin</xs:documentation>
 
</xs:annotation>
</xs:element>

element STATION_ZUSAETZE_CLONIDIN_2
diagram index_p287.png
type t_JA
properties
content simple
used by
group Anordnungen_fuer_Station_2
facets
length 1
enumeration 1
annotation
documentation
Zusätze Clonidin
source <xs:element name="STATION_ZUSAETZE_CLONIDIN_2" type="t_JA">
 
<xs:annotation>
   
<xs:documentation>Zusätze Clonidin</xs:documentation>
 
</xs:annotation>
</xs:element>

element STATION_ZUSAETZE_KETAMIN_1
diagram index_p288.png
type t_JA
properties
content simple
used by
group Anordnungen_fuer_Station_1
facets
length 1
enumeration 1
annotation
documentation
Zusätze Ketamin
source <xs:element name="STATION_ZUSAETZE_KETAMIN_1" type="t_JA">
 
<xs:annotation>
   
<xs:documentation>Zusätze Ketamin</xs:documentation>
 
</xs:annotation>
</xs:element>

element STATION_ZUSAETZE_KETAMIN_2
diagram index_p289.png
type t_JA
properties
content simple
used by
group Anordnungen_fuer_Station_2
facets
length 1
enumeration 1
annotation
documentation
Zusätze Ketamin
source <xs:element name="STATION_ZUSAETZE_KETAMIN_2" type="t_JA">
 
<xs:annotation>
   
<xs:documentation>Zusätze Ketamin</xs:documentation>
 
</xs:annotation>
</xs:element>

element STATION_ZUSAETZE_NABI_1
diagram index_p290.png
type t_JA
properties
content simple
used by
group Anordnungen_fuer_Station_1
facets
length 1
enumeration 1
annotation
documentation
Zusätze NaBi
source <xs:element name="STATION_ZUSAETZE_NABI_1" type="t_JA">
 
<xs:annotation>
   
<xs:documentation>Zusätze NaBi</xs:documentation>
 
</xs:annotation>
</xs:element>

element STATION_ZUSAETZE_NABI_2
diagram index_p291.png
type t_JA
properties
content simple
used by
group Anordnungen_fuer_Station_2
facets
length 1
enumeration 1
annotation
documentation
Zusätze NaBi
source <xs:element name="STATION_ZUSAETZE_NABI_2" type="t_JA">
 
<xs:annotation>
   
<xs:documentation>Zusätze NaBi</xs:documentation>
 
</xs:annotation>
</xs:element>

element STATION_ZUSAETZE_VASO_1
diagram index_p292.png
type t_JA
properties
content simple
used by
group Anordnungen_fuer_Station_1
facets
length 1
enumeration 1
annotation
documentation
Zusätze Vasokonstriktor
source <xs:element name="STATION_ZUSAETZE_VASO_1" type="t_JA">
 
<xs:annotation>
   
<xs:documentation>Zusätze Vasokonstriktor</xs:documentation>
 
</xs:annotation>
</xs:element>

element STATION_ZUSAETZE_VASO_2
diagram index_p293.png
type t_JA
properties
content simple
used by
group Anordnungen_fuer_Station_2
facets
length 1
enumeration 1
annotation
documentation
Zusätze Vasokonstriktor
source <xs:element name="STATION_ZUSAETZE_VASO_2" type="t_JA">
 
<xs:annotation>
   
<xs:documentation>Zusätze Vasokonstriktor</xs:documentation>
 
</xs:annotation>
</xs:element>

element STATION_ZUSATZMED
diagram index_p294.png
type t_STATION_ZUSATZMED
properties
content simple
used by
group STATION
facets
maxLength 10
enumeration fest
enumeration bei Bedarf
annotation
documentation
Zusatzmedikation
source <xs:element name="STATION_ZUSATZMED" type="t_STATION_ZUSATZMED">
 
<xs:annotation>
   
<xs:documentation>Zusatzmedikation</xs:documentation>
 
</xs:annotation>
</xs:element>

element SYSID
diagram index_p295.png
type t_SYSID
properties
content simple
used by
group Stammdaten
facets
maxLength 15
whiteSpace collapse
annotation
documentation
Systemidentifikation
documentation
<![CDATA[[help]SystemID (eindeutige ID in der Datenbank).]]>
source <xs:element name="SYSID" type="t_SYSID">
 
<xs:annotation>
   
<xs:documentation>Systemidentifikation</xs:documentation>
   
<xs:documentation><![CDATA[[help]SystemID (eindeutige ID in der Datenbank).]]></xs:documentation>
 
</xs:annotation>
</xs:element>

element TS
diagram index_p296.png
type t_JA
properties
content simple
used by
group Stammdaten
facets
length 1
enumeration 1
annotation
documentation
Tumorschmerz ohne OP
source <xs:element name="TS" type="t_JA">
 
<xs:annotation>
   
<xs:documentation>Tumorschmerz ohne OP</xs:documentation>
 
</xs:annotation>
</xs:element>

element UEBELKEIT
diagram index_p297.png
type t_JA
properties
content simple
used by
group Visite
facets
length 1
enumeration 1
annotation
documentation
behandlungspflichtige Übelkeit
source <xs:element name="UEBELKEIT" type="t_JA">
 
<xs:annotation>
   
<xs:documentation>behandlungspflichtige Übelkeit</xs:documentation>
 
</xs:annotation>
</xs:element>

element visite
diagram index_p298.png
properties
content complex
children VISITE_ZEITPUNKT PERSONAL DIENST VISITE_DAUER VISITE_ARZT VISITE_PFLEGE VISITE_ITS SCHMERZ_MOBIL SCHMERZ_RESP SCHMERZ_SCHLAF VISITE_MOBILISATION NRS_GESAMT VISITE_PARACETAMOL VISITE_METAMIZOL VISITE_NSAIDS VISITE_OPIOID VISITE_SONSTIGES HARNVERHALT HYPOTENSION SEDIERUNGSGRAD ATEMDEPRESSION UEBELKEIT ERBRECHEN PRURITUS BLASENKATHETER VW_1 VISITE_KATH_ZURUECK_1 VISITE_KATH_ENTF_1 VISITE_KATH_ENTF_ART_1 VISITE_KATH_ABSCHL_1 INFEKT_KATEG_1 NRS_RUHE_1 NRS_BELASTUNG_1 NRS_TOLERIERT_1 NRS_UNBESTIMMT_1 NEURO_SENS_1 NEURO_PATHIE_1 NEURO_MOT_1 NEURO_HAEMAT_1 NEURO_HAEMAT_EPIDURAL_1 NEURO_PDPH_1 NEURO_PDPH_PATCH_1 NEURO_TNS_1 KAT_PART_UNWIRKSAM_1 KAT_VERSAGEN_1 KAT_PROX_DISK_1 KAT_FILTERWECHSEL_1 KAT_OKKLUSION_1 KAT_LECKAGE_ESS_1 KAT_TECHN_PROBLEME_1 VW_2 VISITE_KATH_ZURUECK_2 VISITE_KATH_ENTF_2 VISITE_KATH_ENTF_ART_2 VISITE_KATH_ABSCHL_2 INFEKT_KATEG_2 NRS_RUHE_2 NRS_BELASTUNG_2 NRS_TOLERIERT_2 NRS_UNBESTIMMT_2 NEURO_SENS_2 NEURO_PATHIE_2 NEURO_MOT_2 NEURO_HAEMAT_2 NEURO_HAEMAT_EPIDURAL_2 NEURO_PDPH_2 NEURO_PDPH_PATCH_2 NEURO_TNS_2 KAT_PART_UNWIRKSAM_2 KAT_VERSAGEN_2 KAT_PROX_DISK_2 KAT_FILTERWECHSEL_2 KAT_OKKLUSION_2 KAT_LECKAGE_ESS_2 KAT_TECHN_PROBLEME_2 VISITE_MED_1 VISITE_VERFAHREN_1 VISITE_LAUFRATE_ALT_1 VISITE_LAUFRATE_NEU_1 VISITE_BOLUSGROESSE_ALT_1 VISITE_BOLUSGROESSE_NEU_1 VISITE_LOCKOUT_ALT_1 VISITE_LOCKOUT_NEU_1 VISITE_BOLI_ERHALTEN_1 VISITE_BOLI_ABGEFORDERT_1 VISITE_GESAMT_1 VISITE_SPRITZE_NR_1 VISITE_MED_FREITEXT_1 VISITE_MED_2 VISITE_VERFAHREN_2 VISITE_LAUFRATE_ALT_2 VISITE_LAUFRATE_NEU_2 VISITE_BOLUSGROESSE_ALT_2 VISITE_BOLUSGROESSE_NEU_2 VISITE_LOCKOUT_ALT_2 VISITE_LOCKOUT_NEU_2 VISITE_BOLI_ERHALTEN_2 VISITE_BOLI_ABGEFORDERT_2 VISITE_GESAMT_2 VISITE_SPRITZE_NR_2 VISITE_MED_FREITEXT_2
used by
element visiten
annotation
documentation
Einzelne Visite
documentation
<![CDATA[[help]Einzelne Visite. In zeitlicher Reihenfolge ohne Zeitangabe.]]>
source <xs:element name="visite">
 
<xs:annotation>
   
<xs:documentation>Einzelne Visite</xs:documentation>
   
<xs:documentation><![CDATA[[help]Einzelne Visite. In zeitlicher Reihenfolge ohne Zeitangabe.]]></xs:documentation>
 
</xs:annotation>
 
<xs:complexType>
   
<xs:sequence>
     
<xs:group ref="Visite"/>
   
</xs:sequence>
 
</xs:complexType>
</xs:element>

element VISITE_ARZT
diagram index_p299.png
type t_JA
properties
content simple
used by
group Visite
facets
length 1
enumeration 1
annotation
documentation
Visite durch Arzt
source <xs:element name="VISITE_ARZT" type="t_JA">
 
<xs:annotation>
   
<xs:documentation>Visite durch Arzt</xs:documentation>
 
</xs:annotation>
</xs:element>

element VISITE_BOLI_ABGEFORDERT_1
diagram index_p300.png
type t_VISITE_BOLI_ZAHL
properties
content simple
used by
group Visite_Medikation_1
facets
minInclusive 0
maxInclusive 999
totalDigits 3
annotation
documentation
Boli gefordert
source <xs:element name="VISITE_BOLI_ABGEFORDERT_1" type="t_VISITE_BOLI_ZAHL">
 
<xs:annotation>
   
<xs:documentation>Boli gefordert</xs:documentation>
 
</xs:annotation>
</xs:element>

element VISITE_BOLI_ABGEFORDERT_2
diagram index_p301.png
type t_VISITE_BOLI_ZAHL
properties
content simple
used by
group Visite_Medikation_2
facets
minInclusive 0
maxInclusive 999
totalDigits 3
annotation
documentation
Boli gefordert
source <xs:element name="VISITE_BOLI_ABGEFORDERT_2" type="t_VISITE_BOLI_ZAHL">
 
<xs:annotation>
   
<xs:documentation>Boli gefordert</xs:documentation>
 
</xs:annotation>
</xs:element>

element VISITE_BOLI_ERHALTEN_1
diagram index_p302.png
type t_VISITE_BOLI_ZAHL
properties
content simple
used by
group Visite_Medikation_1
facets
minInclusive 0
maxInclusive 999
totalDigits 3
annotation
documentation
Boli appliziert
source <xs:element name="VISITE_BOLI_ERHALTEN_1" type="t_VISITE_BOLI_ZAHL">
 
<xs:annotation>
   
<xs:documentation>Boli appliziert</xs:documentation>
 
</xs:annotation>
</xs:element>

element VISITE_BOLI_ERHALTEN_2
diagram index_p303.png
type t_VISITE_BOLI_ZAHL
properties
content simple
used by
group Visite_Medikation_2
facets
minInclusive 0
maxInclusive 999
totalDigits 3
annotation
documentation
Boli appliziert
source <xs:element name="VISITE_BOLI_ERHALTEN_2" type="t_VISITE_BOLI_ZAHL">
 
<xs:annotation>
   
<xs:documentation>Boli appliziert</xs:documentation>
 
</xs:annotation>
</xs:element>

element VISITE_BOLUSGROESSE_ALT_1
diagram index_p304.png
type t_VISITE_BOLUSGROESSE
properties
content simple
used by
group Visite_Medikation_1
facets
minInclusive 0.0
maxInclusive 99.9
totalDigits 3
fractionDigits 1
annotation
documentation
Bolusgröße alt
documentation
<![CDATA[[help]Bolusgröße zu Beginn der Visite. Wertebereich 0 ml bis 99,9 ml]]>
documentation
<![CDATA[[si]ml]]>
source <xs:element name="VISITE_BOLUSGROESSE_ALT_1" type="t_VISITE_BOLUSGROESSE">
 
<xs:annotation>
   
<xs:documentation>Bolusgröße alt</xs:documentation>
   
<xs:documentation><![CDATA[[help]Bolusgröße zu Beginn der Visite. Wertebereich 0 ml bis 99,9 ml]]></xs:documentation>
   
<xs:documentation><![CDATA[[si]ml]]></xs:documentation>
 
</xs:annotation>
</xs:element>

element VISITE_BOLUSGROESSE_ALT_2
diagram index_p305.png
type t_VISITE_BOLUSGROESSE
properties
content simple
used by
group Visite_Medikation_2
facets
minInclusive 0.0
maxInclusive 99.9
totalDigits 3
fractionDigits 1
annotation
documentation
Bolusgröße alt
documentation
<![CDATA[[help]Bolusgröße zu Beginn der Visite. Wertebereich 0 ml bis 99,9 ml]]>
documentation
<![CDATA[[si]ml]]>
source <xs:element name="VISITE_BOLUSGROESSE_ALT_2" type="t_VISITE_BOLUSGROESSE">
 
<xs:annotation>
   
<xs:documentation>Bolusgröße alt</xs:documentation>
   
<xs:documentation><![CDATA[[help]Bolusgröße zu Beginn der Visite. Wertebereich 0 ml bis 99,9 ml]]></xs:documentation>
   
<xs:documentation><![CDATA[[si]ml]]></xs:documentation>
 
</xs:annotation>
</xs:element>

element VISITE_BOLUSGROESSE_NEU_1
diagram index_p306.png
type t_VISITE_BOLUSGROESSE
properties
content simple
used by
group Visite_Medikation_1
facets
minInclusive 0.0
maxInclusive 99.9
totalDigits 3
fractionDigits 1
annotation
documentation
Bolusgröße neu
documentation
<![CDATA[[help]Bolusgröße bei Ende der Visite. Wertebereich 0 ml bis 99,9 ml]]>
documentation
<![CDATA[[si]ml]]>
source <xs:element name="VISITE_BOLUSGROESSE_NEU_1" type="t_VISITE_BOLUSGROESSE">
 
<xs:annotation>
   
<xs:documentation>Bolusgröße neu</xs:documentation>
   
<xs:documentation><![CDATA[[help]Bolusgröße bei Ende der Visite. Wertebereich 0 ml bis 99,9 ml]]></xs:documentation>
   
<xs:documentation><![CDATA[[si]ml]]></xs:documentation>
 
</xs:annotation>
</xs:element>

element VISITE_BOLUSGROESSE_NEU_2
diagram index_p307.png
type t_VISITE_BOLUSGROESSE
properties
content simple
used by
group Visite_Medikation_2
facets
minInclusive 0.0
maxInclusive 99.9
totalDigits 3
fractionDigits 1
annotation
documentation
Bolusgröße neu
documentation
<![CDATA[[help]Bolusgröße bei Ende der Visite. Wertebereich 0 ml bis 99,9 ml]]>
documentation
<![CDATA[[si]ml]]>
source <xs:element name="VISITE_BOLUSGROESSE_NEU_2" type="t_VISITE_BOLUSGROESSE">
 
<xs:annotation>
   
<xs:documentation>Bolusgröße neu</xs:documentation>
   
<xs:documentation><![CDATA[[help]Bolusgröße bei Ende der Visite. Wertebereich 0 ml bis 99,9 ml]]></xs:documentation>
   
<xs:documentation><![CDATA[[si]ml]]></xs:documentation>
 
</xs:annotation>
</xs:element>

element VISITE_DAUER
diagram index_p308.png
type t_VISITE_DAUER
properties
content simple
used by
group Visite
facets
maxLength 3
enumeration 5
enumeration 10
enumeration 15
enumeration 20
enumeration 25
enumeration 30
enumeration &gt;30
annotation
documentation
Visiten-Dauer
documentation
<![CDATA[[si]min]]>
source <xs:element name="VISITE_DAUER" type="t_VISITE_DAUER">
 
<xs:annotation>
   
<xs:documentation>Visiten-Dauer</xs:documentation>
   
<xs:documentation><![CDATA[[si]min]]></xs:documentation>
 
</xs:annotation>
</xs:element>

element VISITE_GESAMT_1
diagram index_p309.png
type t_VISITE_GESAMTVERBRAUCH
properties
content simple
used by
group Visite_Medikation_1
facets
minInclusive 0
maxInclusive 999
totalDigits 3
annotation
documentation
Gesamtverbrauch
documentation
<![CDATA[[si]ml]]>
source <xs:element name="VISITE_GESAMT_1" type="t_VISITE_GESAMTVERBRAUCH">
 
<xs:annotation>
   
<xs:documentation>Gesamtverbrauch</xs:documentation>
   
<xs:documentation><![CDATA[[si]ml]]></xs:documentation>
 
</xs:annotation>
</xs:element>

element VISITE_GESAMT_2
diagram index_p310.png
type t_VISITE_GESAMTVERBRAUCH
properties
content simple
used by
group Visite_Medikation_2
facets
minInclusive 0
maxInclusive 999
totalDigits 3
annotation
documentation
Gesamtverbrauch
documentation
<![CDATA[[si]ml]]>
source <xs:element name="VISITE_GESAMT_2" type="t_VISITE_GESAMTVERBRAUCH">
 
<xs:annotation>
   
<xs:documentation>Gesamtverbrauch</xs:documentation>
   
<xs:documentation><![CDATA[[si]ml]]></xs:documentation>
 
</xs:annotation>
</xs:element>

element VISITE_ITS
diagram index_p311.png
type t_JA
properties
content simple
used by
group Visite
facets
length 1
enumeration 1
annotation
documentation
Visite auf ITS
source <xs:element name="VISITE_ITS" type="t_JA">
 
<xs:annotation>
   
<xs:documentation>Visite auf ITS</xs:documentation>
 
</xs:annotation>
</xs:element>

element VISITE_KATH_ABSCHL_1
diagram index_p312.png
type t_JA
properties
content simple
used by
group Visite_Lokalisaton_1
facets
length 1
enumeration 1
annotation
documentation
Abschlußvisite
source <xs:element name="VISITE_KATH_ABSCHL_1" type="t_JA">
 
<xs:annotation>
   
<xs:documentation>Abschlußvisite</xs:documentation>
 
</xs:annotation>
</xs:element>

element VISITE_KATH_ABSCHL_2
diagram index_p313.png
type t_JA
properties
content simple
used by
group Visite_Lokalisaton_2
facets
length 1
enumeration 1
annotation
documentation
Abschlußvisite
source <xs:element name="VISITE_KATH_ABSCHL_2" type="t_JA">
 
<xs:annotation>
   
<xs:documentation>Abschlußvisite</xs:documentation>
 
</xs:annotation>
</xs:element>

element VISITE_KATH_ENTF_1
diagram index_p314.png
type t_JA
properties
content simple
used by
group Visite_Lokalisaton_1
facets
length 1
enumeration 1
annotation
documentation
Katheter vollständig entfernt
source <xs:element name="VISITE_KATH_ENTF_1" type="t_JA">
 
<xs:annotation>
   
<xs:documentation>Katheter vollständig entfernt</xs:documentation>
 
</xs:annotation>
</xs:element>

element VISITE_KATH_ENTF_2
diagram index_p315.png
type t_JA
properties
content simple
used by
group Visite_Lokalisaton_2
facets
length 1
enumeration 1
annotation
documentation
Katheter vollständig entfernt
source <xs:element name="VISITE_KATH_ENTF_2" type="t_JA">
 
<xs:annotation>
   
<xs:documentation>Katheter vollständig entfernt</xs:documentation>
 
</xs:annotation>
</xs:element>

element VISITE_KATH_ENTF_ART_1
diagram index_p316.png
type t_VISITE_KATH_ENTF_ART
properties
content simple
used by
group Visite_Lokalisaton_1
facets
maxLength 9
enumeration regulär
enumeration irregulär
annotation
documentation
Katheter regulär/irregulär entfernt
source <xs:element name="VISITE_KATH_ENTF_ART_1" type="t_VISITE_KATH_ENTF_ART">
 
<xs:annotation>
   
<xs:documentation>Katheter regulär/irregulär entfernt</xs:documentation>
 
</xs:annotation>
</xs:element>

element VISITE_KATH_ENTF_ART_2
diagram index_p317.png
type t_VISITE_KATH_ENTF_ART
properties
content simple
used by
group Visite_Lokalisaton_2
facets
maxLength 9
enumeration regulär
enumeration irregulär
annotation
documentation
Katheter regulär/irregulär entfernt
source <xs:element name="VISITE_KATH_ENTF_ART_2" type="t_VISITE_KATH_ENTF_ART">
 
<xs:annotation>
   
<xs:documentation>Katheter regulär/irregulär entfernt</xs:documentation>
 
</xs:annotation>
</xs:element>

element VISITE_KATH_ZURUECK_1
diagram index_p318.png
type t_JA
properties
content simple
used by
group Visite_Lokalisaton_1
facets
length 1
enumeration 1
annotation
documentation
Katheter zurückgezogen
source <xs:element name="VISITE_KATH_ZURUECK_1" type="t_JA">
 
<xs:annotation>
   
<xs:documentation>Katheter zurückgezogen</xs:documentation>
 
</xs:annotation>
</xs:element>

element VISITE_KATH_ZURUECK_2
diagram index_p319.png
type t_JA
properties
content simple
used by
group Visite_Lokalisaton_2
facets
length 1
enumeration 1
annotation
documentation
Katheter zurückgezogen
source <xs:element name="VISITE_KATH_ZURUECK_2" type="t_JA">
 
<xs:annotation>
   
<xs:documentation>Katheter zurückgezogen</xs:documentation>
 
</xs:annotation>
</xs:element>

element VISITE_LAUFRATE_ALT_1
diagram index_p320.png
type t_VISITE_LAUFRATE
properties
content simple
used by
group Visite_Medikation_1
facets
minInclusive 0.0
maxInclusive 99.9
totalDigits 3
fractionDigits 1
annotation
documentation
Laufrate alt
documentation
<![CDATA[[help]Laufrate zu Beginn der Visite. Wertebereich 0 ml/h bis 99,9 ml/h]]>
documentation
<![CDATA[[si]ml/h]]>
source <xs:element name="VISITE_LAUFRATE_ALT_1" type="t_VISITE_LAUFRATE">
 
<xs:annotation>
   
<xs:documentation>Laufrate alt</xs:documentation>
   
<xs:documentation><![CDATA[[help]Laufrate zu Beginn der Visite. Wertebereich 0 ml/h bis 99,9 ml/h]]></xs:documentation>
   
<xs:documentation><![CDATA[[si]ml/h]]></xs:documentation>
 
</xs:annotation>
</xs:element>

element VISITE_LAUFRATE_ALT_2
diagram index_p321.png
type t_VISITE_LAUFRATE
properties
content simple
used by
group Visite_Medikation_2
facets
minInclusive 0.0
maxInclusive 99.9
totalDigits 3
fractionDigits 1
annotation
documentation
Laufrate alt
documentation
<![CDATA[[help]Laufrate zu Beginn der Visite. Wertebereich 0 ml/h bis 99,9 ml/h]]>
documentation
<![CDATA[[si]ml/h]]>
source <xs:element name="VISITE_LAUFRATE_ALT_2" type="t_VISITE_LAUFRATE">
 
<xs:annotation>
   
<xs:documentation>Laufrate alt</xs:documentation>
   
<xs:documentation><![CDATA[[help]Laufrate zu Beginn der Visite. Wertebereich 0 ml/h bis 99,9 ml/h]]></xs:documentation>
   
<xs:documentation><![CDATA[[si]ml/h]]></xs:documentation>
 
</xs:annotation>
</xs:element>

element VISITE_LAUFRATE_NEU_1
diagram index_p322.png
type t_VISITE_LAUFRATE
properties
content simple
used by
group Visite_Medikation_1
facets
minInclusive 0.0
maxInclusive 99.9
totalDigits 3
fractionDigits 1
annotation
documentation
Laufrate neu
documentation
<![CDATA[[help]Laufrate bei Ende der Visite. Wertebereich 0 ml/h bis 99,9 ml/h]]>
documentation
<![CDATA[[si]ml/h]]>
source <xs:element name="VISITE_LAUFRATE_NEU_1" type="t_VISITE_LAUFRATE">
 
<xs:annotation>
   
<xs:documentation>Laufrate neu</xs:documentation>
   
<xs:documentation><![CDATA[[help]Laufrate bei Ende der Visite. Wertebereich 0 ml/h bis 99,9 ml/h]]></xs:documentation>
   
<xs:documentation><![CDATA[[si]ml/h]]></xs:documentation>
 
</xs:annotation>
</xs:element>

element VISITE_LAUFRATE_NEU_2
diagram index_p323.png
type t_VISITE_LAUFRATE
properties
content simple
used by
group Visite_Medikation_2
facets
minInclusive 0.0
maxInclusive 99.9
totalDigits 3
fractionDigits 1
annotation
documentation
Laufrate neu
documentation
<![CDATA[[help]Laufrate bei Ende der Visite. Wertebereich 0 ml/h bis 99,9 ml/h]]>
documentation
<![CDATA[[si]ml/h]]>
source <xs:element name="VISITE_LAUFRATE_NEU_2" type="t_VISITE_LAUFRATE">
 
<xs:annotation>
   
<xs:documentation>Laufrate neu</xs:documentation>
   
<xs:documentation><![CDATA[[help]Laufrate bei Ende der Visite. Wertebereich 0 ml/h bis 99,9 ml/h]]></xs:documentation>
   
<xs:documentation><![CDATA[[si]ml/h]]></xs:documentation>
 
</xs:annotation>
</xs:element>

element VISITE_LOCKOUT_ALT_1
diagram index_p324.png
type t_VISITE_LOCKOUT
properties
content simple
used by
group Visite_Medikation_1
facets
minInclusive 0
maxInclusive 60
totalDigits 2
annotation
documentation
Lockout-Zeit alt
documentation
<![CDATA[[help]Lockout-Zeit zu Beginn der Visite. Wertebereich 0 min bis 60 min]]>
documentation
<![CDATA[[si]min]]>
source <xs:element name="VISITE_LOCKOUT_ALT_1" type="t_VISITE_LOCKOUT">
 
<xs:annotation>
   
<xs:documentation>Lockout-Zeit alt</xs:documentation>
   
<xs:documentation><![CDATA[[help]Lockout-Zeit zu Beginn der Visite. Wertebereich 0 min bis 60 min]]></xs:documentation>
   
<xs:documentation><![CDATA[[si]min]]></xs:documentation>
 
</xs:annotation>
</xs:element>

element VISITE_LOCKOUT_ALT_2
diagram index_p325.png
type t_VISITE_LOCKOUT
properties
content simple
used by
group Visite_Medikation_2
facets
minInclusive 0
maxInclusive 60
totalDigits 2
annotation
documentation
Lockout-Zeit alt
documentation
<![CDATA[[help]Lockout-Zeit zu Beginn der Visite. Wertebereich 0 min bis 60 min]]>
documentation
<![CDATA[[si]min]]>
source <xs:element name="VISITE_LOCKOUT_ALT_2" type="t_VISITE_LOCKOUT">
 
<xs:annotation>
   
<xs:documentation>Lockout-Zeit alt</xs:documentation>
   
<xs:documentation><![CDATA[[help]Lockout-Zeit zu Beginn der Visite. Wertebereich 0 min bis 60 min]]></xs:documentation>
   
<xs:documentation><![CDATA[[si]min]]></xs:documentation>
 
</xs:annotation>
</xs:element>

element VISITE_LOCKOUT_NEU_1
diagram index_p326.png
type t_VISITE_LOCKOUT
properties
content simple
used by
group Visite_Medikation_1
facets
minInclusive 0
maxInclusive 60
totalDigits 2
annotation
documentation
Lockout-Zeit neu
documentation
<![CDATA[[help]Lockout-Zeit bei Ende der Visite. Wertebereich 0 min bis 60 min]]>
documentation
<![CDATA[[si]min]]>
source <xs:element name="VISITE_LOCKOUT_NEU_1" type="t_VISITE_LOCKOUT">
 
<xs:annotation>
   
<xs:documentation>Lockout-Zeit neu</xs:documentation>
   
<xs:documentation><![CDATA[[help]Lockout-Zeit bei Ende der Visite. Wertebereich 0 min bis 60 min]]></xs:documentation>
   
<xs:documentation><![CDATA[[si]min]]></xs:documentation>
 
</xs:annotation>
</xs:element>

element VISITE_LOCKOUT_NEU_2
diagram index_p327.png
type t_VISITE_LOCKOUT
properties
content simple
used by
group Visite_Medikation_2
facets
minInclusive 0
maxInclusive 60
totalDigits 2
annotation
documentation
Lockout-Zeit neu
documentation
<![CDATA[[help]Lockout-Zeit bei Ende der Visite. Wertebereich 0 min bis 60 min]]>
documentation
<![CDATA[[si]min]]>
source <xs:element name="VISITE_LOCKOUT_NEU_2" type="t_VISITE_LOCKOUT">
 
<xs:annotation>
   
<xs:documentation>Lockout-Zeit neu</xs:documentation>
   
<xs:documentation><![CDATA[[help]Lockout-Zeit bei Ende der Visite. Wertebereich 0 min bis 60 min]]></xs:documentation>
   
<xs:documentation><![CDATA[[si]min]]></xs:documentation>
 
</xs:annotation>
</xs:element>

element VISITE_MED_1
diagram index_p328.png
type t_VISITE_MED
properties
content simple
used by
group Visite_Medikation_1
facets
maxLength 8
enumeration Ja
enumeration geändert
annotation
documentation
geplanter Medikamenten-Ansatz läuft
documentation
<![CDATA[[help]Beispiel für Wechsel: Naropin 0,2 % auf 0,1 %, Sufenta wird herausgenommen etc.]]>
source <xs:element name="VISITE_MED_1" type="t_VISITE_MED">
 
<xs:annotation>
   
<xs:documentation>geplanter Medikamenten-Ansatz läuft</xs:documentation>
   
<xs:documentation><![CDATA[[help]Beispiel für Wechsel: Naropin 0,2 % auf 0,1 %, Sufenta wird herausgenommen etc.]]></xs:documentation>
 
</xs:annotation>
</xs:element>

element VISITE_MED_2
diagram index_p329.png
type t_VISITE_MED
properties
content simple
used by
group Visite_Medikation_2
facets
maxLength 8
enumeration Ja
enumeration geändert
annotation
documentation
geplanter Medikamenten-Ansatz läuft
documentation
<![CDATA[[help]Beispiel für Wechsel: Naropin 0,2 % auf 0,1 %, Sufenta wird herausgenommen etc.]]>
source <xs:element name="VISITE_MED_2" type="t_VISITE_MED">
 
<xs:annotation>
   
<xs:documentation>geplanter Medikamenten-Ansatz läuft</xs:documentation>
   
<xs:documentation><![CDATA[[help]Beispiel für Wechsel: Naropin 0,2 % auf 0,1 %, Sufenta wird herausgenommen etc.]]></xs:documentation>
 
</xs:annotation>
</xs:element>

element VISITE_MED_FREITEXT_1
diagram index_p330.png
type t_VISITE_MED_BEM
properties
content simple
used by
group Visite_Medikation_1
facets
maxLength 200
annotation
documentation
Bemerkung zur Medikation
source <xs:element name="VISITE_MED_FREITEXT_1" type="t_VISITE_MED_BEM">
 
<xs:annotation>
   
<xs:documentation>Bemerkung zur Medikation</xs:documentation>
 
</xs:annotation>
</xs:element>

element VISITE_MED_FREITEXT_2
diagram index_p331.png
type t_VISITE_MED_BEM
properties
content simple
used by
group Visite_Medikation_2
facets
maxLength 200
annotation
documentation
Bemerkung zur Medikation
source <xs:element name="VISITE_MED_FREITEXT_2" type="t_VISITE_MED_BEM">
 
<xs:annotation>
   
<xs:documentation>Bemerkung zur Medikation</xs:documentation>
 
</xs:annotation>
</xs:element>

element VISITE_METAMIZOL
diagram index_p332.png
type t_JA
properties
content simple
used by
group Visite
facets
length 1
enumeration 1
annotation
documentation
Co-Analgetika Metamizol
source <xs:element name="VISITE_METAMIZOL" type="t_JA">
 
<xs:annotation>
   
<xs:documentation>Co-Analgetika Metamizol</xs:documentation>
 
</xs:annotation>
</xs:element>

element VISITE_MOBILISATION
diagram index_p333.png
type t_VISITE_MOBILISATION
properties
content simple
used by
group Visite
facets
length 1
enumeration 0
enumeration 1
enumeration 2
enumeration 3
annotation
documentation
Mobilisation möglich
source <xs:element name="VISITE_MOBILISATION" type="t_VISITE_MOBILISATION">
 
<xs:annotation>
   
<xs:documentation>Mobilisation möglich</xs:documentation>
 
</xs:annotation>
</xs:element>

element VISITE_NSAIDS
diagram index_p334.png
type t_JA
properties
content simple
used by
group Visite
facets
length 1
enumeration 1
annotation
documentation
Co-Analgetika NSAIDs
source <xs:element name="VISITE_NSAIDS" type="t_JA">
 
<xs:annotation>
   
<xs:documentation>Co-Analgetika NSAIDs</xs:documentation>
 
</xs:annotation>
</xs:element>

element VISITE_OPIOID
diagram index_p335.png
type t_JA
properties
content simple
used by
group Visite
facets
length 1
enumeration 1
annotation
documentation
Co-Analgetika Opioid
source <xs:element name="VISITE_OPIOID" type="t_JA">
 
<xs:annotation>
   
<xs:documentation>Co-Analgetika Opioid</xs:documentation>
 
</xs:annotation>
</xs:element>

element VISITE_PARACETAMOL
diagram index_p336.png
type t_JA
properties
content simple
used by
group Visite
facets
length 1
enumeration 1
annotation
documentation
Co-Analgetika Paracetamol
source <xs:element name="VISITE_PARACETAMOL" type="t_JA">
 
<xs:annotation>
   
<xs:documentation>Co-Analgetika Paracetamol</xs:documentation>
 
</xs:annotation>
</xs:element>

element VISITE_PFLEGE
diagram index_p337.png
type t_JA
properties
content simple
used by
group Visite
facets
length 1
enumeration 1
annotation
documentation
Visite durch Pflegekraft
source <xs:element name="VISITE_PFLEGE" type="t_JA">
 
<xs:annotation>
   
<xs:documentation>Visite durch Pflegekraft</xs:documentation>
 
</xs:annotation>
</xs:element>

element VISITE_SONSTIGES
diagram index_p338.png
type t_JA
properties
content simple
used by
group Visite
facets
length 1
enumeration 1
annotation
documentation
Co-Analgetika Sonstige
source <xs:element name="VISITE_SONSTIGES" type="t_JA">
 
<xs:annotation>
   
<xs:documentation>Co-Analgetika Sonstige</xs:documentation>
 
</xs:annotation>
</xs:element>

element VISITE_SPRITZE_NR_1
diagram index_p339.png
type t_VISITE_SPRITZE_NR
properties
content simple
used by
group Visite_Medikation_1
facets
maxLength 2
annotation
documentation
Spritze / Beutel Nr.
source <xs:element name="VISITE_SPRITZE_NR_1" type="t_VISITE_SPRITZE_NR">
 
<xs:annotation>
   
<xs:documentation>Spritze / Beutel Nr.</xs:documentation>
 
</xs:annotation>
</xs:element>

element VISITE_SPRITZE_NR_2
diagram index_p340.png
type t_VISITE_SPRITZE_NR
properties
content simple
used by
group Visite_Medikation_2
facets
maxLength 2
annotation
documentation
Spritze / Beutel Nr.
source <xs:element name="VISITE_SPRITZE_NR_2" type="t_VISITE_SPRITZE_NR">
 
<xs:annotation>
   
<xs:documentation>Spritze / Beutel Nr.</xs:documentation>
 
</xs:annotation>
</xs:element>

element VISITE_VERFAHREN_1
diagram index_p341.png
type t_VISITE_VERFAHREN
properties
content simple
used by
group Visite_Medikation_1
facets
maxLength 15
enumeration kontinuierlich
enumeration PCA
enumeration intermittierend
annotation
documentation
Verfahren
source <xs:element name="VISITE_VERFAHREN_1" type="t_VISITE_VERFAHREN">
 
<xs:annotation>
   
<xs:documentation>Verfahren</xs:documentation>
 
</xs:annotation>
</xs:element>

element VISITE_VERFAHREN_2
diagram index_p342.png
type t_VISITE_VERFAHREN
properties
content simple
used by
group Visite_Medikation_2
facets
maxLength 15
enumeration kontinuierlich
enumeration PCA
enumeration intermittierend
annotation
documentation
Verfahren
source <xs:element name="VISITE_VERFAHREN_2" type="t_VISITE_VERFAHREN">
 
<xs:annotation>
   
<xs:documentation>Verfahren</xs:documentation>
 
</xs:annotation>
</xs:element>

element VISITE_ZEITPUNKT
diagram index_p343.png
type t_ZEITPUNKT
properties
content simple
used by
group Visite
annotation
documentation
Visite Zeitpunkt
documentation
<![CDATA[[help]Der Zeitpunkt der Visite darf nicht vor dem Anlagedatum und nicht in der Zukunft liegen!<br/>Zwischen Anlagedatum oder dem Zeitpunkt der letzten Visite dürfen maximal<br/>30 Tage vergangen sein.<br/><br/>Durch Eingabe eines Punktes &quot;.&quot; wird das aktuelle Datum bzw. die aktuelle Uhrzeit gewählt. <br/>Durch Eingabe von &quot;+&quot; bzw. &quot;-&quot; jeweils ein Tag bzw. Stunde  vor- bzw. rückwärts.<br/>]]>
documentation
<![CDATA[[si]DD.MM.YYYY HH:MM]]>
source <xs:element name="VISITE_ZEITPUNKT" type="t_ZEITPUNKT">
 
<xs:annotation>
   
<xs:documentation>Visite Zeitpunkt</xs:documentation>
   
<xs:documentation><![CDATA[[help]Der Zeitpunkt der Visite darf nicht vor dem Anlagedatum und nicht in der Zukunft liegen!<br/>Zwischen Anlagedatum oder dem Zeitpunkt der letzten Visite dürfen maximal<br/>30 Tage vergangen sein.<br/><br/>Durch Eingabe eines Punktes &quot;.&quot; wird das aktuelle Datum bzw. die aktuelle Uhrzeit gewählt. <br/>Durch Eingabe von &quot;+&quot; bzw. &quot;-&quot; jeweils ein Tag bzw. Stunde  vor- bzw. rückwärts.<br/>]]></xs:documentation>
   
<xs:documentation><![CDATA[[si]DD.MM.YYYY HH:MM]]></xs:documentation>
 
</xs:annotation>
</xs:element>

element visiten
diagram index_p344.png
properties
content complex
children visite
used by
group Visiten
annotation
documentation
Alle Visiten des Falls
documentation
<![CDATA[[help]Alle Visiten des Falls]]>
source <xs:element name="visiten">
 
<xs:annotation>
   
<xs:documentation>Alle Visiten des Falls</xs:documentation>
   
<xs:documentation><![CDATA[[help]Alle Visiten des Falls]]></xs:documentation>
 
</xs:annotation>
 
<xs:complexType>
   
<xs:sequence minOccurs="0" maxOccurs="unbounded">
     
<xs:element ref="visite"/>
   
</xs:sequence>
 
</xs:complexType>
</xs:element>

element VW_1
diagram index_p345.png
type t_JA
properties
content simple
used by
group Visite_Lokalisaton_1
facets
length 1
enumeration 1
annotation
documentation
Verbandswechsel
documentation
<![CDATA[[help]Verbandswechsel]]>
source <xs:element name="VW_1" type="t_JA">
 
<xs:annotation>
   
<xs:documentation>Verbandswechsel</xs:documentation>
   
<xs:documentation><![CDATA[[help]Verbandswechsel]]></xs:documentation>
 
</xs:annotation>
</xs:element>

element VW_2
diagram index_p346.png
type t_JA
properties
content simple
used by
group Visite_Lokalisaton_2
facets
length 1
enumeration 1
annotation
documentation
Verbandswechsel
documentation
<![CDATA[[help]Verbandswechsel]]>
source <xs:element name="VW_2" type="t_JA">
 
<xs:annotation>
   
<xs:documentation>Verbandswechsel</xs:documentation>
   
<xs:documentation><![CDATA[[help]Verbandswechsel]]></xs:documentation>
 
</xs:annotation>
</xs:element>

element ZUGANG_1
diagram index_p347.png
type t_ZUGANG
properties
content simple
used by
group Lokalisation_1
facets
maxLength 10
enumeration paramedian
enumeration median
annotation
documentation
Zugang RM-nahes Verfahren
documentation
<![CDATA[[help]Zugang RM-nahes Verfahren nur bei Lokalisation <b>RM-nah</b> und <b>CSE</b>]]>
source <xs:element name="ZUGANG_1" type="t_ZUGANG">
 
<xs:annotation>
   
<xs:documentation>Zugang RM-nahes Verfahren</xs:documentation>
   
<xs:documentation><![CDATA[[help]Zugang RM-nahes Verfahren nur bei Lokalisation <b>RM-nah</b> und <b>CSE</b>]]></xs:documentation>
 
</xs:annotation>
</xs:element>

element ZUGANG_2
diagram index_p348.png
type t_ZUGANG
properties
content simple
used by
group Lokalisation_2
facets
maxLength 10
enumeration paramedian
enumeration median
annotation
documentation
Zugang RM-nahes Verfahren
documentation
<![CDATA[[help]Zugang RM-nahes Verfahren nur bei Lokalisation <b>RM-nah</b> und <b>CSE</b>]]>
source <xs:element name="ZUGANG_2" type="t_ZUGANG">
 
<xs:annotation>
   
<xs:documentation>Zugang RM-nahes Verfahren</xs:documentation>
   
<xs:documentation><![CDATA[[help]Zugang RM-nahes Verfahren nur bei Lokalisation <b>RM-nah</b> und <b>CSE</b>]]></xs:documentation>
 
</xs:annotation>
</xs:element>

group Abschluss_des_Verfahrens_daten_1
diagram index_p349.png
children ABSCHL_VISITE_1
used by
group Abschlussvisite
annotation
documentation
Abschluß des Verfahrens Daten - Lokalisation 1
source <xs:group name="Abschluss_des_Verfahrens_daten_1">
 
<xs:annotation>
   
<xs:documentation>Abschluß des Verfahrens Daten - Lokalisation 1</xs:documentation>
 
</xs:annotation>
 
<xs:sequence>
   
<xs:element ref="ABSCHL_VISITE_1" minOccurs="0"/>
 
</xs:sequence>
</xs:group>

group Abschluss_des_Verfahrens_daten_2
diagram index_p350.png
children ABSCHL_VISITE_2
used by
group Abschlussvisite
annotation
documentation
Abschluß des Verfahrens Daten - Lokalisation 2
source <xs:group name="Abschluss_des_Verfahrens_daten_2">
 
<xs:annotation>
   
<xs:documentation>Abschluß des Verfahrens Daten - Lokalisation 2</xs:documentation>
 
</xs:annotation>
 
<xs:sequence>
   
<xs:element ref="ABSCHL_VISITE_2" minOccurs="0"/>
 
</xs:sequence>
</xs:group>

group Abschluss_des_Verfahrens_datum_1
diagram index_p351.png
children ENTFERNUNGSDATUM_1 LIEGEDAUER_1
used by
group Abschlussvisite
annotation
documentation
Abschluß des Verfahrens Datum - Lokalisation 1
source <xs:group name="Abschluss_des_Verfahrens_datum_1">
 
<xs:annotation>
   
<xs:documentation>Abschluß des Verfahrens Datum - Lokalisation 1</xs:documentation>
 
</xs:annotation>
 
<xs:sequence>
   
<xs:element ref="ENTFERNUNGSDATUM_1"/>
   
<xs:element ref="LIEGEDAUER_1"/>
 
</xs:sequence>
</xs:group>

group Abschluss_des_Verfahrens_datum_2
diagram index_p352.png
children ENTFERNUNGSDATUM_2 LIEGEDAUER_2
used by
group Abschlussvisite
annotation
documentation
Abschluß des Verfahrens Datum - Lokalisation 2
source <xs:group name="Abschluss_des_Verfahrens_datum_2">
 
<xs:annotation>
   
<xs:documentation>Abschluß des Verfahrens Datum - Lokalisation 2</xs:documentation>
 
</xs:annotation>
 
<xs:sequence>
   
<xs:element ref="ENTFERNUNGSDATUM_2"/>
   
<xs:element ref="LIEGEDAUER_2"/>
 
</xs:sequence>
</xs:group>

group Abschlussvisite
diagram index_p353.png
children ABSCHL_PAT_ZUFR ABSCHL_DOC_ZUFR ENTFERNUNGSDATUM_1 LIEGEDAUER_1 ABSCHL_VISITE_1 ENTFERNUNGSDATUM_2 LIEGEDAUER_2 ABSCHL_VISITE_2 ABSCHL_ANTIKOAG_KEINE_1 ABSCHL_ANTIKOAG_UFH_1 ABSCHL_ANTIKOAG_NMHLOW_1 ABSCHL_ANTIKOAG_NMHHIGH_1 ABSCHL_ANTIKOAG_NMH_ASS_1 ABSCHL_ANTIKOAG_ASS_1 ABSCHL_ANTIKOAG_CLOPI_1 ABSCHL_ANTIKOAG_NSAIDS_1 ABSCHL_ANTIKOAG_KUMARIN_1 ABSCHL_ANTIKOAG_ANDERE_1 ABSCHL_ANTIKOAG_WEITERE_1 ABSCHL_ANTIKOAG_FREITEXT_1 ABSCHL_ANTIKOAG_KEINE_2 ABSCHL_ANTIKOAG_UFH_2 ABSCHL_ANTIKOAG_NMHLOW_2 ABSCHL_ANTIKOAG_NMHHIGH_2 ABSCHL_ANTIKOAG_NMH_ASS_2 ABSCHL_ANTIKOAG_ASS_2 ABSCHL_ANTIKOAG_CLOPI_2 ABSCHL_ANTIKOAG_NSAIDS_2 ABSCHL_ANTIKOAG_KUMARIN_2 ABSCHL_ANTIKOAG_WEITERE_2 ABSCHL_ANTIKOAG_ANDERE_2 ABSCHL_ANTIKOAG_FREITEXT_2
used by
element fall
annotation
documentation
Abschlußvisite
source <xs:group name="Abschlussvisite">
 
<xs:annotation>
   
<xs:documentation>Abschlußvisite</xs:documentation>
 
</xs:annotation>
 
<xs:sequence>
   
<xs:element ref="ABSCHL_PAT_ZUFR" minOccurs="0"/>
   
<xs:element ref="ABSCHL_DOC_ZUFR" minOccurs="0"/>
   
<xs:group ref="Abschluss_des_Verfahrens_datum_1" minOccurs="0"/>
   
<xs:group ref="Abschluss_des_Verfahrens_daten_1" minOccurs="0"/>
   
<xs:group ref="Abschluss_des_Verfahrens_datum_2" minOccurs="0"/>
   
<xs:group ref="Abschluss_des_Verfahrens_daten_2" minOccurs="0"/>
   
<xs:group ref="Antikoagulation_Katheterentfernung_1" minOccurs="0"/>
   
<xs:group ref="Antikoagulation_Katheterentfernung_2" minOccurs="0"/>
 
</xs:sequence>
</xs:group>

group Anordnungen_fuer_Station_1
diagram index_p354.png
children STATION_OPIOID_1 STATION_OPIOID_KONZ_1 STATION_OPIOID_EINHEIT_1 STATION_LOKAL_1 STATION_LOKAL_KONZ_1 STATION_ZUSAETZE_NABI_1 STATION_ZUSAETZE_CLONIDIN_1 STATION_ZUSAETZE_VASO_1 STATION_ZUSAETZE_KETAMIN_1 STATION_VERFAHREN_1 STATION_LAUFRATE_1 STATION_BOLUSGROESSE_1 STATION_LOCKOUT_1
used by
group Lokalisation_1
annotation
documentation
Anordnungen für Station 1
source <xs:group name="Anordnungen_fuer_Station_1">
 
<xs:annotation>
   
<xs:documentation>Anordnungen für Station 1</xs:documentation>
 
</xs:annotation>
 
<xs:sequence>
   
<xs:element ref="STATION_OPIOID_1" minOccurs="0"/>
   
<xs:element ref="STATION_OPIOID_KONZ_1" minOccurs="0"/>
   
<xs:element ref="STATION_OPIOID_EINHEIT_1" minOccurs="0"/>
   
<xs:element ref="STATION_LOKAL_1" minOccurs="0"/>
   
<xs:element ref="STATION_LOKAL_KONZ_1" minOccurs="0"/>
   
<xs:element ref="STATION_ZUSAETZE_NABI_1" minOccurs="0"/>
   
<xs:element ref="STATION_ZUSAETZE_CLONIDIN_1" minOccurs="0"/>
   
<xs:element ref="STATION_ZUSAETZE_VASO_1" minOccurs="0"/>
   
<xs:element ref="STATION_ZUSAETZE_KETAMIN_1" minOccurs="0"/>
   
<xs:element ref="STATION_VERFAHREN_1" minOccurs="0"/>
   
<xs:element ref="STATION_LAUFRATE_1" minOccurs="0"/>
   
<xs:element ref="STATION_BOLUSGROESSE_1" minOccurs="0"/>
   
<xs:element ref="STATION_LOCKOUT_1" minOccurs="0"/>
 
</xs:sequence>
</xs:group>

group Anordnungen_fuer_Station_2
diagram index_p355.png
children STATION_OPIOID_2 STATION_OPIOID_KONZ_2 STATION_OPIOID_EINHEIT_2 STATION_LOKAL_2 STATION_LOKAL_KONZ_2 STATION_ZUSAETZE_NABI_2 STATION_ZUSAETZE_CLONIDIN_2 STATION_ZUSAETZE_VASO_2 STATION_ZUSAETZE_KETAMIN_2 STATION_VERFAHREN_2 STATION_LAUFRATE_2 STATION_BOLUSGROESSE_2 STATION_LOCKOUT_2
used by
group Lokalisation_2
annotation
documentation
Anordnungen für Station 2
source <xs:group name="Anordnungen_fuer_Station_2">
 
<xs:annotation>
   
<xs:documentation>Anordnungen für Station 2</xs:documentation>
 
</xs:annotation>
 
<xs:sequence>
   
<xs:element ref="STATION_OPIOID_2" minOccurs="0"/>
   
<xs:element ref="STATION_OPIOID_KONZ_2" minOccurs="0"/>
   
<xs:element ref="STATION_OPIOID_EINHEIT_2" minOccurs="0"/>
   
<xs:element ref="STATION_LOKAL_2" minOccurs="0"/>
   
<xs:element ref="STATION_LOKAL_KONZ_2" minOccurs="0"/>
   
<xs:element ref="STATION_ZUSAETZE_NABI_2" minOccurs="0"/>
   
<xs:element ref="STATION_ZUSAETZE_CLONIDIN_2" minOccurs="0"/>
   
<xs:element ref="STATION_ZUSAETZE_VASO_2" minOccurs="0"/>
   
<xs:element ref="STATION_ZUSAETZE_KETAMIN_2" minOccurs="0"/>
   
<xs:element ref="STATION_VERFAHREN_2" minOccurs="0"/>
   
<xs:element ref="STATION_LAUFRATE_2" minOccurs="0"/>
   
<xs:element ref="STATION_BOLUSGROESSE_2" minOccurs="0"/>
   
<xs:element ref="STATION_LOCKOUT_2" minOccurs="0"/>
 
</xs:sequence>
</xs:group>

group Antikoagulation
diagram index_p356.png
children ANTIKOAG_KEINE ANTIKOAG_UFH ANTIKOAG_NMHLOW ANTIKOAG_NMHHIGH ANTIKOAG_NMH_ASS ANTIKOAG_ASS ANTIKOAG_CLOPI ANTIKOAG_NSAIDS ANTIKOAG_KUMARIN ANTIKOAG_WEITERE ANTIKOAG_ANDERE ANTIKOAG_FREITEXT
used by
group Stammdaten
annotation
documentation
Antikoagulation bei Anlage
source <xs:group name="Antikoagulation">
 
<xs:annotation>
   
<xs:documentation>Antikoagulation bei Anlage</xs:documentation>
 
</xs:annotation>
 
<xs:sequence>
   
<xs:element ref="ANTIKOAG_KEINE" minOccurs="0"/>
   
<xs:element ref="ANTIKOAG_UFH" minOccurs="0"/>
   
<xs:element ref="ANTIKOAG_NMHLOW" minOccurs="0"/>
   
<xs:element ref="ANTIKOAG_NMHHIGH" minOccurs="0"/>
   
<xs:element ref="ANTIKOAG_NMH_ASS" minOccurs="0"/>
   
<xs:element ref="ANTIKOAG_ASS" minOccurs="0"/>
   
<xs:element ref="ANTIKOAG_CLOPI" minOccurs="0"/>
   
<xs:element ref="ANTIKOAG_NSAIDS" minOccurs="0"/>
   
<xs:element ref="ANTIKOAG_KUMARIN" minOccurs="0"/>
   
<xs:element ref="ANTIKOAG_WEITERE" minOccurs="0"/>
   
<xs:element ref="ANTIKOAG_ANDERE" minOccurs="0"/>
   
<xs:element ref="ANTIKOAG_FREITEXT" minOccurs="0"/>
 
</xs:sequence>
</xs:group>

group Antikoagulation_Katheterentfernung_1
diagram index_p357.png
children ABSCHL_ANTIKOAG_KEINE_1 ABSCHL_ANTIKOAG_UFH_1 ABSCHL_ANTIKOAG_NMHLOW_1 ABSCHL_ANTIKOAG_NMHHIGH_1 ABSCHL_ANTIKOAG_NMH_ASS_1 ABSCHL_ANTIKOAG_ASS_1 ABSCHL_ANTIKOAG_CLOPI_1 ABSCHL_ANTIKOAG_NSAIDS_1 ABSCHL_ANTIKOAG_KUMARIN_1 ABSCHL_ANTIKOAG_ANDERE_1 ABSCHL_ANTIKOAG_WEITERE_1 ABSCHL_ANTIKOAG_FREITEXT_1
used by
group Abschlussvisite
annotation
documentation
Antikoagulation bei Katheterentfernung 1
source <xs:group name="Antikoagulation_Katheterentfernung_1">
 
<xs:annotation>
   
<xs:documentation>Antikoagulation bei Katheterentfernung 1</xs:documentation>
 
</xs:annotation>
 
<xs:sequence>
   
<xs:element ref="ABSCHL_ANTIKOAG_KEINE_1" minOccurs="0"/>
   
<xs:element ref="ABSCHL_ANTIKOAG_UFH_1" minOccurs="0"/>
   
<xs:element ref="ABSCHL_ANTIKOAG_NMHLOW_1" minOccurs="0"/>
   
<xs:element ref="ABSCHL_ANTIKOAG_NMHHIGH_1" minOccurs="0"/>
   
<xs:element ref="ABSCHL_ANTIKOAG_NMH_ASS_1" minOccurs="0"/>
   
<xs:element ref="ABSCHL_ANTIKOAG_ASS_1" minOccurs="0"/>
   
<xs:element ref="ABSCHL_ANTIKOAG_CLOPI_1" minOccurs="0"/>
   
<xs:element ref="ABSCHL_ANTIKOAG_NSAIDS_1" minOccurs="0"/>
   
<xs:element ref="ABSCHL_ANTIKOAG_KUMARIN_1" minOccurs="0"/>
   
<xs:element ref="ABSCHL_ANTIKOAG_ANDERE_1" minOccurs="0"/>
   
<xs:element ref="ABSCHL_ANTIKOAG_WEITERE_1" minOccurs="0"/>
   
<xs:element ref="ABSCHL_ANTIKOAG_FREITEXT_1" minOccurs="0"/>
 
</xs:sequence>
</xs:group>

group Antikoagulation_Katheterentfernung_2
diagram index_p358.png
children ABSCHL_ANTIKOAG_KEINE_2 ABSCHL_ANTIKOAG_UFH_2 ABSCHL_ANTIKOAG_NMHLOW_2 ABSCHL_ANTIKOAG_NMHHIGH_2 ABSCHL_ANTIKOAG_NMH_ASS_2 ABSCHL_ANTIKOAG_ASS_2 ABSCHL_ANTIKOAG_CLOPI_2 ABSCHL_ANTIKOAG_NSAIDS_2 ABSCHL_ANTIKOAG_KUMARIN_2 ABSCHL_ANTIKOAG_WEITERE_2 ABSCHL_ANTIKOAG_ANDERE_2 ABSCHL_ANTIKOAG_FREITEXT_2
used by
group Abschlussvisite
annotation
documentation
Antikoagulation bei Katheterentfernung 2
source <xs:group name="Antikoagulation_Katheterentfernung_2">
 
<xs:annotation>
   
<xs:documentation>Antikoagulation bei Katheterentfernung 2</xs:documentation>
 
</xs:annotation>
 
<xs:sequence>
   
<xs:element ref="ABSCHL_ANTIKOAG_KEINE_2" minOccurs="0"/>
   
<xs:element ref="ABSCHL_ANTIKOAG_UFH_2" minOccurs="0"/>
   
<xs:element ref="ABSCHL_ANTIKOAG_NMHLOW_2" minOccurs="0"/>
   
<xs:element ref="ABSCHL_ANTIKOAG_NMHHIGH_2" minOccurs="0"/>
   
<xs:element ref="ABSCHL_ANTIKOAG_NMH_ASS_2" minOccurs="0"/>
   
<xs:element ref="ABSCHL_ANTIKOAG_ASS_2" minOccurs="0"/>
   
<xs:element ref="ABSCHL_ANTIKOAG_CLOPI_2" minOccurs="0"/>
   
<xs:element ref="ABSCHL_ANTIKOAG_NSAIDS_2" minOccurs="0"/>
   
<xs:element ref="ABSCHL_ANTIKOAG_KUMARIN_2" minOccurs="0"/>
   
<xs:element ref="ABSCHL_ANTIKOAG_WEITERE_2" minOccurs="0"/>
   
<xs:element ref="ABSCHL_ANTIKOAG_ANDERE_2" minOccurs="0"/>
   
<xs:element ref="ABSCHL_ANTIKOAG_FREITEXT_2" minOccurs="0"/>
 
</xs:sequence>
</xs:group>

group Desinfektion_1
diagram index_p359.png
children DES_KITTEL_1 DES_TUNNEL_1 DES_FILTER_1 MEHRFACH_HAUT_1 ANNAHT_1
used by
group Lokalisation_1
annotation
documentation
Desinfektion 1
source <xs:group name="Desinfektion_1">
 
<xs:annotation>
   
<xs:documentation>Desinfektion 1</xs:documentation>
 
</xs:annotation>
 
<xs:sequence>
   
<xs:element ref="DES_KITTEL_1"/>
   
<xs:element ref="DES_TUNNEL_1"/>
   
<xs:element ref="DES_FILTER_1"/>
   
<xs:element ref="MEHRFACH_HAUT_1"/>
   
<xs:element ref="ANNAHT_1"/>
 
</xs:sequence>
</xs:group>

group Desinfektion_2
diagram index_p360.png
children DES_KITTEL_2 DES_TUNNEL_2 DES_FILTER_2 MEHRFACH_HAUT_2 ANNAHT_2
used by
group Lokalisation_2
annotation
documentation
Desinfektion 2
source <xs:group name="Desinfektion_2">
 
<xs:annotation>
   
<xs:documentation>Desinfektion 2</xs:documentation>
 
</xs:annotation>
 
<xs:sequence>
   
<xs:element ref="DES_KITTEL_2"/>
   
<xs:element ref="DES_TUNNEL_2"/>
   
<xs:element ref="DES_FILTER_2"/>
   
<xs:element ref="MEHRFACH_HAUT_2"/>
   
<xs:element ref="ANNAHT_2"/>
 
</xs:sequence>
</xs:group>

group Elektrische_Nervenstimulation_1
diagram index_p361.png
children NS_IMPULS_1 NS_STROM_1
used by
group Lokalisation_1
annotation
documentation
Elektrische Nervernstimulation 1
source <xs:group name="Elektrische_Nervenstimulation_1">
 
<xs:annotation>
   
<xs:documentation>Elektrische Nervernstimulation 1</xs:documentation>
 
</xs:annotation>
 
<xs:sequence>
   
<xs:element ref="NS_IMPULS_1" minOccurs="0"/>
   
<xs:element ref="NS_STROM_1" minOccurs="0"/>
 
</xs:sequence>
</xs:group>

group Elektrische_Nervenstimulation_2
diagram index_p362.png
children NS_IMPULS_2 NS_STROM_2
used by
group Lokalisation_2
annotation
documentation
Elektrische Nervernstimulation 1
source <xs:group name="Elektrische_Nervenstimulation_2">
 
<xs:annotation>
   
<xs:documentation>Elektrische Nervernstimulation 1</xs:documentation>
 
</xs:annotation>
 
<xs:sequence>
   
<xs:element ref="NS_IMPULS_2" minOccurs="0"/>
   
<xs:element ref="NS_STROM_2" minOccurs="0"/>
 
</xs:sequence>
</xs:group>

group Epidurale_Punktion_1
diagram index_p363.png
children EPID_LOR_1 EPID_DURA_1
used by
group Lokalisation_1
annotation
documentation
Epidurale Punktion 1
source <xs:group name="Epidurale_Punktion_1">
 
<xs:annotation>
   
<xs:documentation>Epidurale Punktion 1</xs:documentation>
 
</xs:annotation>
 
<xs:sequence>
   
<xs:element ref="EPID_LOR_1" minOccurs="0"/>
   
<xs:element ref="EPID_DURA_1" minOccurs="0"/>
 
</xs:sequence>
</xs:group>

group Epidurale_Punktion_2
diagram index_p364.png
children EPID_LOR_2 EPID_DURA_2
used by
group Lokalisation_2
annotation
documentation
Epidurale Punktion 1
source <xs:group name="Epidurale_Punktion_2">
 
<xs:annotation>
   
<xs:documentation>Epidurale Punktion 1</xs:documentation>
 
</xs:annotation>
 
<xs:sequence>
   
<xs:element ref="EPID_LOR_2" minOccurs="0"/>
   
<xs:element ref="EPID_DURA_2" minOccurs="0"/>
 
</xs:sequence>
</xs:group>

group Immundefizienz
diagram index_p365.png
children IMMUN_STEROIDE IMMUN_SUPPRESSIVA IMMUN_TX IMMUN_TUMOR IMMUN_ERKRANK
used by
group Stammdaten
annotation
documentation
Immundefizienz
source <xs:group name="Immundefizienz">
 
<xs:annotation>
   
<xs:documentation>Immundefizienz</xs:documentation>
 
</xs:annotation>
 
<xs:sequence>
   
<xs:element ref="IMMUN_STEROIDE" minOccurs="0"/>
   
<xs:element ref="IMMUN_SUPPRESSIVA" minOccurs="0"/>
   
<xs:element ref="IMMUN_TX" minOccurs="0"/>
   
<xs:element ref="IMMUN_TUMOR" minOccurs="0"/>
   
<xs:element ref="IMMUN_ERKRANK" minOccurs="0"/>
 
</xs:sequence>
</xs:group>

group Initiale_Medikation_1
diagram index_p366.png
children BOLUS_OPIOID_1 BOLUS_OPIOID_EINHEIT_1 BOLUS_OPIOID_MENGE_1 BOLUS_LOKAL_1_1 BOLUS_LOKAL_KONZ_1_1 BOLUS_LOKAL_MENGE_1_1 BOLUS_LOKAL_2_1 BOLUS_LOKAL_KONZ_2_1 BOLUS_LOKAL_MENGE_2_1 BOLUS_ZUSAETZE_NABI_1 BOLUS_ZUSAETZE_CLONIDIN_1 BOLUS_ZUSAETZE_VASO_1 BOLUS_ZUSAETZE_KETAMIN_1 BOLUS_TESTDOSIS_1 BOLUS_TESTDOSIS_BEM_1
used by
group Lokalisation_1
annotation
documentation
Initiale Medikation 1
source <xs:group name="Initiale_Medikation_1">
 
<xs:annotation>
   
<xs:documentation>Initiale Medikation 1</xs:documentation>
 
</xs:annotation>
 
<xs:sequence>
   
<xs:element ref="BOLUS_OPIOID_1" minOccurs="0"/>
   
<xs:element ref="BOLUS_OPIOID_EINHEIT_1" minOccurs="0"/>
   
<xs:element ref="BOLUS_OPIOID_MENGE_1" minOccurs="0"/>
   
<xs:element ref="BOLUS_LOKAL_1_1" minOccurs="0"/>
   
<xs:element ref="BOLUS_LOKAL_KONZ_1_1" minOccurs="0"/>
   
<xs:element ref="BOLUS_LOKAL_MENGE_1_1" minOccurs="0"/>
   
<xs:element ref="BOLUS_LOKAL_2_1" minOccurs="0"/>
   
<xs:element ref="BOLUS_LOKAL_KONZ_2_1" minOccurs="0"/>
   
<xs:element ref="BOLUS_LOKAL_MENGE_2_1" minOccurs="0"/>
   
<xs:element ref="BOLUS_ZUSAETZE_NABI_1" minOccurs="0"/>
   
<xs:element ref="BOLUS_ZUSAETZE_CLONIDIN_1" minOccurs="0"/>
   
<xs:element ref="BOLUS_ZUSAETZE_VASO_1" minOccurs="0"/>
   
<xs:element ref="BOLUS_ZUSAETZE_KETAMIN_1" minOccurs="0"/>
   
<xs:element ref="BOLUS_TESTDOSIS_1" minOccurs="0"/>
   
<xs:element ref="BOLUS_TESTDOSIS_BEM_1" minOccurs="0"/>
 
</xs:sequence>
</xs:group>

group Initiale_Medikation_2
diagram index_p367.png
children BOLUS_OPIOID_2 BOLUS_OPIOID_EINHEIT_2 BOLUS_OPIOID_MENGE_2 BOLUS_LOKAL_1_2 BOLUS_LOKAL_KONZ_1_2 BOLUS_LOKAL_MENGE_1_2 BOLUS_LOKAL_2_2 BOLUS_LOKAL_KONZ_2_2 BOLUS_LOKAL_MENGE_2_2 BOLUS_ZUSAETZE_NABI_2 BOLUS_ZUSAETZE_CLONIDIN_2 BOLUS_ZUSAETZE_VASO_2 BOLUS_ZUSAETZE_KETAMIN_2 BOLUS_TESTDOSIS_2 BOLUS_TESTDOSIS_BEM_2
used by
group Lokalisation_2
annotation
documentation
Initiale Medikation 2
source <xs:group name="Initiale_Medikation_2">
 
<xs:annotation>
   
<xs:documentation>Initiale Medikation 2</xs:documentation>
 
</xs:annotation>
 
<xs:sequence>
   
<xs:element ref="BOLUS_OPIOID_2" minOccurs="0"/>
   
<xs:element ref="BOLUS_OPIOID_EINHEIT_2" minOccurs="0"/>
   
<xs:element ref="BOLUS_OPIOID_MENGE_2" minOccurs="0"/>
   
<xs:element ref="BOLUS_LOKAL_1_2" minOccurs="0"/>
   
<xs:element ref="BOLUS_LOKAL_KONZ_1_2" minOccurs="0"/>
   
<xs:element ref="BOLUS_LOKAL_MENGE_1_2" minOccurs="0"/>
   
<xs:element ref="BOLUS_LOKAL_2_2" minOccurs="0"/>
   
<xs:element ref="BOLUS_LOKAL_KONZ_2_2" minOccurs="0"/>
   
<xs:element ref="BOLUS_LOKAL_MENGE_2_2" minOccurs="0"/>
   
<xs:element ref="BOLUS_ZUSAETZE_NABI_2" minOccurs="0"/>
   
<xs:element ref="BOLUS_ZUSAETZE_CLONIDIN_2" minOccurs="0"/>
   
<xs:element ref="BOLUS_ZUSAETZE_VASO_2" minOccurs="0"/>
   
<xs:element ref="BOLUS_ZUSAETZE_KETAMIN_2" minOccurs="0"/>
   
<xs:element ref="BOLUS_TESTDOSIS_2" minOccurs="0"/>
   
<xs:element ref="BOLUS_TESTDOSIS_BEM_2" minOccurs="0"/>
 
</xs:sequence>
</xs:group>

group Ko-Morbidität
diagram index_p368.png
children OP ASA DIABETES PAVK RHEUMA ALKOHOL DROGEN INFEKTION_PRAEOP ANTIBIOSE_PRAEOP SEPSIS NIERENINSUFF KREA KREA_EINHEIT GFR LEBERINSUFF
used by
group Stammdaten
annotation
documentation
Ko-Morbidität
source <xs:group name="Ko-Morbidität">
 
<xs:annotation>
   
<xs:documentation>Ko-Morbidität</xs:documentation>
 
</xs:annotation>
 
<xs:sequence>
   
<xs:element ref="OP" minOccurs="0"/>
   
<xs:element ref="ASA" minOccurs="0"/>
   
<xs:element ref="DIABETES"/>
   
<xs:element ref="PAVK" minOccurs="0"/>
   
<xs:element ref="RHEUMA" minOccurs="0"/>
   
<xs:element ref="ALKOHOL" minOccurs="0"/>
   
<xs:element ref="DROGEN" minOccurs="0"/>
   
<xs:element ref="INFEKTION_PRAEOP"/>
   
<xs:element ref="ANTIBIOSE_PRAEOP" minOccurs="0"/>
   
<xs:element ref="SEPSIS" minOccurs="0"/>
   
<xs:element ref="NIERENINSUFF"/>
   
<xs:element ref="KREA" minOccurs="0"/>
   
<xs:element ref="KREA_EINHEIT" minOccurs="0"/>
   
<xs:element ref="GFR" minOccurs="0"/>
   
<xs:element ref="LEBERINSUFF" minOccurs="0"/>
 
</xs:sequence>
</xs:group>

group Lokalisation
diagram index_p369.png
children PCA PCA_BEMERKUNGEN LOKALISATION_1 PUNKTIONSTECHNIK_1 ZUGANG_1 NADEL_1_1 NADELGROESSE_1_1 NADEL_2_1 NADELGROESSE_2_1 KATHETER_1 KATHETERTYP_1 ABBRUCH_ANATOMIE_1 ABBRUCH_COMPLIANCE_1 PRIM_VERSAGEN_ANALG_1 DES_KITTEL_1 DES_TUNNEL_1 DES_FILTER_1 MEHRFACH_HAUT_1 ANNAHT_1 PUNKTION_WK_1 PUNKTION_WK_HOEHE_1 PUNKTION_TIEFE_1 PUNKTION_HAUTNIVEAU_1 BLOODY_TAP_1 PARAESTH_1 EPID_LOR_1 EPID_DURA_1 PER_PNEU_1 PER_SONO_NADEL_1 PER_SONO_LA_1 NS_IMPULS_1 NS_STROM_1 NEURO_INTOX_1 BOLUS_OPIOID_1 BOLUS_OPIOID_EINHEIT_1 BOLUS_OPIOID_MENGE_1 BOLUS_LOKAL_1_1 BOLUS_LOKAL_KONZ_1_1 BOLUS_LOKAL_MENGE_1_1 BOLUS_LOKAL_2_1 BOLUS_LOKAL_KONZ_2_1 BOLUS_LOKAL_MENGE_2_1 BOLUS_ZUSAETZE_NABI_1 BOLUS_ZUSAETZE_CLONIDIN_1 BOLUS_ZUSAETZE_VASO_1 BOLUS_ZUSAETZE_KETAMIN_1 BOLUS_TESTDOSIS_1 BOLUS_TESTDOSIS_BEM_1 STATION_OPIOID_1 STATION_OPIOID_KONZ_1 STATION_OPIOID_EINHEIT_1 STATION_LOKAL_1 STATION_LOKAL_KONZ_1 STATION_ZUSAETZE_NABI_1 STATION_ZUSAETZE_CLONIDIN_1 STATION_ZUSAETZE_VASO_1 STATION_ZUSAETZE_KETAMIN_1 STATION_VERFAHREN_1 STATION_LAUFRATE_1 STATION_BOLUSGROESSE_1 STATION_LOCKOUT_1 LOKALISATION_2 PUNKTIONSTECHNIK_2 ZUGANG_2 NADEL_1_2 NADELGROESSE_1_2 NADEL_2_2 NADELGROESSE_2_2 KATHETER_2 KATHETERTYP_2 ABBRUCH_ANATOMIE_2 ABBRUCH_COMPLIANCE_2 PRIM_VERSAGEN_ANALG_2 DES_KITTEL_2 DES_TUNNEL_2 DES_FILTER_2 MEHRFACH_HAUT_2 ANNAHT_2 PUNKTION_WK_2 PUNKTION_WK_HOEHE_2 PUNKTION_TIEFE_2 PUNKTION_HAUTNIVEAU_2 BLOODY_TAP_2 PARAESTH_2 EPID_LOR_2 EPID_DURA_2 PER_PNEU_2 PER_SONO_NADEL_2 PER_SONO_LA_2 NS_IMPULS_2 NS_STROM_2 NEURO_INTOX_2 BOLUS_OPIOID_2 BOLUS_OPIOID_EINHEIT_2 BOLUS_OPIOID_MENGE_2 BOLUS_LOKAL_1_2 BOLUS_LOKAL_KONZ_1_2 BOLUS_LOKAL_MENGE_1_2 BOLUS_LOKAL_2_2 BOLUS_LOKAL_KONZ_2_2 BOLUS_LOKAL_MENGE_2_2 BOLUS_ZUSAETZE_NABI_2 BOLUS_ZUSAETZE_CLONIDIN_2 BOLUS_ZUSAETZE_VASO_2 BOLUS_ZUSAETZE_KETAMIN_2 BOLUS_TESTDOSIS_2 BOLUS_TESTDOSIS_BEM_2 STATION_OPIOID_2 STATION_OPIOID_KONZ_2 STATION_OPIOID_EINHEIT_2 STATION_LOKAL_2 STATION_LOKAL_KONZ_2 STATION_ZUSAETZE_NABI_2 STATION_ZUSAETZE_CLONIDIN_2 STATION_ZUSAETZE_VASO_2 STATION_ZUSAETZE_KETAMIN_2 STATION_VERFAHREN_2 STATION_LAUFRATE_2 STATION_BOLUSGROESSE_2 STATION_LOCKOUT_2 STATION_ZUSATZMED STATION_BEM
used by
group Punktion_Anlage
annotation
documentation
Lokalisation
source <xs:group name="Lokalisation">
 
<xs:annotation>
   
<xs:documentation>Lokalisation</xs:documentation>
 
</xs:annotation>
 
<xs:sequence>
   
<xs:group ref="PCA"/>
   
<xs:group ref="Lokalisation_1"/>
   
<xs:group ref="Lokalisation_2"/>
   
<xs:group ref="STATION"/>
 
</xs:sequence>
</xs:group>

group Lokalisation_1
diagram index_p370.png
children LOKALISATION_1 PUNKTIONSTECHNIK_1 ZUGANG_1 NADEL_1_1 NADELGROESSE_1_1 NADEL_2_1 NADELGROESSE_2_1 KATHETER_1 KATHETERTYP_1 ABBRUCH_ANATOMIE_1 ABBRUCH_COMPLIANCE_1 PRIM_VERSAGEN_ANALG_1 DES_KITTEL_1 DES_TUNNEL_1 DES_FILTER_1 MEHRFACH_HAUT_1 ANNAHT_1 PUNKTION_WK_1 PUNKTION_WK_HOEHE_1 PUNKTION_TIEFE_1 PUNKTION_HAUTNIVEAU_1 BLOODY_TAP_1 PARAESTH_1 EPID_LOR_1 EPID_DURA_1 PER_PNEU_1 PER_SONO_NADEL_1 PER_SONO_LA_1 NS_IMPULS_1 NS_STROM_1 NEURO_INTOX_1 BOLUS_OPIOID_1 BOLUS_OPIOID_EINHEIT_1 BOLUS_OPIOID_MENGE_1 BOLUS_LOKAL_1_1 BOLUS_LOKAL_KONZ_1_1 BOLUS_LOKAL_MENGE_1_1 BOLUS_LOKAL_2_1 BOLUS_LOKAL_KONZ_2_1 BOLUS_LOKAL_MENGE_2_1 BOLUS_ZUSAETZE_NABI_1 BOLUS_ZUSAETZE_CLONIDIN_1 BOLUS_ZUSAETZE_VASO_1 BOLUS_ZUSAETZE_KETAMIN_1 BOLUS_TESTDOSIS_1 BOLUS_TESTDOSIS_BEM_1 STATION_OPIOID_1 STATION_OPIOID_KONZ_1 STATION_OPIOID_EINHEIT_1 STATION_LOKAL_1 STATION_LOKAL_KONZ_1 STATION_ZUSAETZE_NABI_1 STATION_ZUSAETZE_CLONIDIN_1 STATION_ZUSAETZE_VASO_1 STATION_ZUSAETZE_KETAMIN_1 STATION_VERFAHREN_1 STATION_LAUFRATE_1 STATION_BOLUSGROESSE_1 STATION_LOCKOUT_1
used by
group Lokalisation
annotation
documentation
Lokalisation 1
source <xs:group name="Lokalisation_1">
 
<xs:annotation>
   
<xs:documentation>Lokalisation 1</xs:documentation>
 
</xs:annotation>
 
<xs:sequence>
   
<xs:element ref="LOKALISATION_1"/>
   
<xs:element ref="PUNKTIONSTECHNIK_1" minOccurs="0"/>
   
<xs:element ref="ZUGANG_1" minOccurs="0"/>
   
<xs:element ref="NADEL_1_1" minOccurs="0"/>
   
<xs:element ref="NADELGROESSE_1_1" minOccurs="0"/>
   
<xs:element ref="NADEL_2_1" minOccurs="0"/>
   
<xs:element ref="NADELGROESSE_2_1" minOccurs="0"/>
   
<xs:element ref="KATHETER_1"/>
   
<xs:element ref="KATHETERTYP_1" minOccurs="0"/>
   
<xs:element ref="ABBRUCH_ANATOMIE_1" minOccurs="0"/>
   
<xs:element ref="ABBRUCH_COMPLIANCE_1" minOccurs="0"/>
   
<xs:element ref="PRIM_VERSAGEN_ANALG_1" minOccurs="0"/>
   
<xs:group ref="Desinfektion_1"/>
   
<xs:group ref="Punktionstechnik_Komplikationen_1" minOccurs="0"/>
   
<xs:group ref="Epidurale_Punktion_1" minOccurs="0"/>
   
<xs:group ref="Periphere_Regionale_1" minOccurs="0"/>
   
<xs:group ref="Elektrische_Nervenstimulation_1" minOccurs="0"/>
   
<xs:group ref="Neuro_Intoxikation_1" minOccurs="0"/>
   
<xs:group ref="Initiale_Medikation_1"/>
   
<xs:group ref="Anordnungen_fuer_Station_1"/>
 
</xs:sequence>
</xs:group>

group Lokalisation_2
diagram index_p371.png
children LOKALISATION_2 PUNKTIONSTECHNIK_2 ZUGANG_2 NADEL_1_2 NADELGROESSE_1_2 NADEL_2_2 NADELGROESSE_2_2 KATHETER_2 KATHETERTYP_2 ABBRUCH_ANATOMIE_2 ABBRUCH_COMPLIANCE_2 PRIM_VERSAGEN_ANALG_2 DES_KITTEL_2 DES_TUNNEL_2 DES_FILTER_2 MEHRFACH_HAUT_2 ANNAHT_2 PUNKTION_WK_2 PUNKTION_WK_HOEHE_2 PUNKTION_TIEFE_2 PUNKTION_HAUTNIVEAU_2 BLOODY_TAP_2 PARAESTH_2 EPID_LOR_2 EPID_DURA_2 PER_PNEU_2 PER_SONO_NADEL_2 PER_SONO_LA_2 NS_IMPULS_2 NS_STROM_2 NEURO_INTOX_2 BOLUS_OPIOID_2 BOLUS_OPIOID_EINHEIT_2 BOLUS_OPIOID_MENGE_2 BOLUS_LOKAL_1_2 BOLUS_LOKAL_KONZ_1_2 BOLUS_LOKAL_MENGE_1_2 BOLUS_LOKAL_2_2 BOLUS_LOKAL_KONZ_2_2 BOLUS_LOKAL_MENGE_2_2 BOLUS_ZUSAETZE_NABI_2 BOLUS_ZUSAETZE_CLONIDIN_2 BOLUS_ZUSAETZE_VASO_2 BOLUS_ZUSAETZE_KETAMIN_2 BOLUS_TESTDOSIS_2 BOLUS_TESTDOSIS_BEM_2 STATION_OPIOID_2 STATION_OPIOID_KONZ_2 STATION_OPIOID_EINHEIT_2 STATION_LOKAL_2 STATION_LOKAL_KONZ_2 STATION_ZUSAETZE_NABI_2 STATION_ZUSAETZE_CLONIDIN_2 STATION_ZUSAETZE_VASO_2 STATION_ZUSAETZE_KETAMIN_2 STATION_VERFAHREN_2 STATION_LAUFRATE_2 STATION_BOLUSGROESSE_2 STATION_LOCKOUT_2
used by
group Lokalisation
annotation
documentation
Lokalisation 2
source <xs:group name="Lokalisation_2">
 
<xs:annotation>
   
<xs:documentation>Lokalisation 2</xs:documentation>
 
</xs:annotation>
 
<xs:sequence>
   
<xs:element ref="LOKALISATION_2"/>
   
<xs:element ref="PUNKTIONSTECHNIK_2" minOccurs="0"/>
   
<xs:element ref="ZUGANG_2" minOccurs="0"/>
   
<xs:element ref="NADEL_1_2" minOccurs="0"/>
   
<xs:element ref="NADELGROESSE_1_2" minOccurs="0"/>
   
<xs:element ref="NADEL_2_2" minOccurs="0"/>
   
<xs:element ref="NADELGROESSE_2_2" minOccurs="0"/>
   
<xs:element ref="KATHETER_2" minOccurs="0"/>
   
<xs:element ref="KATHETERTYP_2" minOccurs="0"/>
   
<xs:element ref="ABBRUCH_ANATOMIE_2" minOccurs="0"/>
   
<xs:element ref="ABBRUCH_COMPLIANCE_2" minOccurs="0"/>
   
<xs:element ref="PRIM_VERSAGEN_ANALG_2" minOccurs="0"/>
   
<xs:group ref="Desinfektion_2" minOccurs="0"/>
   
<xs:group ref="Punktionstechnik_Komplikationen_2" minOccurs="0"/>
   
<xs:group ref="Epidurale_Punktion_2" minOccurs="0"/>
   
<xs:group ref="Periphere_Regionale_2" minOccurs="0"/>
   
<xs:group ref="Elektrische_Nervenstimulation_2" minOccurs="0"/>
   
<xs:group ref="Neuro_Intoxikation_2" minOccurs="0"/>
   
<xs:group ref="Initiale_Medikation_2"/>
   
<xs:group ref="Anordnungen_fuer_Station_2"/>
 
</xs:sequence>
</xs:group>

group Nachbeobachtung_12_Monate
diagram index_p372.png
children ABSCHL_INFEKT_3_1 ABSCHL_NEURO_SENS_3_1 ABSCHL_NEURO_PATHIE_3_1 ABSCHL_NEURO_MOT_3_1 ABSCHL_NEURO_HAEMAT_3_1 ABSCHL_INFEKT_3_2 ABSCHL_NEURO_SENS_3_2 ABSCHL_NEURO_PATHIE_3_2 ABSCHL_NEURO_MOT_3_2 ABSCHL_NEURO_HAEMAT_3_2
used by
group Nachbeobachtungen
annotation
documentation
Nachbeobachtung 12 Monate
source <xs:group name="Nachbeobachtung_12_Monate">
 
<xs:annotation>
   
<xs:documentation>Nachbeobachtung 12 Monate</xs:documentation>
 
</xs:annotation>
 
<xs:sequence>
   
<xs:group ref="Nachbeobachtung_12_Monate_Lokalisation_1" minOccurs="0"/>
   
<xs:group ref="Nachbeobachtung_12_Monate_Lokalisation_2" minOccurs="0"/>
 
</xs:sequence>
</xs:group>

group Nachbeobachtung_12_Monate_Lokalisation_1
diagram index_p373.png
children ABSCHL_INFEKT_3_1 ABSCHL_NEURO_SENS_3_1 ABSCHL_NEURO_PATHIE_3_1 ABSCHL_NEURO_MOT_3_1 ABSCHL_NEURO_HAEMAT_3_1
used by
group Nachbeobachtung_12_Monate
annotation
documentation
Lokalisation 1
source <xs:group name="Nachbeobachtung_12_Monate_Lokalisation_1">
 
<xs:annotation>
   
<xs:documentation>Lokalisation 1</xs:documentation>
 
</xs:annotation>
 
<xs:sequence>
   
<xs:element ref="ABSCHL_INFEKT_3_1"/>
   
<xs:element ref="ABSCHL_NEURO_SENS_3_1"/>
   
<xs:element ref="ABSCHL_NEURO_PATHIE_3_1"/>
   
<xs:element ref="ABSCHL_NEURO_MOT_3_1"/>
   
<xs:element ref="ABSCHL_NEURO_HAEMAT_3_1" minOccurs="0"/>
 
</xs:sequence>
</xs:group>

group Nachbeobachtung_12_Monate_Lokalisation_2
diagram index_p374.png
children ABSCHL_INFEKT_3_2 ABSCHL_NEURO_SENS_3_2 ABSCHL_NEURO_PATHIE_3_2 ABSCHL_NEURO_MOT_3_2 ABSCHL_NEURO_HAEMAT_3_2
used by
group Nachbeobachtung_12_Monate
annotation
documentation
Lokalisation 2
source <xs:group name="Nachbeobachtung_12_Monate_Lokalisation_2">
 
<xs:annotation>
   
<xs:documentation>Lokalisation 2</xs:documentation>
 
</xs:annotation>
 
<xs:sequence>
   
<xs:element ref="ABSCHL_INFEKT_3_2"/>
   
<xs:element ref="ABSCHL_NEURO_SENS_3_2"/>
   
<xs:element ref="ABSCHL_NEURO_PATHIE_3_2"/>
   
<xs:element ref="ABSCHL_NEURO_MOT_3_2"/>
   
<xs:element ref="ABSCHL_NEURO_HAEMAT_3_2" minOccurs="0"/>
 
</xs:sequence>
</xs:group>

group Nachbeobachtung_6_Monate
diagram index_p375.png
children ABSCHL_INFEKT_2_1 ABSCHL_NEURO_SENS_2_1 ABSCHL_NEURO_PATHIE_2_1 ABSCHL_NEURO_MOT_2_1 ABSCHL_NEURO_HAEMAT_2_1 ABSCHL_INFEKT_2_2 ABSCHL_NEURO_SENS_2_2 ABSCHL_NEURO_PATHIE_2_2 ABSCHL_NEURO_MOT_2_2 ABSCHL_NEURO_HAEMAT_2_2
used by
group Nachbeobachtungen
annotation
documentation
Nachbeobachtung 6 Monate
source <xs:group name="Nachbeobachtung_6_Monate">
 
<xs:annotation>
   
<xs:documentation>Nachbeobachtung 6 Monate</xs:documentation>
 
</xs:annotation>
 
<xs:sequence>
   
<xs:group ref="Nachbeobachtung_6_Monate_Lokalisation_1" minOccurs="0"/>
   
<xs:group ref="Nachbeobachtung_6_Monate_Lokalisation_2" minOccurs="0"/>
 
</xs:sequence>
</xs:group>

group Nachbeobachtung_6_Monate_Lokalisation_1
diagram index_p376.png
children ABSCHL_INFEKT_2_1 ABSCHL_NEURO_SENS_2_1 ABSCHL_NEURO_PATHIE_2_1 ABSCHL_NEURO_MOT_2_1 ABSCHL_NEURO_HAEMAT_2_1
used by
group Nachbeobachtung_6_Monate
annotation
documentation
Lokalisation 1
source <xs:group name="Nachbeobachtung_6_Monate_Lokalisation_1">
 
<xs:annotation>
   
<xs:documentation>Lokalisation 1</xs:documentation>
 
</xs:annotation>
 
<xs:sequence>
   
<xs:element ref="ABSCHL_INFEKT_2_1"/>
   
<xs:element ref="ABSCHL_NEURO_SENS_2_1"/>
   
<xs:element ref="ABSCHL_NEURO_PATHIE_2_1"/>
   
<xs:element ref="ABSCHL_NEURO_MOT_2_1"/>
   
<xs:element ref="ABSCHL_NEURO_HAEMAT_2_1" minOccurs="0"/>
 
</xs:sequence>
</xs:group>

group Nachbeobachtung_6_Monate_Lokalisation_2
diagram index_p377.png
children ABSCHL_INFEKT_2_2 ABSCHL_NEURO_SENS_2_2 ABSCHL_NEURO_PATHIE_2_2 ABSCHL_NEURO_MOT_2_2 ABSCHL_NEURO_HAEMAT_2_2
used by
group Nachbeobachtung_6_Monate
annotation
documentation
Lokalisation 2
source <xs:group name="Nachbeobachtung_6_Monate_Lokalisation_2">
 
<xs:annotation>
   
<xs:documentation>Lokalisation 2</xs:documentation>
 
</xs:annotation>
 
<xs:sequence>
   
<xs:element ref="ABSCHL_INFEKT_2_2"/>
   
<xs:element ref="ABSCHL_NEURO_SENS_2_2"/>
   
<xs:element ref="ABSCHL_NEURO_PATHIE_2_2"/>
   
<xs:element ref="ABSCHL_NEURO_MOT_2_2"/>
   
<xs:element ref="ABSCHL_NEURO_HAEMAT_2_2" minOccurs="0"/>
 
</xs:sequence>
</xs:group>

group Nachbeobachtung_6_Wochen
diagram index_p378.png
children ABSCHL_INFEKT_1_1 ABSCHL_NEURO_SENS_1_1 ABSCHL_NEURO_PATHIE_1_1 ABSCHL_NEURO_MOT_1_1 ABSCHL_NEURO_HAEMAT_1_1 ABSCHL_INFEKT_1_2 ABSCHL_NEURO_SENS_1_2 ABSCHL_NEURO_PATHIE_1_2 ABSCHL_NEURO_MOT_1_2 ABSCHL_NEURO_HAEMAT_1_2
used by
group Nachbeobachtungen
annotation
documentation
Nachbeobachtung 6 Wochen
source <xs:group name="Nachbeobachtung_6_Wochen">
 
<xs:annotation>
   
<xs:documentation>Nachbeobachtung 6 Wochen</xs:documentation>
 
</xs:annotation>
 
<xs:sequence>
   
<xs:group ref="Nachbeobachtung_6_Wochen_Lokalisation_1" minOccurs="0"/>
   
<xs:group ref="Nachbeobachtung_6_Wochen_Lokalisation_2" minOccurs="0"/>
 
</xs:sequence>
</xs:group>

group Nachbeobachtung_6_Wochen_Lokalisation_1
diagram index_p379.png
children ABSCHL_INFEKT_1_1 ABSCHL_NEURO_SENS_1_1 ABSCHL_NEURO_PATHIE_1_1 ABSCHL_NEURO_MOT_1_1 ABSCHL_NEURO_HAEMAT_1_1
used by
group Nachbeobachtung_6_Wochen
annotation
documentation
Lokalisation 1
source <xs:group name="Nachbeobachtung_6_Wochen_Lokalisation_1">
 
<xs:annotation>
   
<xs:documentation>Lokalisation 1</xs:documentation>
 
</xs:annotation>
 
<xs:sequence>
   
<xs:element ref="ABSCHL_INFEKT_1_1"/>
   
<xs:element ref="ABSCHL_NEURO_SENS_1_1"/>
   
<xs:element ref="ABSCHL_NEURO_PATHIE_1_1"/>
   
<xs:element ref="ABSCHL_NEURO_MOT_1_1"/>
   
<xs:element ref="ABSCHL_NEURO_HAEMAT_1_1" minOccurs="0"/>
 
</xs:sequence>
</xs:group>

group Nachbeobachtung_6_Wochen_Lokalisation_2
diagram index_p380.png
children ABSCHL_INFEKT_1_2 ABSCHL_NEURO_SENS_1_2 ABSCHL_NEURO_PATHIE_1_2 ABSCHL_NEURO_MOT_1_2 ABSCHL_NEURO_HAEMAT_1_2
used by
group Nachbeobachtung_6_Wochen
annotation
documentation
Lokalisation 2
source <xs:group name="Nachbeobachtung_6_Wochen_Lokalisation_2">
 
<xs:annotation>
   
<xs:documentation>Lokalisation 2</xs:documentation>
 
</xs:annotation>
 
<xs:sequence>
   
<xs:element ref="ABSCHL_INFEKT_1_2"/>
   
<xs:element ref="ABSCHL_NEURO_SENS_1_2"/>
   
<xs:element ref="ABSCHL_NEURO_PATHIE_1_2"/>
   
<xs:element ref="ABSCHL_NEURO_MOT_1_2"/>
   
<xs:element ref="ABSCHL_NEURO_HAEMAT_1_2" minOccurs="0"/>
 
</xs:sequence>
</xs:group>

group Nachbeobachtungen
diagram index_p381.png
children ABSCHL_INFEKT_1_1 ABSCHL_NEURO_SENS_1_1 ABSCHL_NEURO_PATHIE_1_1 ABSCHL_NEURO_MOT_1_1 ABSCHL_NEURO_HAEMAT_1_1 ABSCHL_INFEKT_1_2 ABSCHL_NEURO_SENS_1_2 ABSCHL_NEURO_PATHIE_1_2 ABSCHL_NEURO_MOT_1_2 ABSCHL_NEURO_HAEMAT_1_2 ABSCHL_INFEKT_2_1 ABSCHL_NEURO_SENS_2_1 ABSCHL_NEURO_PATHIE_2_1 ABSCHL_NEURO_MOT_2_1 ABSCHL_NEURO_HAEMAT_2_1 ABSCHL_INFEKT_2_2 ABSCHL_NEURO_SENS_2_2 ABSCHL_NEURO_PATHIE_2_2 ABSCHL_NEURO_MOT_2_2 ABSCHL_NEURO_HAEMAT_2_2 ABSCHL_INFEKT_3_1 ABSCHL_NEURO_SENS_3_1 ABSCHL_NEURO_PATHIE_3_1 ABSCHL_NEURO_MOT_3_1 ABSCHL_NEURO_HAEMAT_3_1 ABSCHL_INFEKT_3_2 ABSCHL_NEURO_SENS_3_2 ABSCHL_NEURO_PATHIE_3_2 ABSCHL_NEURO_MOT_3_2 ABSCHL_NEURO_HAEMAT_3_2
used by
element fall
annotation
documentation
Nachbeobachtungen
source <xs:group name="Nachbeobachtungen">
 
<xs:annotation>
   
<xs:documentation>Nachbeobachtungen</xs:documentation>
 
</xs:annotation>
 
<xs:sequence>
   
<xs:group ref="Nachbeobachtung_6_Wochen" minOccurs="0"/>
   
<xs:group ref="Nachbeobachtung_6_Monate" minOccurs="0"/>
   
<xs:group ref="Nachbeobachtung_12_Monate" minOccurs="0"/>
 
</xs:sequence>
</xs:group>

group Neuro_Intoxikation_1
diagram index_p382.png
children NEURO_INTOX_1
used by
group Lokalisation_1
annotation
documentation
Neurologische Intoxikation 1
source <xs:group name="Neuro_Intoxikation_1">
 
<xs:annotation>
   
<xs:documentation>Neurologische Intoxikation 1</xs:documentation>
 
</xs:annotation>
 
<xs:sequence>
   
<xs:element ref="NEURO_INTOX_1" minOccurs="0"/>
 
</xs:sequence>
</xs:group>

group Neuro_Intoxikation_2
diagram index_p383.png
children NEURO_INTOX_2
used by
group Lokalisation_2
annotation
documentation
Neurologische Intoxikation 2
source <xs:group name="Neuro_Intoxikation_2">
 
<xs:annotation>
   
<xs:documentation>Neurologische Intoxikation 2</xs:documentation>
 
</xs:annotation>
 
<xs:sequence>
   
<xs:element ref="NEURO_INTOX_2" minOccurs="0"/>
 
</xs:sequence>
</xs:group>

group PCA
diagram index_p384.png
children PCA PCA_BEMERKUNGEN
used by
group Lokalisation
annotation
documentation
PCA
source <xs:group name="PCA">
 
<xs:annotation>
   
<xs:documentation>PCA</xs:documentation>
 
</xs:annotation>
 
<xs:sequence>
   
<xs:element ref="PCA" minOccurs="0"/>
   
<xs:element ref="PCA_BEMERKUNGEN" minOccurs="0"/>
 
</xs:sequence>
</xs:group>

group Periphere_Regionale_1
diagram index_p385.png
children PER_PNEU_1 PER_SONO_NADEL_1 PER_SONO_LA_1
used by
group Lokalisation_1
annotation
documentation
Periphere Regionale 1
source <xs:group name="Periphere_Regionale_1">
 
<xs:annotation>
   
<xs:documentation>Periphere Regionale 1</xs:documentation>
 
</xs:annotation>
 
<xs:sequence>
   
<xs:element ref="PER_PNEU_1" minOccurs="0"/>
   
<xs:element ref="PER_SONO_NADEL_1" minOccurs="0"/>
   
<xs:element ref="PER_SONO_LA_1" minOccurs="0"/>
 
</xs:sequence>
</xs:group>

group Periphere_Regionale_2
diagram index_p386.png
children PER_PNEU_2 PER_SONO_NADEL_2 PER_SONO_LA_2
used by
group Lokalisation_2
annotation
documentation
Periphere Regionale 2
source <xs:group name="Periphere_Regionale_2">
 
<xs:annotation>
   
<xs:documentation>Periphere Regionale 2</xs:documentation>
 
</xs:annotation>
 
<xs:sequence>
   
<xs:element ref="PER_PNEU_2" minOccurs="0"/>
   
<xs:element ref="PER_SONO_NADEL_2" minOccurs="0"/>
   
<xs:element ref="PER_SONO_LA_2" minOccurs="0"/>
 
</xs:sequence>
</xs:group>

group Punktion_Anlage
diagram index_p387.png
children ANLAGEDATUM ANLAGEUHRZEIT ANLAGEDAUER FACHRICHTUNG ANTIBIOSE_PROPHYL ANTIBIOSE_ZEIT PAT_WACH SEDIERUNG_1 SEDIERUNG_2 SEDIERUNG_3 ANLAGE_FREITEXT PCA PCA_BEMERKUNGEN LOKALISATION_1 PUNKTIONSTECHNIK_1 ZUGANG_1 NADEL_1_1 NADELGROESSE_1_1 NADEL_2_1 NADELGROESSE_2_1 KATHETER_1 KATHETERTYP_1 ABBRUCH_ANATOMIE_1 ABBRUCH_COMPLIANCE_1 PRIM_VERSAGEN_ANALG_1 DES_KITTEL_1 DES_TUNNEL_1 DES_FILTER_1 MEHRFACH_HAUT_1 ANNAHT_1 PUNKTION_WK_1 PUNKTION_WK_HOEHE_1 PUNKTION_TIEFE_1 PUNKTION_HAUTNIVEAU_1 BLOODY_TAP_1 PARAESTH_1 EPID_LOR_1 EPID_DURA_1 PER_PNEU_1 PER_SONO_NADEL_1 PER_SONO_LA_1 NS_IMPULS_1 NS_STROM_1 NEURO_INTOX_1 BOLUS_OPIOID_1 BOLUS_OPIOID_EINHEIT_1 BOLUS_OPIOID_MENGE_1 BOLUS_LOKAL_1_1 BOLUS_LOKAL_KONZ_1_1 BOLUS_LOKAL_MENGE_1_1 BOLUS_LOKAL_2_1 BOLUS_LOKAL_KONZ_2_1 BOLUS_LOKAL_MENGE_2_1 BOLUS_ZUSAETZE_NABI_1 BOLUS_ZUSAETZE_CLONIDIN_1 BOLUS_ZUSAETZE_VASO_1 BOLUS_ZUSAETZE_KETAMIN_1 BOLUS_TESTDOSIS_1 BOLUS_TESTDOSIS_BEM_1 STATION_OPIOID_1 STATION_OPIOID_KONZ_1 STATION_OPIOID_EINHEIT_1 STATION_LOKAL_1 STATION_LOKAL_KONZ_1 STATION_ZUSAETZE_NABI_1 STATION_ZUSAETZE_CLONIDIN_1 STATION_ZUSAETZE_VASO_1 STATION_ZUSAETZE_KETAMIN_1 STATION_VERFAHREN_1 STATION_LAUFRATE_1 STATION_BOLUSGROESSE_1 STATION_LOCKOUT_1 LOKALISATION_2 PUNKTIONSTECHNIK_2 ZUGANG_2 NADEL_1_2 NADELGROESSE_1_2 NADEL_2_2 NADELGROESSE_2_2 KATHETER_2 KATHETERTYP_2 ABBRUCH_ANATOMIE_2 ABBRUCH_COMPLIANCE_2 PRIM_VERSAGEN_ANALG_2 DES_KITTEL_2 DES_TUNNEL_2 DES_FILTER_2 MEHRFACH_HAUT_2 ANNAHT_2 PUNKTION_WK_2 PUNKTION_WK_HOEHE_2 PUNKTION_TIEFE_2 PUNKTION_HAUTNIVEAU_2 BLOODY_TAP_2 PARAESTH_2 EPID_LOR_2 EPID_DURA_2 PER_PNEU_2 PER_SONO_NADEL_2 PER_SONO_LA_2 NS_IMPULS_2 NS_STROM_2 NEURO_INTOX_2 BOLUS_OPIOID_2 BOLUS_OPIOID_EINHEIT_2 BOLUS_OPIOID_MENGE_2 BOLUS_LOKAL_1_2 BOLUS_LOKAL_KONZ_1_2 BOLUS_LOKAL_MENGE_1_2 BOLUS_LOKAL_2_2 BOLUS_LOKAL_KONZ_2_2 BOLUS_LOKAL_MENGE_2_2 BOLUS_ZUSAETZE_NABI_2 BOLUS_ZUSAETZE_CLONIDIN_2 BOLUS_ZUSAETZE_VASO_2 BOLUS_ZUSAETZE_KETAMIN_2 BOLUS_TESTDOSIS_2 BOLUS_TESTDOSIS_BEM_2 STATION_OPIOID_2 STATION_OPIOID_KONZ_2 STATION_OPIOID_EINHEIT_2 STATION_LOKAL_2 STATION_LOKAL_KONZ_2 STATION_ZUSAETZE_NABI_2 STATION_ZUSAETZE_CLONIDIN_2 STATION_ZUSAETZE_VASO_2 STATION_ZUSAETZE_KETAMIN_2 STATION_VERFAHREN_2 STATION_LAUFRATE_2 STATION_BOLUSGROESSE_2 STATION_LOCKOUT_2 STATION_ZUSATZMED STATION_BEM
used by
element fall
annotation
documentation
Punktion - Anlage
source <xs:group name="Punktion_Anlage">
 
<xs:annotation>
   
<xs:documentation>Punktion - Anlage</xs:documentation>
 
</xs:annotation>
 
<xs:sequence>
   
<xs:element ref="ANLAGEDATUM"/>
   
<xs:element ref="ANLAGEUHRZEIT" minOccurs="0"/>
   
<xs:element ref="ANLAGEDAUER" minOccurs="0"/>
   
<xs:element ref="FACHRICHTUNG"/>
   
<xs:element ref="ANTIBIOSE_PROPHYL" minOccurs="0"/>
   
<xs:element ref="ANTIBIOSE_ZEIT" minOccurs="0"/>
   
<xs:element ref="PAT_WACH" minOccurs="0"/>
   
<xs:element ref="SEDIERUNG_1" minOccurs="0"/>
   
<xs:element ref="SEDIERUNG_2" minOccurs="0"/>
   
<xs:element ref="SEDIERUNG_3" minOccurs="0"/>
   
<xs:element ref="ANLAGE_FREITEXT" minOccurs="0"/>
   
<xs:group ref="Lokalisation"/>
 
</xs:sequence>
</xs:group>

group Punktionstechnik_Komplikationen_1
diagram index_p388.png
children PUNKTION_WK_1 PUNKTION_WK_HOEHE_1 PUNKTION_TIEFE_1 PUNKTION_HAUTNIVEAU_1 BLOODY_TAP_1 PARAESTH_1
used by
group Lokalisation_1
annotation
documentation
Punktionstechnik_Komplikationen_1
source <xs:group name="Punktionstechnik_Komplikationen_1">
 
<xs:annotation>
   
<xs:documentation>Punktionstechnik_Komplikationen_1</xs:documentation>
 
</xs:annotation>
 
<xs:sequence>
   
<xs:element ref="PUNKTION_WK_1" minOccurs="0"/>
   
<xs:element ref="PUNKTION_WK_HOEHE_1" minOccurs="0"/>
   
<xs:element ref="PUNKTION_TIEFE_1" minOccurs="0"/>
   
<xs:element ref="PUNKTION_HAUTNIVEAU_1" minOccurs="0"/>
   
<xs:element ref="BLOODY_TAP_1" minOccurs="0"/>
   
<xs:element ref="PARAESTH_1" minOccurs="0"/>
 
</xs:sequence>
</xs:group>

group Punktionstechnik_Komplikationen_2
diagram index_p389.png
children PUNKTION_WK_2 PUNKTION_WK_HOEHE_2 PUNKTION_TIEFE_2 PUNKTION_HAUTNIVEAU_2 BLOODY_TAP_2 PARAESTH_2
used by
group Lokalisation_2
annotation
documentation
Punktionstechnik Komplikationen 2
source <xs:group name="Punktionstechnik_Komplikationen_2">
 
<xs:annotation>
   
<xs:documentation>Punktionstechnik Komplikationen 2</xs:documentation>
 
</xs:annotation>
 
<xs:sequence>
   
<xs:element ref="PUNKTION_WK_2" minOccurs="0"/>
   
<xs:element ref="PUNKTION_WK_HOEHE_2" minOccurs="0"/>
   
<xs:element ref="PUNKTION_TIEFE_2" minOccurs="0"/>
   
<xs:element ref="PUNKTION_HAUTNIVEAU_2" minOccurs="0"/>
   
<xs:element ref="BLOODY_TAP_2" minOccurs="0"/>
   
<xs:element ref="PARAESTH_2" minOccurs="0"/>
 
</xs:sequence>
</xs:group>

group Stammdaten
diagram index_p390.png
children SYSID PATIDMD5 EINGABEZEITPUNKT GESCHLECHT GEBURTSJAHR GROESSE GEWICHT CPS OPIOIDE NSAIDS BS TS NRS_RUHE_PRAE NRS_BELASTUNG_PRAE OP ASA DIABETES PAVK RHEUMA ALKOHOL DROGEN INFEKTION_PRAEOP ANTIBIOSE_PRAEOP SEPSIS NIERENINSUFF KREA KREA_EINHEIT GFR LEBERINSUFF IMMUN_STEROIDE IMMUN_SUPPRESSIVA IMMUN_TX IMMUN_TUMOR IMMUN_ERKRANK ANTIKOAG_KEINE ANTIKOAG_UFH ANTIKOAG_NMHLOW ANTIKOAG_NMHHIGH ANTIKOAG_NMH_ASS ANTIKOAG_ASS ANTIKOAG_CLOPI ANTIKOAG_NSAIDS ANTIKOAG_KUMARIN ANTIKOAG_WEITERE ANTIKOAG_ANDERE ANTIKOAG_FREITEXT
used by
element fall
annotation
documentation
Stammdaten
source <xs:group name="Stammdaten">
 
<xs:annotation>
   
<xs:documentation>Stammdaten</xs:documentation>
 
</xs:annotation>
 
<xs:sequence>
   
<xs:element ref="SYSID" minOccurs="0"/>
   
<xs:element ref="PATIDMD5" minOccurs="0"/>
   
<xs:element ref="EINGABEZEITPUNKT" minOccurs="0"/>
   
<xs:element ref="GESCHLECHT"/>
   
<xs:element ref="GEBURTSJAHR"/>
   
<xs:element ref="GROESSE" minOccurs="0"/>
   
<xs:element ref="GEWICHT"/>
   
<xs:element ref="CPS" minOccurs="0"/>
   
<xs:element ref="OPIOIDE" minOccurs="0"/>
   
<xs:element ref="NSAIDS" minOccurs="0"/>
   
<xs:element ref="BS" minOccurs="0"/>
   
<xs:element ref="TS" minOccurs="0"/>
   
<xs:element ref="NRS_RUHE_PRAE" minOccurs="0"/>
   
<xs:element ref="NRS_BELASTUNG_PRAE" minOccurs="0"/>
   
<xs:group ref="Ko-Morbidität"/>
   
<xs:group ref="Immundefizienz"/>
   
<xs:group ref="Antikoagulation"/>
 
</xs:sequence>
</xs:group>

group STATION
diagram index_p391.png
children STATION_ZUSATZMED STATION_BEM
used by
group Lokalisation
annotation
documentation
STATION
source <xs:group name="STATION">
 
<xs:annotation>
   
<xs:documentation>STATION</xs:documentation>
 
</xs:annotation>
 
<xs:sequence>
   
<xs:element ref="STATION_ZUSATZMED" minOccurs="0"/>
   
<xs:element ref="STATION_BEM" minOccurs="0"/>
 
</xs:sequence>
</xs:group>

group Visite
diagram index_p392.png
children VISITE_ZEITPUNKT PERSONAL DIENST VISITE_DAUER VISITE_ARZT VISITE_PFLEGE VISITE_ITS SCHMERZ_MOBIL SCHMERZ_RESP SCHMERZ_SCHLAF VISITE_MOBILISATION NRS_GESAMT VISITE_PARACETAMOL VISITE_METAMIZOL VISITE_NSAIDS VISITE_OPIOID VISITE_SONSTIGES HARNVERHALT HYPOTENSION SEDIERUNGSGRAD ATEMDEPRESSION UEBELKEIT ERBRECHEN PRURITUS BLASENKATHETER VW_1 VISITE_KATH_ZURUECK_1 VISITE_KATH_ENTF_1 VISITE_KATH_ENTF_ART_1 VISITE_KATH_ABSCHL_1 INFEKT_KATEG_1 NRS_RUHE_1 NRS_BELASTUNG_1 NRS_TOLERIERT_1 NRS_UNBESTIMMT_1 NEURO_SENS_1 NEURO_PATHIE_1 NEURO_MOT_1 NEURO_HAEMAT_1 NEURO_HAEMAT_EPIDURAL_1 NEURO_PDPH_1 NEURO_PDPH_PATCH_1 NEURO_TNS_1 KAT_PART_UNWIRKSAM_1 KAT_VERSAGEN_1 KAT_PROX_DISK_1 KAT_FILTERWECHSEL_1 KAT_OKKLUSION_1 KAT_LECKAGE_ESS_1 KAT_TECHN_PROBLEME_1 VW_2 VISITE_KATH_ZURUECK_2 VISITE_KATH_ENTF_2 VISITE_KATH_ENTF_ART_2 VISITE_KATH_ABSCHL_2 INFEKT_KATEG_2 NRS_RUHE_2 NRS_BELASTUNG_2 NRS_TOLERIERT_2 NRS_UNBESTIMMT_2 NEURO_SENS_2 NEURO_PATHIE_2 NEURO_MOT_2 NEURO_HAEMAT_2 NEURO_HAEMAT_EPIDURAL_2 NEURO_PDPH_2 NEURO_PDPH_PATCH_2 NEURO_TNS_2 KAT_PART_UNWIRKSAM_2 KAT_VERSAGEN_2 KAT_PROX_DISK_2 KAT_FILTERWECHSEL_2 KAT_OKKLUSION_2 KAT_LECKAGE_ESS_2 KAT_TECHN_PROBLEME_2 VISITE_MED_1 VISITE_VERFAHREN_1 VISITE_LAUFRATE_ALT_1 VISITE_LAUFRATE_NEU_1 VISITE_BOLUSGROESSE_ALT_1 VISITE_BOLUSGROESSE_NEU_1 VISITE_LOCKOUT_ALT_1 VISITE_LOCKOUT_NEU_1 VISITE_BOLI_ERHALTEN_1 VISITE_BOLI_ABGEFORDERT_1 VISITE_GESAMT_1 VISITE_SPRITZE_NR_1 VISITE_MED_FREITEXT_1 VISITE_MED_2 VISITE_VERFAHREN_2 VISITE_LAUFRATE_ALT_2 VISITE_LAUFRATE_NEU_2 VISITE_BOLUSGROESSE_ALT_2 VISITE_BOLUSGROESSE_NEU_2 VISITE_LOCKOUT_ALT_2 VISITE_LOCKOUT_NEU_2 VISITE_BOLI_ERHALTEN_2 VISITE_BOLI_ABGEFORDERT_2 VISITE_GESAMT_2 VISITE_SPRITZE_NR_2 VISITE_MED_FREITEXT_2
used by
element visite
annotation
documentation
Visite
source <xs:group name="Visite">
 
<xs:annotation>
   
<xs:documentation>Visite</xs:documentation>
 
</xs:annotation>
 
<xs:sequence>
   
<xs:element ref="VISITE_ZEITPUNKT"/>
   
<xs:element ref="PERSONAL" minOccurs="0"/>
   
<xs:element ref="DIENST" minOccurs="0"/>
   
<xs:element ref="VISITE_DAUER" minOccurs="0"/>
   
<xs:element ref="VISITE_ARZT" minOccurs="0"/>
   
<xs:element ref="VISITE_PFLEGE" minOccurs="0"/>
   
<xs:element ref="VISITE_ITS" minOccurs="0"/>
   
<xs:element ref="SCHMERZ_MOBIL" minOccurs="0"/>
   
<xs:element ref="SCHMERZ_RESP" minOccurs="0"/>
   
<xs:element ref="SCHMERZ_SCHLAF" minOccurs="0"/>
   
<xs:element ref="VISITE_MOBILISATION" minOccurs="0"/>
   
<xs:element ref="NRS_GESAMT" minOccurs="0"/>
   
<xs:element ref="VISITE_PARACETAMOL" minOccurs="0"/>
   
<xs:element ref="VISITE_METAMIZOL" minOccurs="0"/>
   
<xs:element ref="VISITE_NSAIDS" minOccurs="0"/>
   
<xs:element ref="VISITE_OPIOID" minOccurs="0"/>
   
<xs:element ref="VISITE_SONSTIGES" minOccurs="0"/>
   
<xs:element ref="HARNVERHALT" minOccurs="0"/>
   
<xs:element ref="HYPOTENSION" minOccurs="0"/>
   
<xs:element ref="SEDIERUNGSGRAD" minOccurs="0"/>
   
<xs:element ref="ATEMDEPRESSION" minOccurs="0"/>
   
<xs:element ref="UEBELKEIT" minOccurs="0"/>
   
<xs:element ref="ERBRECHEN" minOccurs="0"/>
   
<xs:element ref="PRURITUS" minOccurs="0"/>
   
<xs:element ref="BLASENKATHETER" minOccurs="0"/>
   
<xs:group ref="Visite_Lokalisaton_1"/>
   
<xs:group ref="Visite_Lokalisaton_2" minOccurs="0"/>
   
<xs:group ref="Visite_Medikation_1" minOccurs="0"/>
   
<xs:group ref="Visite_Medikation_2" minOccurs="0"/>
 
</xs:sequence>
</xs:group>

group Visite_Lokalisaton_1
diagram index_p393.png
children VW_1 VISITE_KATH_ZURUECK_1 VISITE_KATH_ENTF_1 VISITE_KATH_ENTF_ART_1 VISITE_KATH_ABSCHL_1 INFEKT_KATEG_1 NRS_RUHE_1 NRS_BELASTUNG_1 NRS_TOLERIERT_1 NRS_UNBESTIMMT_1 NEURO_SENS_1 NEURO_PATHIE_1 NEURO_MOT_1 NEURO_HAEMAT_1 NEURO_HAEMAT_EPIDURAL_1 NEURO_PDPH_1 NEURO_PDPH_PATCH_1 NEURO_TNS_1 KAT_PART_UNWIRKSAM_1 KAT_VERSAGEN_1 KAT_PROX_DISK_1 KAT_FILTERWECHSEL_1 KAT_OKKLUSION_1 KAT_LECKAGE_ESS_1 KAT_TECHN_PROBLEME_1
used by
group Visite
annotation
documentation
Visite Lokalisation 1
source <xs:group name="Visite_Lokalisaton_1">
 
<xs:annotation>
   
<xs:documentation>Visite Lokalisation 1</xs:documentation>
 
</xs:annotation>
 
<xs:sequence>
   
<xs:element ref="VW_1" minOccurs="0"/>
   
<xs:element ref="VISITE_KATH_ZURUECK_1" minOccurs="0"/>
   
<xs:element ref="VISITE_KATH_ENTF_1" minOccurs="0"/>
   
<xs:element ref="VISITE_KATH_ENTF_ART_1" minOccurs="0"/>
   
<xs:element ref="VISITE_KATH_ABSCHL_1" minOccurs="0"/>
   
<xs:element ref="INFEKT_KATEG_1"/>
   
<!--BUGBUG: ursprünglich Pflichtfeld-->
   
<xs:element ref="NRS_RUHE_1" minOccurs="0"/>
   
<xs:element ref="NRS_BELASTUNG_1" minOccurs="0"/>
   
<xs:element ref="NRS_TOLERIERT_1" minOccurs="0"/>
   
<xs:element ref="NRS_UNBESTIMMT_1" minOccurs="0"/>
   
<xs:element ref="NEURO_SENS_1" minOccurs="0"/>
   
<xs:element ref="NEURO_PATHIE_1" minOccurs="0"/>
   
<xs:element ref="NEURO_MOT_1" minOccurs="0"/>
   
<xs:element ref="NEURO_HAEMAT_1" minOccurs="0"/>
   
<xs:element ref="NEURO_HAEMAT_EPIDURAL_1" minOccurs="0"/>
   
<xs:element ref="NEURO_PDPH_1" minOccurs="0"/>
   
<xs:element ref="NEURO_PDPH_PATCH_1" minOccurs="0"/>
   
<xs:element ref="NEURO_TNS_1" minOccurs="0"/>
   
<xs:element ref="KAT_PART_UNWIRKSAM_1" minOccurs="0"/>
   
<xs:element ref="KAT_VERSAGEN_1" minOccurs="0"/>
   
<xs:element ref="KAT_PROX_DISK_1" minOccurs="0"/>
   
<xs:element ref="KAT_FILTERWECHSEL_1" minOccurs="0"/>
   
<xs:element ref="KAT_OKKLUSION_1" minOccurs="0"/>
   
<xs:element ref="KAT_LECKAGE_ESS_1" minOccurs="0"/>
   
<xs:element ref="KAT_TECHN_PROBLEME_1" minOccurs="0"/>
 
</xs:sequence>
</xs:group>

group Visite_Lokalisaton_2
diagram index_p394.png
children VW_2 VISITE_KATH_ZURUECK_2 VISITE_KATH_ENTF_2 VISITE_KATH_ENTF_ART_2 VISITE_KATH_ABSCHL_2 INFEKT_KATEG_2 NRS_RUHE_2 NRS_BELASTUNG_2 NRS_TOLERIERT_2 NRS_UNBESTIMMT_2 NEURO_SENS_2 NEURO_PATHIE_2 NEURO_MOT_2 NEURO_HAEMAT_2 NEURO_HAEMAT_EPIDURAL_2 NEURO_PDPH_2 NEURO_PDPH_PATCH_2 NEURO_TNS_2 KAT_PART_UNWIRKSAM_2 KAT_VERSAGEN_2 KAT_PROX_DISK_2 KAT_FILTERWECHSEL_2 KAT_OKKLUSION_2 KAT_LECKAGE_ESS_2 KAT_TECHN_PROBLEME_2
used by
group Visite
annotation
documentation
Visite Lokalisation 2
source <xs:group name="Visite_Lokalisaton_2">
 
<xs:annotation>
   
<xs:documentation>Visite Lokalisation 2</xs:documentation>
 
</xs:annotation>
 
<xs:sequence>
   
<xs:element ref="VW_2" minOccurs="0"/>
   
<xs:element ref="VISITE_KATH_ZURUECK_2" minOccurs="0"/>
   
<xs:element ref="VISITE_KATH_ENTF_2" minOccurs="0"/>
   
<xs:element ref="VISITE_KATH_ENTF_ART_2" minOccurs="0"/>
   
<xs:element ref="VISITE_KATH_ABSCHL_2" minOccurs="0"/>
   
<xs:element ref="INFEKT_KATEG_2"/>
   
<!--BUGBUG: ursprünglich Pflichtfeld-->
   
<xs:element ref="NRS_RUHE_2" minOccurs="0"/>
   
<xs:element ref="NRS_BELASTUNG_2" minOccurs="0"/>
   
<xs:element ref="NRS_TOLERIERT_2" minOccurs="0"/>
   
<xs:element ref="NRS_UNBESTIMMT_2" minOccurs="0"/>
   
<xs:element ref="NEURO_SENS_2" minOccurs="0"/>
   
<xs:element ref="NEURO_PATHIE_2" minOccurs="0"/>
   
<xs:element ref="NEURO_MOT_2" minOccurs="0"/>
   
<xs:element ref="NEURO_HAEMAT_2" minOccurs="0"/>
   
<xs:element ref="NEURO_HAEMAT_EPIDURAL_2" minOccurs="0"/>
   
<xs:element ref="NEURO_PDPH_2" minOccurs="0"/>
   
<xs:element ref="NEURO_PDPH_PATCH_2" minOccurs="0"/>
   
<xs:element ref="NEURO_TNS_2" minOccurs="0"/>
   
<xs:element ref="KAT_PART_UNWIRKSAM_2" minOccurs="0"/>
   
<xs:element ref="KAT_VERSAGEN_2" minOccurs="0"/>
   
<xs:element ref="KAT_PROX_DISK_2" minOccurs="0"/>
   
<xs:element ref="KAT_FILTERWECHSEL_2" minOccurs="0"/>
   
<xs:element ref="KAT_OKKLUSION_2" minOccurs="0"/>
   
<xs:element ref="KAT_LECKAGE_ESS_2" minOccurs="0"/>
   
<xs:element ref="KAT_TECHN_PROBLEME_2" minOccurs="0"/>
 
</xs:sequence>
</xs:group>

group Visite_Medikation_1
diagram index_p395.png
children VISITE_MED_1 VISITE_VERFAHREN_1 VISITE_LAUFRATE_ALT_1 VISITE_LAUFRATE_NEU_1 VISITE_BOLUSGROESSE_ALT_1 VISITE_BOLUSGROESSE_NEU_1 VISITE_LOCKOUT_ALT_1 VISITE_LOCKOUT_NEU_1 VISITE_BOLI_ERHALTEN_1 VISITE_BOLI_ABGEFORDERT_1 VISITE_GESAMT_1 VISITE_SPRITZE_NR_1 VISITE_MED_FREITEXT_1
used by
group Visite
annotation
documentation
Visite Medikation 1
source <xs:group name="Visite_Medikation_1">
 
<xs:annotation>
   
<xs:documentation>Visite Medikation 1</xs:documentation>
 
</xs:annotation>
 
<xs:sequence>
   
<xs:element ref="VISITE_MED_1" minOccurs="0"/>
   
<xs:element ref="VISITE_VERFAHREN_1" minOccurs="0"/>
   
<xs:element ref="VISITE_LAUFRATE_ALT_1" minOccurs="0"/>
   
<xs:element ref="VISITE_LAUFRATE_NEU_1" minOccurs="0"/>
   
<xs:element ref="VISITE_BOLUSGROESSE_ALT_1" minOccurs="0"/>
   
<xs:element ref="VISITE_BOLUSGROESSE_NEU_1" minOccurs="0"/>
   
<xs:element ref="VISITE_LOCKOUT_ALT_1" minOccurs="0"/>
   
<xs:element ref="VISITE_LOCKOUT_NEU_1" minOccurs="0"/>
   
<xs:element ref="VISITE_BOLI_ERHALTEN_1" minOccurs="0"/>
   
<xs:element ref="VISITE_BOLI_ABGEFORDERT_1" minOccurs="0"/>
   
<xs:element ref="VISITE_GESAMT_1" minOccurs="0"/>
   
<xs:element ref="VISITE_SPRITZE_NR_1" minOccurs="0"/>
   
<xs:element ref="VISITE_MED_FREITEXT_1" minOccurs="0"/>
 
</xs:sequence>
</xs:group>

group Visite_Medikation_2
diagram index_p396.png
children VISITE_MED_2 VISITE_VERFAHREN_2 VISITE_LAUFRATE_ALT_2 VISITE_LAUFRATE_NEU_2 VISITE_BOLUSGROESSE_ALT_2 VISITE_BOLUSGROESSE_NEU_2 VISITE_LOCKOUT_ALT_2 VISITE_LOCKOUT_NEU_2 VISITE_BOLI_ERHALTEN_2 VISITE_BOLI_ABGEFORDERT_2 VISITE_GESAMT_2 VISITE_SPRITZE_NR_2 VISITE_MED_FREITEXT_2
used by
group Visite
annotation
documentation
Visite Medikation 2
source <xs:group name="Visite_Medikation_2">
 
<xs:annotation>
   
<xs:documentation>Visite Medikation 2</xs:documentation>
 
</xs:annotation>
 
<xs:sequence>
   
<xs:element ref="VISITE_MED_2" minOccurs="0"/>
   
<xs:element ref="VISITE_VERFAHREN_2" minOccurs="0"/>
   
<xs:element ref="VISITE_LAUFRATE_ALT_2" minOccurs="0"/>
   
<xs:element ref="VISITE_LAUFRATE_NEU_2" minOccurs="0"/>
   
<xs:element ref="VISITE_BOLUSGROESSE_ALT_2" minOccurs="0"/>
   
<xs:element ref="VISITE_BOLUSGROESSE_NEU_2" minOccurs="0"/>
   
<xs:element ref="VISITE_LOCKOUT_ALT_2" minOccurs="0"/>
   
<xs:element ref="VISITE_LOCKOUT_NEU_2" minOccurs="0"/>
   
<xs:element ref="VISITE_BOLI_ERHALTEN_2" minOccurs="0"/>
   
<xs:element ref="VISITE_BOLI_ABGEFORDERT_2" minOccurs="0"/>
   
<xs:element ref="VISITE_GESAMT_2" minOccurs="0"/>
   
<xs:element ref="VISITE_SPRITZE_NR_2" minOccurs="0"/>
   
<xs:element ref="VISITE_MED_FREITEXT_2" minOccurs="0"/>
 
</xs:sequence>
</xs:group>

group Visiten
diagram index_p397.png
children visiten
used by
element fall
source <xs:group name="Visiten">
 
<xs:sequence>
   
<xs:element ref="visiten" minOccurs="0"/>
 
</xs:sequence>
</xs:group>

simpleType t_ABSCHL_INFEKT
type restriction of xs:string
used by
elements ABSCHL_INFEKT_1_1 ABSCHL_INFEKT_1_2 ABSCHL_INFEKT_2_1 ABSCHL_INFEKT_2_2 ABSCHL_INFEKT_3_1 ABSCHL_INFEKT_3_2
facets
maxLength 6
enumeration keine
enumeration leicht
enumeration mittel
enumeration schwer
annotation
documentation
Typ für Intoxikationen mit LA
source <xs:simpleType name="t_ABSCHL_INFEKT">
 
<xs:annotation>
   
<xs:documentation>Typ für Intoxikationen mit LA</xs:documentation>
 
</xs:annotation>
 
<xs:restriction base="xs:string">
   
<xs:maxLength value="6"/>
   
<xs:enumeration value="keine">
     
<xs:annotation>
       
<xs:documentation>keine</xs:documentation>
     
</xs:annotation>
   
</xs:enumeration>
   
<xs:enumeration value="leicht">
     
<xs:annotation>
       
<xs:documentation>leicht</xs:documentation>
     
</xs:annotation>
   
</xs:enumeration>
   
<xs:enumeration value="mittel">
     
<xs:annotation>
       
<xs:documentation>mittel</xs:documentation>
     
</xs:annotation>
   
</xs:enumeration>
   
<xs:enumeration value="schwer">
     
<xs:annotation>
       
<xs:documentation>schwer</xs:documentation>
     
</xs:annotation>
   
</xs:enumeration>
 
</xs:restriction>
</xs:simpleType>

simpleType t_ABSCHL_NEURO_VERLAENG
type restriction of xs:string
facets
maxLength 5
enumeration Nein
enumeration &lt;72h
enumeration &gt;72h
annotation
documentation
Typ für verlängerte LA-Wirkung
source <xs:simpleType name="t_ABSCHL_NEURO_VERLAENG">
 
<xs:annotation>
   
<xs:documentation>Typ für verlängerte LA-Wirkung</xs:documentation>
 
</xs:annotation>
 
<xs:restriction base="xs:string">
   
<xs:maxLength value="5"/>
   
<xs:enumeration value="Nein">
     
<xs:annotation>
       
<xs:documentation>Nein</xs:documentation>
     
</xs:annotation>
   
</xs:enumeration>
   
<xs:enumeration value="&lt;72h">
     
<xs:annotation>
       
<xs:documentation>&lt;72h</xs:documentation>
     
</xs:annotation>
   
</xs:enumeration>
   
<xs:enumeration value="&gt;72h">
     
<xs:annotation>
       
<xs:documentation>&gt;72h</xs:documentation>
     
</xs:annotation>
   
</xs:enumeration>
 
</xs:restriction>
</xs:simpleType>

simpleType t_ABSCHL_VISITE
type restriction of xs:string
used by
elements ABSCHL_VISITE_1 ABSCHL_VISITE_2
facets
maxLength 20
enumeration 0
enumeration &lt;24h
enumeration &gt;24h
annotation
documentation
Typ für Abschlussvisite
source <xs:simpleType name="t_ABSCHL_VISITE">
 
<xs:annotation>
   
<xs:documentation>Typ für Abschlussvisite</xs:documentation>
 
</xs:annotation>
 
<xs:restriction base="xs:string">
   
<xs:maxLength value="20"/>
   
<xs:enumeration value="0">
     
<xs:annotation>
       
<xs:documentation>bei Beendigung</xs:documentation>
     
</xs:annotation>
   
</xs:enumeration>
   
<xs:enumeration value="&lt;24h">
     
<xs:annotation>
       
<xs:documentation>&lt;24h nach Beendigung</xs:documentation>
     
</xs:annotation>
   
</xs:enumeration>
   
<xs:enumeration value="&gt;24h">
     
<xs:annotation>
       
<xs:documentation>&gt;24h nach Beendigung</xs:documentation>
     
</xs:annotation>
   
</xs:enumeration>
 
</xs:restriction>
</xs:simpleType>

simpleType t_ANLAGE_FREITEXT
type restriction of xs:string
used by
element ANLAGE_FREITEXT
facets
maxLength 200
annotation
documentation
Typ für Bemerkung zur Anlage
source <xs:simpleType name="t_ANLAGE_FREITEXT">
 
<xs:annotation>
   
<xs:documentation>Typ für Bemerkung zur Anlage</xs:documentation>
 
</xs:annotation>
 
<xs:restriction base="xs:string">
   
<xs:maxLength value="200"/>
 
</xs:restriction>
</xs:simpleType>

simpleType t_ANLAGEDAUER
type restriction of xs:string
used by
element ANLAGEDAUER
facets
maxLength 3
enumeration 10
enumeration 20
enumeration 30
enumeration 40
enumeration &gt;40
annotation
documentation
Typ für Anlagedauer
source <xs:simpleType name="t_ANLAGEDAUER">
 
<xs:annotation>
   
<xs:documentation>Typ für Anlagedauer</xs:documentation>
 
</xs:annotation>
 
<xs:restriction base="xs:string">
   
<xs:maxLength value="3"/>
   
<xs:enumeration value="10">
     
<xs:annotation>
       
<xs:documentation>10</xs:documentation>
     
</xs:annotation>
   
</xs:enumeration>
   
<xs:enumeration value="20">
     
<xs:annotation>
       
<xs:documentation>20</xs:documentation>
     
</xs:annotation>
   
</xs:enumeration>
   
<xs:enumeration value="30">
     
<xs:annotation>
       
<xs:documentation>30</xs:documentation>
     
</xs:annotation>
   
</xs:enumeration>
   
<xs:enumeration value="40">
     
<xs:annotation>
       
<xs:documentation>40</xs:documentation>
     
</xs:annotation>
   
</xs:enumeration>
   
<xs:enumeration value="&gt;40">
     
<xs:annotation>
       
<xs:documentation>&gt;40</xs:documentation>
     
</xs:annotation>
   
</xs:enumeration>
 
</xs:restriction>
</xs:simpleType>

simpleType t_ANTIBIOSE
type restriction of xs:string
used by
element ANTIBIOSE_PROPHYL
facets
maxLength 11
enumeration Nein
enumeration single shot
enumeration mehrtägig
annotation
documentation
Typ für Antibiose
source <xs:simpleType name="t_ANTIBIOSE">
 
<xs:annotation>
   
<xs:documentation>Typ für Antibiose</xs:documentation>
 
</xs:annotation>
 
<xs:restriction base="xs:string">
   
<xs:maxLength value="11"/>
   
<xs:enumeration value="Nein">
     
<xs:annotation>
       
<xs:documentation>Nein</xs:documentation>
     
</xs:annotation>
   
</xs:enumeration>
   
<xs:enumeration value="single shot">
     
<xs:annotation>
       
<xs:documentation>single shot</xs:documentation>
     
</xs:annotation>
   
</xs:enumeration>
   
<xs:enumeration value="mehrtägig">
     
<xs:annotation>
       
<xs:documentation>mehrtägig</xs:documentation>
     
</xs:annotation>
   
</xs:enumeration>
 
</xs:restriction>
</xs:simpleType>

simpleType t_ANTIBIOSE_ZEIT
type restriction of xs:string
used by
element ANTIBIOSE_ZEIT
facets
maxLength 22
enumeration vor Anlage Regionale
enumeration nach Anlage Regionale
annotation
documentation
Typ für Antibiose Zeit
source <xs:simpleType name="t_ANTIBIOSE_ZEIT">
 
<xs:annotation>
   
<xs:documentation>Typ für Antibiose Zeit</xs:documentation>
 
</xs:annotation>
 
<xs:restriction base="xs:string">
   
<xs:maxLength value="22"/>
   
<xs:enumeration value="vor Anlage Regionale">
     
<xs:annotation>
       
<xs:documentation>vor Anlage Regionale</xs:documentation>
     
</xs:annotation>
   
</xs:enumeration>
   
<xs:enumeration value="nach Anlage Regionale">
     
<xs:annotation>
       
<xs:documentation>nach Anlage Regionale</xs:documentation>
     
</xs:annotation>
   
</xs:enumeration>
 
</xs:restriction>
</xs:simpleType>

simpleType t_ANTIKOAG_ASS
type restriction of xs:string
used by
elements ABSCHL_ANTIKOAG_ASS_1 ABSCHL_ANTIKOAG_ASS_2 ANTIKOAG_ASS
facets
maxLength 4
enumeration Nein
enumeration &lt;=2d
enumeration &gt;2d
annotation
documentation
Typ für Antikoagulation ASS
source <xs:simpleType name="t_ANTIKOAG_ASS">
 
<xs:annotation>
   
<xs:documentation>Typ für Antikoagulation ASS</xs:documentation>
 
</xs:annotation>
 
<xs:restriction base="xs:string">
   
<xs:maxLength value="4"/>
   
<xs:enumeration value="Nein">
     
<xs:annotation>
       
<xs:documentation>Nein</xs:documentation>
     
</xs:annotation>
   
</xs:enumeration>
   
<xs:enumeration value="&lt;=2d">
     
<xs:annotation>
       
<xs:documentation>&lt;=2d</xs:documentation>
     
</xs:annotation>
   
</xs:enumeration>
   
<xs:enumeration value="&gt;2d">
     
<xs:annotation>
       
<xs:documentation>&gt;2d</xs:documentation>
     
</xs:annotation>
   
</xs:enumeration>
 
</xs:restriction>
</xs:simpleType>

simpleType t_ANTIKOAG_CLOPI
type restriction of xs:string
used by
elements ABSCHL_ANTIKOAG_CLOPI_1 ABSCHL_ANTIKOAG_CLOPI_2 ANTIKOAG_CLOPI
facets
maxLength 4
enumeration Nein
enumeration &lt;7d
enumeration &gt;=7d
annotation
documentation
Typ für Antikoagulation Clopidogrel
source <xs:simpleType name="t_ANTIKOAG_CLOPI">
 
<xs:annotation>
   
<xs:documentation>Typ für Antikoagulation Clopidogrel</xs:documentation>
 
</xs:annotation>
 
<xs:restriction base="xs:string">
   
<xs:maxLength value="4"/>
   
<xs:enumeration value="Nein">
     
<xs:annotation>
       
<xs:documentation>Nein</xs:documentation>
     
</xs:annotation>
   
</xs:enumeration>
   
<xs:enumeration value="&lt;7d">
     
<xs:annotation>
       
<xs:documentation>&lt;7d</xs:documentation>
     
</xs:annotation>
   
</xs:enumeration>
   
<xs:enumeration value="&gt;=7d">
     
<xs:annotation>
       
<xs:documentation>&gt;=7d</xs:documentation>
     
</xs:annotation>
   
</xs:enumeration>
 
</xs:restriction>
</xs:simpleType>

simpleType t_ANTIKOAG_FREITEXT
type restriction of xs:string
used by
elements ABSCHL_ANTIKOAG_FREITEXT_1 ABSCHL_ANTIKOAG_FREITEXT_2 ANTIKOAG_FREITEXT
facets
maxLength 200
annotation
documentation
Typ für Bemerkung Antikoagulation
source <xs:simpleType name="t_ANTIKOAG_FREITEXT">
 
<xs:annotation>
   
<xs:documentation>Typ für Bemerkung Antikoagulation</xs:documentation>
 
</xs:annotation>
 
<xs:restriction base="xs:string">
   
<xs:maxLength value="200"/>
 
</xs:restriction>
</xs:simpleType>

simpleType t_ANTIKOAG_KUMARIN
type restriction of xs:string
used by
elements ABSCHL_ANTIKOAG_KUMARIN_1 ABSCHL_ANTIKOAG_KUMARIN_2 ANTIKOAG_KUMARIN
facets
maxLength 8
enumeration Nein
enumeration INR&lt;1,4
enumeration INR&gt;=1,4
annotation
documentation
Typ für Antikoagulation Kumarine
source <xs:simpleType name="t_ANTIKOAG_KUMARIN">
 
<xs:annotation>
   
<xs:documentation>Typ für Antikoagulation Kumarine</xs:documentation>
 
</xs:annotation>
 
<xs:restriction base="xs:string">
   
<xs:maxLength value="8"/>
   
<xs:enumeration value="Nein">
     
<xs:annotation>
       
<xs:documentation>Nein</xs:documentation>
     
</xs:annotation>
   
</xs:enumeration>
   
<xs:enumeration value="INR&lt;1,4">
     
<xs:annotation>
       
<xs:documentation>INR&lt;1,4</xs:documentation>
     
</xs:annotation>
   
</xs:enumeration>
   
<xs:enumeration value="INR&gt;=1,4">
     
<xs:annotation>
       
<xs:documentation>INR&gt;=1,4</xs:documentation>
     
</xs:annotation>
   
</xs:enumeration>
 
</xs:restriction>
</xs:simpleType>

simpleType t_ANTIKOAG_NMH_ASS
type restriction of xs:string
used by
elements ABSCHL_ANTIKOAG_NMH_ASS_1 ABSCHL_ANTIKOAG_NMH_ASS_2 ANTIKOAG_NMH_ASS
facets
maxLength 8
enumeration Nein
enumeration &lt;36-42h
enumeration &gt;=36-42h
annotation
documentation
Typ für Antikoagulation NMH bei Ass-Einnahme
source <xs:simpleType name="t_ANTIKOAG_NMH_ASS">
 
<xs:annotation>
   
<xs:documentation>Typ für Antikoagulation NMH bei Ass-Einnahme</xs:documentation>
 
</xs:annotation>
 
<xs:restriction base="xs:string">
   
<xs:maxLength value="8"/>
   
<xs:enumeration value="Nein">
     
<xs:annotation>
       
<xs:documentation>Nein</xs:documentation>
     
</xs:annotation>
   
</xs:enumeration>
   
<xs:enumeration value="&lt;36-42h">
     
<xs:annotation>
       
<xs:documentation>&lt;36-42h</xs:documentation>
     
</xs:annotation>
   
</xs:enumeration>
   
<xs:enumeration value="&gt;=36-42h">
     
<xs:annotation>
       
<xs:documentation>&gt;=36-42h</xs:documentation>
     
</xs:annotation>
   
</xs:enumeration>
 
</xs:restriction>
</xs:simpleType>

simpleType t_ANTIKOAG_NMHHIGH
type restriction of xs:string
used by
elements ABSCHL_ANTIKOAG_NMHHIGH_1 ABSCHL_ANTIKOAG_NMHHIGH_2 ANTIKOAG_NMHHIGH
facets
maxLength 5
enumeration Nein
enumeration &lt;24h
enumeration &gt;=24h
annotation
documentation
Typ für Antikoagulation NMH high-dose
source <xs:simpleType name="t_ANTIKOAG_NMHHIGH">
 
<xs:annotation>
   
<xs:documentation>Typ für Antikoagulation NMH high-dose</xs:documentation>
 
</xs:annotation>
 
<xs:restriction base="xs:string">
   
<xs:maxLength value="5"/>
   
<xs:enumeration value="Nein">
     
<xs:annotation>
       
<xs:documentation>Nein</xs:documentation>
     
</xs:annotation>
   
</xs:enumeration>
   
<xs:enumeration value="&lt;24h">
     
<xs:annotation>
       
<xs:documentation>&lt;24h</xs:documentation>
     
</xs:annotation>
   
</xs:enumeration>
   
<xs:enumeration value="&gt;=24h">
     
<xs:annotation>
       
<xs:documentation>&gt;=24h</xs:documentation>
     
</xs:annotation>
   
</xs:enumeration>
 
</xs:restriction>
</xs:simpleType>

simpleType t_ANTIKOAG_NMHLOW
type restriction of xs:string
used by
elements ABSCHL_ANTIKOAG_NMHLOW_1 ABSCHL_ANTIKOAG_NMHLOW_2 ANTIKOAG_NMHLOW
facets
maxLength 5
enumeration Nein
enumeration &lt;12h
enumeration &gt;=12h
annotation
documentation
Typ für Antikoagulation NMH low-dose
source <xs:simpleType name="t_ANTIKOAG_NMHLOW">
 
<xs:annotation>
   
<xs:documentation>Typ für Antikoagulation NMH low-dose</xs:documentation>
 
</xs:annotation>
 
<xs:restriction base="xs:string">
   
<xs:maxLength value="5"/>
   
<xs:enumeration value="Nein">
     
<xs:annotation>
       
<xs:documentation>Nein</xs:documentation>
     
</xs:annotation>
   
</xs:enumeration>
   
<xs:enumeration value="&lt;12h">
     
<xs:annotation>
       
<xs:documentation>&lt;12h</xs:documentation>
     
</xs:annotation>
   
</xs:enumeration>
   
<xs:enumeration value="&gt;=12h">
     
<xs:annotation>
       
<xs:documentation>&gt;=12h</xs:documentation>
     
</xs:annotation>
   
</xs:enumeration>
 
</xs:restriction>
</xs:simpleType>

simpleType t_ANTIKOAG_NSAIDS
type restriction of xs:string
used by
elements ABSCHL_ANTIKOAG_NSAIDS_1 ABSCHL_ANTIKOAG_NSAIDS_2 ANTIKOAG_NSAIDS
facets
maxLength 5
enumeration Nein
enumeration &lt;24h
enumeration &gt;=24h
annotation
documentation
Typ für Antikoagulation NSAIDs
source <xs:simpleType name="t_ANTIKOAG_NSAIDS">
 
<xs:annotation>
   
<xs:documentation>Typ für Antikoagulation NSAIDs</xs:documentation>
 
</xs:annotation>
 
<xs:restriction base="xs:string">
   
<xs:maxLength value="5"/>
   
<xs:enumeration value="Nein">
     
<xs:annotation>
       
<xs:documentation>Nein</xs:documentation>
     
</xs:annotation>
   
</xs:enumeration>
   
<xs:enumeration value="&lt;24h">
     
<xs:annotation>
       
<xs:documentation>&lt;24</xs:documentation>
     
</xs:annotation>
   
</xs:enumeration>
   
<xs:enumeration value="&gt;=24h">
     
<xs:annotation>
       
<xs:documentation>&gt;=24h</xs:documentation>
     
</xs:annotation>
   
</xs:enumeration>
 
</xs:restriction>
</xs:simpleType>

simpleType t_ANTIKOAG_UFH
type restriction of xs:string
used by
elements ABSCHL_ANTIKOAG_UFH_1 ABSCHL_ANTIKOAG_UFH_2 ANTIKOAG_UFH
facets
maxLength 6
enumeration Nein
enumeration &lt;4-6h
enumeration &gt;=4-6h
annotation
documentation
Typ für Antikoagulation UFH
source <xs:simpleType name="t_ANTIKOAG_UFH">
 
<xs:annotation>
   
<xs:documentation>Typ für Antikoagulation UFH</xs:documentation>
 
</xs:annotation>
 
<xs:restriction base="xs:string">
   
<xs:maxLength value="6"/>
   
<xs:enumeration value="Nein">
     
<xs:annotation>
       
<xs:documentation>Nein</xs:documentation>
     
</xs:annotation>
   
</xs:enumeration>
   
<xs:enumeration value="&lt;4-6h">
     
<xs:annotation>
       
<xs:documentation>&lt;4-6h</xs:documentation>
     
</xs:annotation>
   
</xs:enumeration>
   
<xs:enumeration value="&gt;=4-6h">
     
<xs:annotation>
       
<xs:documentation>&gt;=4-6h</xs:documentation>
     
</xs:annotation>
   
</xs:enumeration>
 
</xs:restriction>
</xs:simpleType>

simpleType t_ASA
type restriction of xs:string
used by
element ASA
facets
maxLength 1
enumeration 1
enumeration 2
enumeration 3
enumeration 4
annotation
documentation
Typ für ASA
source <xs:simpleType name="t_ASA">
 
<xs:annotation>
   
<xs:documentation>Typ für ASA</xs:documentation>
 
</xs:annotation>
 
<xs:restriction base="xs:string">
   
<xs:maxLength value="1"/>
   
<xs:enumeration value="1">
     
<xs:annotation>
       
<xs:documentation>1</xs:documentation>
     
</xs:annotation>
   
</xs:enumeration>
   
<xs:enumeration value="2">
     
<xs:annotation>
       
<xs:documentation>2</xs:documentation>
     
</xs:annotation>
   
</xs:enumeration>
   
<xs:enumeration value="3">
     
<xs:annotation>
       
<xs:documentation>3</xs:documentation>
     
</xs:annotation>
   
</xs:enumeration>
   
<xs:enumeration value="4">
     
<xs:annotation>
       
<xs:documentation>4</xs:documentation>
     
</xs:annotation>
   
</xs:enumeration>
 
</xs:restriction>
</xs:simpleType>

simpleType t_BEM_PCA
type restriction of xs:string
used by
element PCA_BEMERKUNGEN
facets
maxLength 200
annotation
documentation
Typ für Bemerkung i.v. PCA
source <xs:simpleType name="t_BEM_PCA">
 
<xs:annotation>
   
<xs:documentation>Typ für Bemerkung i.v. PCA</xs:documentation>
 
</xs:annotation>
 
<xs:restriction base="xs:string">
   
<xs:maxLength value="200"/>
 
</xs:restriction>
</xs:simpleType>

simpleType t_BOLUS_LOKAL
type restriction of xs:string
used by
elements BOLUS_LOKAL_1_1 BOLUS_LOKAL_1_2 BOLUS_LOKAL_2_1 BOLUS_LOKAL_2_2
facets
maxLength 10
enumeration Ropivacain
enumeration Bupivacain
enumeration Prilocain
enumeration Lidocain
enumeration Mepivacain
annotation
documentation
Typ für Bolus Lokalanästhetikum
source <xs:simpleType name="t_BOLUS_LOKAL">
 
<xs:annotation>
   
<xs:documentation>Typ für Bolus Lokalanästhetikum</xs:documentation>
 
</xs:annotation>
 
<xs:restriction base="xs:string">
   
<xs:maxLength value="10"/>
   
<xs:enumeration value="Ropivacain">
     
<xs:annotation>
       
<xs:documentation>Ropivacain</xs:documentation>
     
</xs:annotation>
   
</xs:enumeration>
   
<xs:enumeration value="Bupivacain">
     
<xs:annotation>
       
<xs:documentation>Bupivacain</xs:documentation>
     
</xs:annotation>
   
</xs:enumeration>
   
<xs:enumeration value="Prilocain">
     
<xs:annotation>
       
<xs:documentation>Prilocain</xs:documentation>
     
</xs:annotation>
   
</xs:enumeration>
   
<xs:enumeration value="Lidocain">
     
<xs:annotation>
       
<xs:documentation>Lidocain</xs:documentation>
     
</xs:annotation>
   
</xs:enumeration>
   
<xs:enumeration value="Mepivacain">
     
<xs:annotation>
       
<xs:documentation>Mepivacain</xs:documentation>
     
</xs:annotation>
   
</xs:enumeration>
 
</xs:restriction>
</xs:simpleType>

simpleType t_BOLUS_LOKAL_KONZ
type restriction of xs:decimal
used by
elements BOLUS_LOKAL_KONZ_1_1 BOLUS_LOKAL_KONZ_1_2 BOLUS_LOKAL_KONZ_2_1 BOLUS_LOKAL_KONZ_2_2
facets
minInclusive 0.000
maxInclusive 9.999
totalDigits 4
fractionDigits 3
annotation
documentation
Typ für Lokalanästhetikum Konzentration
source <xs:simpleType name="t_BOLUS_LOKAL_KONZ">
 
<xs:annotation>
   
<xs:documentation>Typ für Lokalanästhetikum Konzentration</xs:documentation>
 
</xs:annotation>
 
<xs:restriction base="xs:decimal">
   
<xs:totalDigits value="4"/>
   
<xs:fractionDigits value="3"/>
   
<xs:minInclusive value="0.000"/>
   
<xs:maxInclusive value="9.999"/>
 
</xs:restriction>
</xs:simpleType>

simpleType t_BOLUS_LOKAL_MENGE
type restriction of xs:decimal
used by
elements BOLUS_LOKAL_MENGE_1_1 BOLUS_LOKAL_MENGE_1_2 BOLUS_LOKAL_MENGE_2_1 BOLUS_LOKAL_MENGE_2_2
facets
minInclusive 0.0
maxInclusive 99.9
totalDigits 3
fractionDigits 1
annotation
documentation
Typ für Lokalanästhetikum Menge
source <xs:simpleType name="t_BOLUS_LOKAL_MENGE">
 
<xs:annotation>
   
<xs:documentation>Typ für Lokalanästhetikum Menge</xs:documentation>
 
</xs:annotation>
 
<xs:restriction base="xs:decimal">
   
<xs:totalDigits value="3"/>
   
<xs:fractionDigits value="1"/>
   
<xs:minInclusive value="0.0"/>
   
<xs:maxInclusive value="99.9"/>
 
</xs:restriction>
</xs:simpleType>

simpleType t_BOLUS_TESTDOSIS
type restriction of xs:string
used by
elements BOLUS_TESTDOSIS_1 BOLUS_TESTDOSIS_2
facets
maxLength 14
enumeration Klinikstandard
enumeration Andere
annotation
documentation
Typ für Bolus Testdosis
source <xs:simpleType name="t_BOLUS_TESTDOSIS">
 
<xs:annotation>
   
<xs:documentation>Typ für Bolus Testdosis</xs:documentation>
 
</xs:annotation>
 
<xs:restriction base="xs:string">
   
<xs:maxLength value="14"/>
   
<xs:enumeration value="Klinikstandard">
     
<xs:annotation>
       
<xs:documentation>Klinikstandard</xs:documentation>
     
</xs:annotation>
   
</xs:enumeration>
   
<xs:enumeration value="Andere">
     
<xs:annotation>
       
<xs:documentation>Andere</xs:documentation>
     
</xs:annotation>
   
</xs:enumeration>
 
</xs:restriction>
</xs:simpleType>

simpleType t_BOLUS_TESTDOSIS_BEM
type restriction of xs:string
used by
elements BOLUS_TESTDOSIS_BEM_1 BOLUS_TESTDOSIS_BEM_2
facets
maxLength 200
annotation
documentation
Typ für Bemerkung Testdosis
source <xs:simpleType name="t_BOLUS_TESTDOSIS_BEM">
 
<xs:annotation>
   
<xs:documentation>Typ für Bemerkung Testdosis</xs:documentation>
 
</xs:annotation>
 
<xs:restriction base="xs:string">
   
<xs:maxLength value="200"/>
 
</xs:restriction>
</xs:simpleType>

simpleType t_DATUM
type xs:date
used by
elements ANLAGEDATUM ENTFERNUNGSDATUM_1 ENTFERNUNGSDATUM_2
annotation
documentation
Typ für Datumsangaben ohne Uhrzeit
source <xs:simpleType name="t_DATUM">
 
<xs:annotation>
   
<xs:documentation>Typ für Datumsangaben ohne Uhrzeit</xs:documentation>
 
</xs:annotation>
 
<xs:restriction base="xs:date"/>
</xs:simpleType>

simpleType t_DES_TUNNELUNGSLAENGE
type restriction of xs:positiveInteger
facets
maxInclusive 20
totalDigits 2
annotation
documentation
Typ für Tunnelungslänge
source <xs:simpleType name="t_DES_TUNNELUNGSLAENGE">
 
<xs:annotation>
   
<xs:documentation>Typ für Tunnelungslänge</xs:documentation>
 
</xs:annotation>
 
<xs:restriction base="xs:positiveInteger">
   
<xs:maxInclusive value="20"/>
   
<xs:totalDigits value="2"/>
 
</xs:restriction>
</xs:simpleType>

simpleType t_DES_ZEIT
type restriction of xs:positiveInteger
facets
maxInclusive 20
totalDigits 2
annotation
documentation
Typ für geschätzte nasse Einwirkzeit
source <xs:simpleType name="t_DES_ZEIT">
 
<xs:annotation>
   
<xs:documentation>Typ für geschätzte nasse Einwirkzeit</xs:documentation>
 
</xs:annotation>
 
<xs:restriction base="xs:positiveInteger">
   
<xs:maxInclusive value="20"/>
   
<xs:totalDigits value="2"/>
 
</xs:restriction>
</xs:simpleType>

simpleType t_DIABETES
type restriction of xs:string
used by
element DIABETES
facets
maxLength 5
enumeration Nein
enumeration NIDDM
enumeration IDDM
annotation
documentation
Typ für Diabetes
source <xs:simpleType name="t_DIABETES">
 
<xs:annotation>
   
<xs:documentation>Typ für Diabetes</xs:documentation>
 
</xs:annotation>
 
<xs:restriction base="xs:string">
   
<xs:maxLength value="5"/>
   
<xs:enumeration value="Nein">
     
<xs:annotation>
       
<xs:documentation>Nein</xs:documentation>
     
</xs:annotation>
   
</xs:enumeration>
   
<xs:enumeration value="NIDDM">
     
<xs:annotation>
       
<xs:documentation>NIDDM</xs:documentation>
     
</xs:annotation>
   
</xs:enumeration>
   
<xs:enumeration value="IDDM">
     
<xs:annotation>
       
<xs:documentation>IDDM</xs:documentation>
     
</xs:annotation>
   
</xs:enumeration>
 
</xs:restriction>
</xs:simpleType>

simpleType t_DIENSTART
type restriction of xs:string
used by
element DIENST
facets
maxLength 2
enumeration TD
enumeration SD
enumeration ND
enumeration BD
annotation
documentation
Typ für Dienstart
source <xs:simpleType name="t_DIENSTART">
 
<xs:annotation>
   
<xs:documentation>Typ für Dienstart</xs:documentation>
 
</xs:annotation>
 
<xs:restriction base="xs:string">
   
<xs:maxLength value="2"/>
   
<xs:enumeration value="TD">
     
<xs:annotation>
       
<xs:documentation>TD</xs:documentation>
     
</xs:annotation>
   
</xs:enumeration>
   
<xs:enumeration value="SD">
     
<xs:annotation>
       
<xs:documentation>SD</xs:documentation>
     
</xs:annotation>
   
</xs:enumeration>
   
<xs:enumeration value="ND">
     
<xs:annotation>
       
<xs:documentation>ND</xs:documentation>
     
</xs:annotation>
   
</xs:enumeration>
   
<xs:enumeration value="BD">
     
<xs:annotation>
       
<xs:documentation>BD</xs:documentation>
     
</xs:annotation>
   
</xs:enumeration>
 
</xs:restriction>
</xs:simpleType>

simpleType t_EPID_LOR
type restriction of xs:string
used by
elements EPID_LOR_1 EPID_LOR_2
facets
maxLength 7
enumeration NaCl
enumeration Luft
enumeration Tropfen
annotation
documentation
Typ für LOR
source <xs:simpleType name="t_EPID_LOR">
 
<xs:annotation>
   
<xs:documentation>Typ für LOR</xs:documentation>
 
</xs:annotation>
 
<xs:restriction base="xs:string">
   
<xs:maxLength value="7"/>
   
<xs:enumeration value="NaCl">
     
<xs:annotation>
       
<xs:documentation>NaCl</xs:documentation>
     
</xs:annotation>
   
</xs:enumeration>
   
<xs:enumeration value="Luft">
     
<xs:annotation>
       
<xs:documentation>Luft</xs:documentation>
     
</xs:annotation>
   
</xs:enumeration>
   
<xs:enumeration value="Tropfen">
     
<xs:annotation>
       
<xs:documentation>hängender Tropfen</xs:documentation>
     
</xs:annotation>
   
</xs:enumeration>
 
</xs:restriction>
</xs:simpleType>

simpleType t_FACHRICHTUNG
type restriction of xs:string
used by
element FACHRICHTUNG
facets
maxLength 14
enumeration ACH
enumeration VASC
enumeration UCH-ORTHO
enumeration Trauma-Notfall
enumeration KICH
enumeration URO
enumeration GYN
enumeration GEB
enumeration HNO
enumeration NEUCH
enumeration NEURO
enumeration KARDIOCH
enumeration INNERE
enumeration Andere
annotation
documentation
Typ medizinische Fachrichtung
source <xs:simpleType name="t_FACHRICHTUNG">
 
<xs:annotation>
   
<xs:documentation>Typ medizinische Fachrichtung</xs:documentation>
 
</xs:annotation>
 
<xs:restriction base="xs:string">
   
<xs:maxLength value="14"/>
   
<xs:enumeration value="ACH">
     
<xs:annotation>
       
<xs:documentation>ACH</xs:documentation>
     
</xs:annotation>
   
</xs:enumeration>
   
<xs:enumeration value="VASC">
     
<xs:annotation>
       
<xs:documentation>VASC</xs:documentation>
     
</xs:annotation>
   
</xs:enumeration>
   
<xs:enumeration value="UCH-ORTHO">
     
<xs:annotation>
       
<xs:documentation>UCH-ORTHO</xs:documentation>
     
</xs:annotation>
   
</xs:enumeration>
   
<xs:enumeration value="Trauma-Notfall">
     
<xs:annotation>
       
<xs:documentation>Trauma-Notfall</xs:documentation>
     
</xs:annotation>
   
</xs:enumeration>
   
<xs:enumeration value="KICH">
     
<xs:annotation>
       
<xs:documentation>KICH</xs:documentation>
     
</xs:annotation>
   
</xs:enumeration>
   
<xs:enumeration value="URO">
     
<xs:annotation>
       
<xs:documentation>URO</xs:documentation>
     
</xs:annotation>
   
</xs:enumeration>
   
<xs:enumeration value="GYN">
     
<xs:annotation>
       
<xs:documentation>GYN</xs:documentation>
     
</xs:annotation>
   
</xs:enumeration>
   
<xs:enumeration value="GEB">
     
<xs:annotation>
       
<xs:documentation>GEB</xs:documentation>
     
</xs:annotation>
   
</xs:enumeration>
   
<xs:enumeration value="HNO">
     
<xs:annotation>
       
<xs:documentation>HNO</xs:documentation>
     
</xs:annotation>
   
</xs:enumeration>
   
<xs:enumeration value="NEUCH">
     
<xs:annotation>
       
<xs:documentation>NEUCH</xs:documentation>
     
</xs:annotation>
   
</xs:enumeration>
   
<xs:enumeration value="NEURO">
     
<xs:annotation>
       
<xs:documentation>NEURO</xs:documentation>
     
</xs:annotation>
   
</xs:enumeration>
   
<xs:enumeration value="KARDIOCH">
     
<xs:annotation>
       
<xs:documentation>KARDIOCH</xs:documentation>
     
</xs:annotation>
   
</xs:enumeration>
   
<xs:enumeration value="INNERE">
     
<xs:annotation>
       
<xs:documentation>INNERE</xs:documentation>
     
</xs:annotation>
   
</xs:enumeration>
   
<xs:enumeration value="Andere">
     
<xs:annotation>
       
<xs:documentation>Andere</xs:documentation>
     
</xs:annotation>
   
</xs:enumeration>
 
</xs:restriction>
</xs:simpleType>

simpleType t_GEBURTSJAHR
type restriction of xs:positiveInteger
used by
element GEBURTSJAHR
facets
minInclusive 1900
maxInclusive 2099
totalDigits 4
annotation
documentation
Typ für Geburtsjahr Patient
source <xs:simpleType name="t_GEBURTSJAHR">
 
<xs:annotation>
   
<xs:documentation>Typ für Geburtsjahr Patient</xs:documentation>
 
</xs:annotation>
 
<xs:restriction base="xs:positiveInteger">
   
<xs:minInclusive value="1900"/>
   
<xs:maxInclusive value="2099"/>
   
<xs:totalDigits value="4"/>
 
</xs:restriction>
</xs:simpleType>

simpleType t_GESCHLECHT
type restriction of xs:string
used by
element GESCHLECHT
facets
length 1
enumeration M
enumeration W
annotation
documentation
Typ Geschlecht des Patienten
source <xs:simpleType name="t_GESCHLECHT">
 
<xs:annotation>
   
<xs:documentation>Typ Geschlecht des Patienten</xs:documentation>
 
</xs:annotation>
 
<xs:restriction base="xs:string">
   
<xs:length value="1"/>
   
<xs:enumeration value="M">
     
<xs:annotation>
       
<xs:documentation>männlich</xs:documentation>
     
</xs:annotation>
   
</xs:enumeration>
   
<xs:enumeration value="W">
     
<xs:annotation>
       
<xs:documentation>weiblich</xs:documentation>
     
</xs:annotation>
   
</xs:enumeration>
 
</xs:restriction>
</xs:simpleType>

simpleType t_GEWICHT
type restriction of xs:positiveInteger
used by
element GEWICHT
facets
maxInclusive 249
totalDigits 3
annotation
documentation
Typ für Gewich Patient
source <xs:simpleType name="t_GEWICHT">
 
<xs:annotation>
   
<xs:documentation>Typ für Gewich Patient</xs:documentation>
 
</xs:annotation>
 
<xs:restriction base="xs:positiveInteger">
   
<xs:maxInclusive value="249"/>
   
<xs:totalDigits value="3"/>
 
</xs:restriction>
</xs:simpleType>

simpleType t_GFR
type restriction of xs:decimal
used by
element GFR
facets
totalDigits 5
fractionDigits 1
annotation
documentation
Typ für GFR
source <xs:simpleType name="t_GFR">
 
<xs:annotation>
   
<xs:documentation>Typ für GFR</xs:documentation>
 
</xs:annotation>
 
<xs:restriction base="xs:decimal">
   
<xs:totalDigits value="5"/>
   
<xs:fractionDigits value="1"/>
 
</xs:restriction>
</xs:simpleType>

simpleType t_GROESSE
type restriction of xs:positiveInteger
used by
element GROESSE
facets
maxInclusive 249
totalDigits 3
annotation
documentation
Typ für Körpergröße Patient
source <xs:simpleType name="t_GROESSE">
 
<xs:annotation>
   
<xs:documentation>Typ für Körpergröße Patient</xs:documentation>
 
</xs:annotation>
 
<xs:restriction base="xs:positiveInteger">
   
<xs:maxInclusive value="249"/>
   
<xs:totalDigits value="3"/>
 
</xs:restriction>
</xs:simpleType>

simpleType t_INFEKT_KATEG
type restriction of xs:string
used by
elements INFEKT_KATEG_1 INFEKT_KATEG_2
facets
maxLength 6
enumeration keine
enumeration leicht
enumeration mittel
enumeration schwer
annotation
documentation
Typ für Infektionskategorie
source <xs:simpleType name="t_INFEKT_KATEG">
 
<xs:annotation>
   
<xs:documentation>Typ für Infektionskategorie</xs:documentation>
 
</xs:annotation>
 
<xs:restriction base="xs:string">
   
<xs:maxLength value="6"/>
   
<xs:enumeration value="keine">
     
<xs:annotation>
       
<xs:documentation>keine</xs:documentation>
     
</xs:annotation>
   
</xs:enumeration>
   
<xs:enumeration value="leicht">
     
<xs:annotation>
       
<xs:documentation>leicht</xs:documentation>
     
</xs:annotation>
   
</xs:enumeration>
   
<xs:enumeration value="mittel">
     
<xs:annotation>
       
<xs:documentation>mittel</xs:documentation>
     
</xs:annotation>
   
</xs:enumeration>
   
<xs:enumeration value="schwer">
     
<xs:annotation>
       
<xs:documentation>schwer</xs:documentation>
     
</xs:annotation>
   
</xs:enumeration>
 
</xs:restriction>
</xs:simpleType>

simpleType t_JA
type restriction of xs:string
used by
elements ABBRUCH_ANATOMIE_1 ABBRUCH_ANATOMIE_2 ABBRUCH_COMPLIANCE_1 ABBRUCH_COMPLIANCE_2 ABSCHL_ANTIKOAG_KEINE_1 ABSCHL_ANTIKOAG_KEINE_2 ALKOHOL ANTIKOAG_KEINE ATEMDEPRESSION BLASENKATHETER BLOODY_TAP_1 BLOODY_TAP_2 BOLUS_ZUSAETZE_CLONIDIN_1 BOLUS_ZUSAETZE_CLONIDIN_2 BOLUS_ZUSAETZE_KETAMIN_1 BOLUS_ZUSAETZE_KETAMIN_2 BOLUS_ZUSAETZE_NABI_1 BOLUS_ZUSAETZE_NABI_2 BOLUS_ZUSAETZE_VASO_1 BOLUS_ZUSAETZE_VASO_2 BS CPS DROGEN EPID_DURA_1 EPID_DURA_2 ERBRECHEN HARNVERHALT HYPOTENSION IMMUN_ERKRANK IMMUN_STEROIDE IMMUN_SUPPRESSIVA IMMUN_TUMOR IMMUN_TX KAT_FILTERWECHSEL_1 KAT_FILTERWECHSEL_2 KAT_LECKAGE_ESS_1 KAT_LECKAGE_ESS_2 KAT_OKKLUSION_1 KAT_OKKLUSION_2 KAT_PART_UNWIRKSAM_1 KAT_PART_UNWIRKSAM_2 KAT_PROX_DISK_1 KAT_PROX_DISK_2 KAT_TECHN_PROBLEME_1 KAT_TECHN_PROBLEME_2 KAT_VERSAGEN_1 KAT_VERSAGEN_2 LEBERINSUFF NEURO_HAEMAT_1 NEURO_HAEMAT_2 NEURO_HAEMAT_EPIDURAL_1 NEURO_HAEMAT_EPIDURAL_2 NEURO_INTOX_1 NEURO_INTOX_2 NEURO_PATHIE_1 NEURO_PATHIE_2 NEURO_PDPH_1 NEURO_PDPH_2 NEURO_PDPH_PATCH_1 NEURO_PDPH_PATCH_2 NEURO_TNS_1 NEURO_TNS_2 NRS_TOLERIERT_1 NRS_TOLERIERT_2 NRS_UNBESTIMMT_1 NRS_UNBESTIMMT_2 NSAIDS OPIOIDE PAVK PER_PNEU_1 PER_PNEU_2 PRURITUS RHEUMA SCHMERZ_MOBIL SCHMERZ_RESP SCHMERZ_SCHLAF SEPSIS STATION_ZUSAETZE_CLONIDIN_1 STATION_ZUSAETZE_CLONIDIN_2 STATION_ZUSAETZE_KETAMIN_1 STATION_ZUSAETZE_KETAMIN_2 STATION_ZUSAETZE_NABI_1 STATION_ZUSAETZE_NABI_2 STATION_ZUSAETZE_VASO_1 STATION_ZUSAETZE_VASO_2 TS UEBELKEIT VISITE_ARZT VISITE_ITS VISITE_KATH_ABSCHL_1 VISITE_KATH_ABSCHL_2 VISITE_KATH_ENTF_1 VISITE_KATH_ENTF_2 VISITE_KATH_ZURUECK_1 VISITE_KATH_ZURUECK_2 VISITE_METAMIZOL VISITE_NSAIDS VISITE_OPIOID VISITE_PARACETAMOL VISITE_PFLEGE VISITE_SONSTIGES VW_1 VW_2
facets
length 1
enumeration 1
annotation
documentation
Typ für Felder mit Wert Ja=1; Abbildung in Maske als Checkbox
source <xs:simpleType name="t_JA">
 
<xs:annotation>
   
<xs:documentation>Typ für Felder mit Wert Ja=1; Abbildung in Maske als Checkbox</xs:documentation>
 
</xs:annotation>
 
<xs:restriction base="xs:string">
   
<xs:length value="1"/>
   
<xs:enumeration value="1"/>
 
</xs:restriction>
</xs:simpleType>

simpleType t_JANEIN
type restriction of xs:string
used by
elements ABSCHL_ANTIKOAG_ANDERE_1 ABSCHL_ANTIKOAG_ANDERE_2 ABSCHL_ANTIKOAG_WEITERE_1 ABSCHL_ANTIKOAG_WEITERE_2 ABSCHL_NEURO_HAEMAT_1_1 ABSCHL_NEURO_HAEMAT_1_2 ABSCHL_NEURO_HAEMAT_2_1 ABSCHL_NEURO_HAEMAT_2_2 ABSCHL_NEURO_HAEMAT_3_1 ABSCHL_NEURO_HAEMAT_3_2 ABSCHL_NEURO_PATHIE_1_1 ABSCHL_NEURO_PATHIE_1_2 ABSCHL_NEURO_PATHIE_2_1 ABSCHL_NEURO_PATHIE_2_2 ABSCHL_NEURO_PATHIE_3_1 ABSCHL_NEURO_PATHIE_3_2 ANNAHT_1 ANNAHT_2 ANTIBIOSE_PRAEOP ANTIKOAG_ANDERE ANTIKOAG_WEITERE DES_FILTER_1 DES_FILTER_2 DES_KITTEL_1 DES_KITTEL_2 DES_TUNNEL_1 DES_TUNNEL_2 EPID_BLOODY_1 EPID_BLOODY_2 INFEKTION_PRAEOP MEHRFACH_HAUT_1 MEHRFACH_HAUT_2 PCA
facets
length 1
enumeration 0
enumeration 1
annotation
documentation
Typ für Felder mit Wert Ja=1 und Nein=0
source <xs:simpleType name="t_JANEIN">
 
<xs:annotation>
   
<xs:documentation>Typ für Felder mit Wert Ja=1 und Nein=0</xs:documentation>
 
</xs:annotation>
 
<xs:restriction base="xs:string">
   
<xs:length value="1"/>
   
<xs:enumeration value="0">
     
<xs:annotation>
       
<xs:documentation>Nein</xs:documentation>
     
</xs:annotation>
   
</xs:enumeration>
   
<xs:enumeration value="1">
     
<xs:annotation>
       
<xs:documentation>Ja</xs:documentation>
     
</xs:annotation>
   
</xs:enumeration>
 
</xs:restriction>
</xs:simpleType>

simpleType t_KATHETERTYP
type restriction of xs:string
used by
elements KATHETERTYP_1 KATHETERTYP_2
facets
maxLength 20
enumeration konventionell
enumeration Stimulationskatheter
annotation
documentation
Typ für Kathetertyp
source <xs:simpleType name="t_KATHETERTYP">
 
<xs:annotation>
   
<xs:documentation>Typ für Kathetertyp</xs:documentation>
 
</xs:annotation>
 
<xs:restriction base="xs:string">
   
<xs:maxLength value="20"/>
   
<xs:enumeration value="konventionell">
     
<xs:annotation>
       
<xs:documentation>konventionell</xs:documentation>
     
</xs:annotation>
   
</xs:enumeration>
   
<xs:enumeration value="Stimulationskatheter">
     
<xs:annotation>
       
<xs:documentation>Stimulationskatheter</xs:documentation>
     
</xs:annotation>
   
</xs:enumeration>
 
</xs:restriction>
</xs:simpleType>

simpleType t_KATHTETER
type restriction of xs:string
used by
elements KATHETER_1 KATHETER_2
facets
maxLength 11
enumeration Single-Shot
enumeration Katheter
annotation
documentation
Typ für Katheter
source <xs:simpleType name="t_KATHTETER">
 
<xs:annotation>
   
<xs:documentation>Typ für Katheter</xs:documentation>
 
</xs:annotation>
 
<xs:restriction base="xs:string">
   
<xs:maxLength value="11"/>
   
<xs:enumeration value="Single-Shot">
     
<xs:annotation>
       
<xs:documentation>Single-Shot</xs:documentation>
     
</xs:annotation>
   
</xs:enumeration>
   
<xs:enumeration value="Katheter">
     
<xs:annotation>
       
<xs:documentation>Katheter</xs:documentation>
     
</xs:annotation>
   
</xs:enumeration>
 
</xs:restriction>
</xs:simpleType>

simpleType t_KREA
type union of (restriction of xs:decimal, restriction of xs:integer)
used by
element KREA
annotation
documentation
Typ für Kreatininwerte
source <xs:simpleType name="t_KREA">
 
<xs:annotation>
   
<xs:documentation>Typ für Kreatininwerte</xs:documentation>
 
</xs:annotation>
 
<xs:union>
   
<xs:simpleType>
     
<xs:restriction base="xs:decimal">
       
<xs:totalDigits value="3"/>
       
<xs:fractionDigits value="1"/>
       
<xs:minInclusive value="0.2"/>
       
<xs:maxInclusive value="20.0"/>
     
</xs:restriction>
   
</xs:simpleType>
   
<xs:simpleType>
     
<xs:restriction base="xs:integer">
       
<xs:totalDigits value="3"/>
       
<xs:minInclusive value="15"/>
       
<xs:maxInclusive value="999"/>
     
</xs:restriction>
   
</xs:simpleType>
 
</xs:union>
</xs:simpleType>

simpleType t_KREA_EINHEIT
type restriction of xs:string
used by
element KREA_EINHEIT
facets
maxLength 6
enumeration mg/dl
enumeration µmol/l
annotation
documentation
Typ für Kreatinin Einheit
source <xs:simpleType name="t_KREA_EINHEIT">
 
<xs:annotation>
   
<xs:documentation>Typ für Kreatinin Einheit</xs:documentation>
 
</xs:annotation>
 
<xs:restriction base="xs:string">
   
<xs:maxLength value="6"/>
   
<xs:enumeration value="mg/dl">
     
<xs:annotation>
       
<xs:documentation>mg/dl</xs:documentation>
     
</xs:annotation>
   
</xs:enumeration>
   
<xs:enumeration value="µmol/l">
     
<xs:annotation>
       
<xs:documentation>µmol/l</xs:documentation>
     
</xs:annotation>
   
</xs:enumeration>
 
</xs:restriction>
</xs:simpleType>

simpleType t_LIEGEDAUER
type restriction of xs:integer
used by
elements LIEGEDAUER_1 LIEGEDAUER_2
facets
minInclusive 0
annotation
documentation
Typ für Liegedauer
source <xs:simpleType name="t_LIEGEDAUER">
 
<xs:annotation>
   
<xs:documentation>Typ für Liegedauer</xs:documentation>
 
</xs:annotation>
 
<xs:restriction base="xs:integer">
   
<xs:minInclusive value="0"/>
 
</xs:restriction>
</xs:simpleType>

simpleType t_LOKALISATION_1
type restriction of xs:string
used by
element LOKALISATION_1
facets
maxLength 25
enumeration RM-nah thorakal
enumeration RM-nah lumbal
enumeration RM-nah kaudal
enumeration RM-nah intrathekal
enumeration CSE
enumeration peripher interskalenär
enumeration peripher suprascapularis
enumeration peripher supraklavikulär
enumeration peripher infraklavikulär
enumeration peripher axillär
enumeration peripher paravertebral
enumeration peripher femoral
enumeration peripher N. saphenus
enumeration peripher Psoas-Komp.
enumeration peripher N. ischiadicus
enumeration peripher sonstiger Nerv
enumeration i.v. PCA
annotation
documentation
Typ Lokalisation
source <xs:simpleType name="t_LOKALISATION_1">
 
<xs:annotation>
   
<xs:documentation>Typ Lokalisation</xs:documentation>
 
</xs:annotation>
 
<xs:restriction base="xs:string">
   
<xs:maxLength value="25"/>
   
<xs:enumeration value="RM-nah thorakal">
     
<xs:annotation>
       
<xs:documentation>RM-nah thorakal</xs:documentation>
     
</xs:annotation>
   
</xs:enumeration>
   
<xs:enumeration value="RM-nah lumbal">
     
<xs:annotation>
       
<xs:documentation>RM-nah lumbal</xs:documentation>
     
</xs:annotation>
   
</xs:enumeration>
   
<xs:enumeration value="RM-nah kaudal">
     
<xs:annotation>
       
<xs:documentation>RM-nah kaudal</xs:documentation>
     
</xs:annotation>
   
</xs:enumeration>
   
<xs:enumeration value="RM-nah intrathekal">
     
<xs:annotation>
       
<xs:documentation>RM-nah intrathekal</xs:documentation>
     
</xs:annotation>
   
</xs:enumeration>
   
<xs:enumeration value="CSE">
     
<xs:annotation>
       
<xs:documentation>CSE</xs:documentation>
     
</xs:annotation>
   
</xs:enumeration>
   
<xs:enumeration value="peripher interskalenär">
     
<xs:annotation>
       
<xs:documentation>peripher interskalenär</xs:documentation>
     
</xs:annotation>
   
</xs:enumeration>
   
<xs:enumeration value="peripher suprascapularis">
     
<xs:annotation>
       
<xs:documentation>peripher suprascapularis</xs:documentation>
     
</xs:annotation>
   
</xs:enumeration>
   
<xs:enumeration value="peripher supraklavikulär">
     
<xs:annotation>
       
<xs:documentation>peripher supraklavikulär</xs:documentation>
     
</xs:annotation>
   
</xs:enumeration>
   
<xs:enumeration value="peripher infraklavikulär">
     
<xs:annotation>
       
<xs:documentation>peripher infraklavikulär</xs:documentation>
     
</xs:annotation>
   
</xs:enumeration>
   
<xs:enumeration value="peripher axillär">
     
<xs:annotation>
       
<xs:documentation>peripher axillär</xs:documentation>
     
</xs:annotation>
   
</xs:enumeration>
   
<xs:enumeration value="peripher paravertebral">
     
<xs:annotation>
       
<xs:documentation>peripher paravertebral</xs:documentation>
     
</xs:annotation>
   
</xs:enumeration>
   
<xs:enumeration value="peripher femoral">
     
<xs:annotation>
       
<xs:documentation>peripher femoral</xs:documentation>
     
</xs:annotation>
   
</xs:enumeration>
   
<xs:enumeration value="peripher N. saphenus">
     
<xs:annotation>
       
<xs:documentation>peripher N. saphenus</xs:documentation>
     
</xs:annotation>
   
</xs:enumeration>
   
<xs:enumeration value="peripher Psoas-Komp.">
     
<xs:annotation>
       
<xs:documentation>peripher Psoas-Komp.</xs:documentation>
     
</xs:annotation>
   
</xs:enumeration>
   
<xs:enumeration value="peripher N. ischiadicus">
     
<xs:annotation>
       
<xs:documentation>peripher N. ischiadicus</xs:documentation>
     
</xs:annotation>
   
</xs:enumeration>
   
<xs:enumeration value="peripher sonstiger Nerv">
     
<xs:annotation>
       
<xs:documentation>peripher sonstiger Nerv</xs:documentation>
     
</xs:annotation>
   
</xs:enumeration>
   
<xs:enumeration value="i.v. PCA">
     
<xs:annotation>
       
<xs:documentation>i.v. PCA</xs:documentation>
     
</xs:annotation>
   
</xs:enumeration>
 
</xs:restriction>
</xs:simpleType>

simpleType t_LOKALISATION_2
type restriction of xs:string
used by
element LOKALISATION_2
facets
maxLength 25
enumeration Nein
enumeration RM-nah thorakal
enumeration RM-nah lumbal
enumeration RM-nah kaudal
enumeration RM-nah intrathekal
enumeration CSE
enumeration peripher interskalenär
enumeration peripher suprascapularis
enumeration peripher supraklavikulär
enumeration peripher infraklavikulär
enumeration peripher axillär
enumeration peripher paravertebral
enumeration peripher femoral
enumeration peripher N. saphenus
enumeration peripher Psoas-Komp.
enumeration peripher N. ischiadicus
enumeration peripher sonstiger Nerv
enumeration i.v. PCA
annotation
documentation
Typ Lokalisation
source <xs:simpleType name="t_LOKALISATION_2">
 
<xs:annotation>
   
<xs:documentation>Typ Lokalisation</xs:documentation>
 
</xs:annotation>
 
<xs:restriction base="xs:string">
   
<xs:maxLength value="25"/>
   
<xs:enumeration value="Nein">
     
<xs:annotation>
       
<xs:documentation>Nein</xs:documentation>
     
</xs:annotation>
   
</xs:enumeration>
   
<xs:enumeration value="RM-nah thorakal">
     
<xs:annotation>
       
<xs:documentation>RM-nah thorakal</xs:documentation>
     
</xs:annotation>
   
</xs:enumeration>
   
<xs:enumeration value="RM-nah lumbal">
     
<xs:annotation>
       
<xs:documentation>RM-nah lumbal</xs:documentation>
     
</xs:annotation>
   
</xs:enumeration>
   
<xs:enumeration value="RM-nah kaudal">
     
<xs:annotation>
       
<xs:documentation>RM-nah kaudal</xs:documentation>
     
</xs:annotation>
   
</xs:enumeration>
   
<xs:enumeration value="RM-nah intrathekal">
     
<xs:annotation>
       
<xs:documentation>RM-nah intrathekal</xs:documentation>
     
</xs:annotation>
   
</xs:enumeration>
   
<xs:enumeration value="CSE">
     
<xs:annotation>
       
<xs:documentation>CSE</xs:documentation>
     
</xs:annotation>
   
</xs:enumeration>
   
<xs:enumeration value="peripher interskalenär">
     
<xs:annotation>
       
<xs:documentation>peripher interskalenär</xs:documentation>
     
</xs:annotation>
   
</xs:enumeration>
   
<xs:enumeration value="peripher suprascapularis">
     
<xs:annotation>
       
<xs:documentation>peripher suprascapularis</xs:documentation>
     
</xs:annotation>
   
</xs:enumeration>
   
<xs:enumeration value="peripher supraklavikulär">
     
<xs:annotation>
       
<xs:documentation>peripher supraklavikulär</xs:documentation>
     
</xs:annotation>
   
</xs:enumeration>
   
<xs:enumeration value="peripher infraklavikulär">
     
<xs:annotation>
       
<xs:documentation>peripher infraklavikulär</xs:documentation>
     
</xs:annotation>
   
</xs:enumeration>
   
<xs:enumeration value="peripher axillär">
     
<xs:annotation>
       
<xs:documentation>peripher axillär</xs:documentation>
     
</xs:annotation>
   
</xs:enumeration>
   
<xs:enumeration value="peripher paravertebral">
     
<xs:annotation>
       
<xs:documentation>peripher paravertebral</xs:documentation>
     
</xs:annotation>
   
</xs:enumeration>
   
<xs:enumeration value="peripher femoral">
     
<xs:annotation>
       
<xs:documentation>peripher femoral</xs:documentation>
     
</xs:annotation>
   
</xs:enumeration>
   
<xs:enumeration value="peripher N. saphenus">
     
<xs:annotation>
       
<xs:documentation>peripher N. saphenus</xs:documentation>
     
</xs:annotation>
   
</xs:enumeration>
   
<xs:enumeration value="peripher Psoas-Komp.">
     
<xs:annotation>
       
<xs:documentation>peripher Psoas-Komp.</xs:documentation>
     
</xs:annotation>
   
</xs:enumeration>
   
<xs:enumeration value="peripher N. ischiadicus">
     
<xs:annotation>
       
<xs:documentation>peripher N. ischiadicus</xs:documentation>
     
</xs:annotation>
   
</xs:enumeration>
   
<xs:enumeration value="peripher sonstiger Nerv">
     
<xs:annotation>
       
<xs:documentation>peripher sonstiger Nerv</xs:documentation>
     
</xs:annotation>
   
</xs:enumeration>
   
<xs:enumeration value="i.v. PCA">
     
<xs:annotation>
       
<xs:documentation>i.v. PCA</xs:documentation>
     
</xs:annotation>
   
</xs:enumeration>
 
</xs:restriction>
</xs:simpleType>

simpleType t_NADELGROESSE
type restriction of xs:positiveInteger
used by
elements NADELGROESSE_1_1 NADELGROESSE_1_2 NADELGROESSE_2_1 NADELGROESSE_2_2
facets
minInclusive 12
maxInclusive 41
totalDigits 2
annotation
documentation
Typ für Nadelgröße
source <xs:simpleType name="t_NADELGROESSE">
 
<xs:annotation>
   
<xs:documentation>Typ für Nadelgröße</xs:documentation>
 
</xs:annotation>
 
<xs:restriction base="xs:positiveInteger">
   
<xs:minInclusive value="12"/>
   
<xs:maxInclusive value="41"/>
   
<xs:totalDigits value="2"/>
 
</xs:restriction>
</xs:simpleType>

simpleType t_NADELTYP
type restriction of xs:string
used by
elements NADEL_1_1 NADEL_1_2 NADEL_2_1 NADEL_2_2
facets
maxLength 15
enumeration Tuohy
enumeration Pencil-Point
enumeration Facettenschliff
annotation
documentation
Typ für Nadeltyp
source <xs:simpleType name="t_NADELTYP">
 
<xs:annotation>
   
<xs:documentation>Typ für Nadeltyp</xs:documentation>
 
</xs:annotation>
 
<xs:restriction base="xs:string">
   
<xs:maxLength value="15"/>
   
<xs:enumeration value="Tuohy">
     
<xs:annotation>
       
<xs:documentation>Tuohy</xs:documentation>
     
</xs:annotation>
   
</xs:enumeration>
   
<xs:enumeration value="Pencil-Point">
     
<xs:annotation>
       
<xs:documentation>Pencil-Point</xs:documentation>
     
</xs:annotation>
   
</xs:enumeration>
   
<xs:enumeration value="Facettenschliff">
     
<xs:annotation>
       
<xs:documentation>Facettenschliff</xs:documentation>
     
</xs:annotation>
   
</xs:enumeration>
 
</xs:restriction>
</xs:simpleType>

simpleType t_NEINJA
type restriction of xs:string
facets
length 1
enumeration 1
enumeration 0
annotation
documentation
Typ für Felder mit Wert Ja=1 und Nein=0
source <xs:simpleType name="t_NEINJA">
 
<xs:annotation>
   
<xs:documentation>Typ für Felder mit Wert Ja=1 und Nein=0</xs:documentation>
 
</xs:annotation>
 
<xs:restriction base="xs:string">
   
<xs:length value="1"/>
   
<xs:enumeration value="1">
     
<xs:annotation>
       
<xs:documentation>Ja</xs:documentation>
     
</xs:annotation>
   
</xs:enumeration>
   
<xs:enumeration value="0">
     
<xs:annotation>
       
<xs:documentation>Nein</xs:documentation>
     
</xs:annotation>
   
</xs:enumeration>
 
</xs:restriction>
</xs:simpleType>

simpleType t_NEURO_INTOX
type restriction of xs:string
facets
maxLength 20
enumeration nein
enumeration Exzitation
enumeration Krämpfe
enumeration Reanimation
enumeration Herzrhythmusstörung
annotation
documentation
Typ für Intoxikationen mit LA
source <xs:simpleType name="t_NEURO_INTOX">
 
<xs:annotation>
   
<xs:documentation>Typ für Intoxikationen mit LA</xs:documentation>
 
</xs:annotation>
 
<xs:restriction base="xs:string">
   
<xs:maxLength value="20"/>
   
<xs:enumeration value="nein">
     
<xs:annotation>
       
<xs:documentation>nein</xs:documentation>
     
</xs:annotation>
   
</xs:enumeration>
   
<xs:enumeration value="Exzitation">
     
<xs:annotation>
       
<xs:documentation>Exzitation</xs:documentation>
     
</xs:annotation>
   
</xs:enumeration>
   
<xs:enumeration value="Krämpfe">
     
<xs:annotation>
       
<xs:documentation>Krämpfe</xs:documentation>
     
</xs:annotation>
   
</xs:enumeration>
   
<xs:enumeration value="Reanimation">
     
<xs:annotation>
       
<xs:documentation>Reanimation</xs:documentation>
     
</xs:annotation>
   
</xs:enumeration>
   
<xs:enumeration value="Herzrhythmusstörung">
     
<xs:annotation>
       
<xs:documentation>Herzrhythmusstörung</xs:documentation>
     
</xs:annotation>
   
</xs:enumeration>
 
</xs:restriction>
</xs:simpleType>

simpleType t_NEURO_MOT
type restriction of xs:string
used by
elements ABSCHL_NEURO_MOT_1_1 ABSCHL_NEURO_MOT_1_2 ABSCHL_NEURO_MOT_2_1 ABSCHL_NEURO_MOT_2_2 ABSCHL_NEURO_MOT_3_1 ABSCHL_NEURO_MOT_3_2 NEURO_MOT_1 NEURO_MOT_2
facets
maxLength 5
enumeration 5/5
enumeration 4/5
enumeration 3/5
enumeration 2/5
enumeration 1/5
enumeration 0/5
annotation
documentation
Typ für Kraftgrade n. Janda - Kennmuskel
source <xs:simpleType name="t_NEURO_MOT">
 
<xs:annotation>
   
<xs:documentation>Typ für Kraftgrade n. Janda - Kennmuskel</xs:documentation>
 
</xs:annotation>
 
<xs:restriction base="xs:string">
   
<xs:maxLength value="5"/>
   
<xs:enumeration value="5/5">
     
<xs:annotation>
       
<xs:documentation>5/5</xs:documentation>
     
</xs:annotation>
   
</xs:enumeration>
   
<xs:enumeration value="4/5">
     
<xs:annotation>
       
<xs:documentation>4/5</xs:documentation>
     
</xs:annotation>
   
</xs:enumeration>
   
<xs:enumeration value="3/5">
     
<xs:annotation>
       
<xs:documentation>3/5</xs:documentation>
     
</xs:annotation>
   
</xs:enumeration>
   
<xs:enumeration value="2/5">
     
<xs:annotation>
       
<xs:documentation>2/5</xs:documentation>
     
</xs:annotation>
   
</xs:enumeration>
   
<xs:enumeration value="1/5">
     
<xs:annotation>
       
<xs:documentation>1/5</xs:documentation>
     
</xs:annotation>
   
</xs:enumeration>
   
<xs:enumeration value="0/5">
     
<xs:annotation>
       
<xs:documentation>0/5</xs:documentation>
     
</xs:annotation>
   
</xs:enumeration>
 
</xs:restriction>
</xs:simpleType>

simpleType t_NEURO_SENS
type restriction of xs:string
used by
elements ABSCHL_NEURO_SENS_1_1 ABSCHL_NEURO_SENS_1_2 ABSCHL_NEURO_SENS_2_1 ABSCHL_NEURO_SENS_2_2 ABSCHL_NEURO_SENS_3_1 ABSCHL_NEURO_SENS_3_2 NEURO_SENS_1 NEURO_SENS_2
facets
maxLength 11
enumeration Nein
enumeration Hypästhesie
enumeration Parästhesie
annotation
documentation
Typ für sensorisch im Ausbreitungsgebiet
source <xs:simpleType name="t_NEURO_SENS">
 
<xs:annotation>
   
<xs:documentation>Typ für sensorisch im Ausbreitungsgebiet</xs:documentation>
 
</xs:annotation>
 
<xs:restriction base="xs:string">
   
<xs:maxLength value="11"/>
   
<xs:enumeration value="Nein">
     
<xs:annotation>
       
<xs:documentation>Nein</xs:documentation>
     
</xs:annotation>
   
</xs:enumeration>
   
<xs:enumeration value="Hypästhesie">
     
<xs:annotation>
       
<xs:documentation>Hypästhesie</xs:documentation>
     
</xs:annotation>
   
</xs:enumeration>
   
<xs:enumeration value="Parästhesie">
     
<xs:annotation>
       
<xs:documentation>Parästhesie</xs:documentation>
     
</xs:annotation>
   
</xs:enumeration>
 
</xs:restriction>
</xs:simpleType>

simpleType t_NEURO_VERLAENG
type restriction of xs:string
facets
maxLength 4
enumeration Nein
enumeration &lt;72h
enumeration &gt;72h
annotation
documentation
Typ für verlängerte LA-Wirkung
source <xs:simpleType name="t_NEURO_VERLAENG">
 
<xs:annotation>
   
<xs:documentation>Typ für verlängerte LA-Wirkung</xs:documentation>
 
</xs:annotation>
 
<xs:restriction base="xs:string">
   
<xs:maxLength value="4"/>
   
<xs:enumeration value="Nein">
     
<xs:annotation>
       
<xs:documentation>Nein</xs:documentation>
     
</xs:annotation>
   
</xs:enumeration>
   
<xs:enumeration value="&lt;72h">
     
<xs:annotation>
       
<xs:documentation>&lt;72h</xs:documentation>
     
</xs:annotation>
   
</xs:enumeration>
   
<xs:enumeration value="&gt;72h">
     
<xs:annotation>
       
<xs:documentation>&gt;72h</xs:documentation>
     
</xs:annotation>
   
</xs:enumeration>
 
</xs:restriction>
</xs:simpleType>

simpleType t_NIERENINSUFF
type restriction of xs:string
used by
element NIERENINSUFF
facets
maxLength 17
enumeration Kreawert bestimmt
enumeration Dialyse
enumeration Nicht gemessen
annotation
documentation
Typ für Niereninsuffizienz
source <xs:simpleType name="t_NIERENINSUFF">
 
<xs:annotation>
   
<xs:documentation>Typ für Niereninsuffizienz</xs:documentation>
 
</xs:annotation>
 
<xs:restriction base="xs:string">
   
<xs:maxLength value="17"/>
   
<xs:enumeration value="Kreawert bestimmt">
     
<xs:annotation>
       
<xs:documentation>Kreawert bestimmt</xs:documentation>
     
</xs:annotation>
   
</xs:enumeration>
   
<xs:enumeration value="Dialyse">
     
<xs:annotation>
       
<xs:documentation>Dialyse</xs:documentation>
     
</xs:annotation>
   
</xs:enumeration>
   
<xs:enumeration value="Nicht gemessen">
     
<xs:annotation>
       
<xs:documentation>Nicht gemessen</xs:documentation>
     
</xs:annotation>
   
</xs:enumeration>
 
</xs:restriction>
</xs:simpleType>

simpleType t_NRS
type restriction of xs:integer
used by
elements NRS_BELASTUNG_1 NRS_BELASTUNG_2 NRS_BELASTUNG_PRAE NRS_GESAMT NRS_RUHE_1 NRS_RUHE_2 NRS_RUHE_PRAE
facets
minInclusive 0
maxInclusive 10
totalDigits 2
annotation
documentation
Typ für NRS
source <xs:simpleType name="t_NRS">
 
<xs:annotation>
   
<xs:documentation>Typ für NRS</xs:documentation>
 
</xs:annotation>
 
<xs:restriction base="xs:integer">
   
<xs:totalDigits value="2"/>
   
<xs:minInclusive value="0"/>
   
<xs:maxInclusive value="10"/>
 
</xs:restriction>
</xs:simpleType>

simpleType t_NS_IMPULS
type restriction of xs:decimal
used by
elements NS_IMPULS_1 NS_IMPULS_2
facets
totalDigits 2
fractionDigits 1
enumeration 0
enumeration 0.1
enumeration 0.3
enumeration 1
annotation
documentation
Typ für Elektrische Nervenstimulation Impulsdauer
source <xs:simpleType name="t_NS_IMPULS">
 
<xs:annotation>
   
<xs:documentation>Typ für Elektrische Nervenstimulation Impulsdauer</xs:documentation>
 
</xs:annotation>
 
<xs:restriction base="xs:decimal">
   
<xs:totalDigits value="2"/>
   
<xs:fractionDigits value="1"/>
   
<xs:enumeration value="0">
     
<xs:annotation>
       
<xs:documentation>nicht durchgeführt</xs:documentation>
     
</xs:annotation>
   
</xs:enumeration>
   
<xs:enumeration value="0.1">
     
<xs:annotation>
       
<xs:documentation>0,1</xs:documentation>
     
</xs:annotation>
   
</xs:enumeration>
   
<xs:enumeration value="0.3">
     
<xs:annotation>
       
<xs:documentation>0,3</xs:documentation>
     
</xs:annotation>
   
</xs:enumeration>
   
<xs:enumeration value="1">
     
<xs:annotation>
       
<xs:documentation>1</xs:documentation>
     
</xs:annotation>
   
</xs:enumeration>
 
</xs:restriction>
</xs:simpleType>

simpleType t_NS_STROM
type restriction of xs:decimal
used by
elements NS_STROM_1 NS_STROM_2
facets
minInclusive 0.100
maxInclusive 5.000
totalDigits 5
fractionDigits 3
annotation
documentation
Typ für Elektrische Nervenstimulation Stromstärke
source <xs:simpleType name="t_NS_STROM">
 
<xs:annotation>
   
<xs:documentation>Typ für Elektrische Nervenstimulation Stromstärke</xs:documentation>
 
</xs:annotation>
 
<xs:restriction base="xs:decimal">
   
<xs:totalDigits value="5"/>
   
<xs:fractionDigits value="3"/>
   
<xs:minInclusive value="0.100"/>
   
<xs:maxInclusive value="5.000"/>
 
</xs:restriction>
</xs:simpleType>

simpleType t_OPIOID
type restriction of xs:string
used by
elements BOLUS_OPIOID_1 BOLUS_OPIOID_2 STATION_OPIOID_1 STATION_OPIOID_2
facets
maxLength 10
enumeration Morphin
enumeration Sufentanil
enumeration Fentanyl
enumeration Piritramid
annotation
documentation
Typ für Opioid
source <xs:simpleType name="t_OPIOID">
 
<xs:annotation>
   
<xs:documentation>Typ für Opioid</xs:documentation>
 
</xs:annotation>
 
<xs:restriction base="xs:string">
   
<xs:maxLength value="10"/>
   
<xs:enumeration value="Morphin">
     
<xs:annotation>
       
<xs:documentation>Morphin</xs:documentation>
     
</xs:annotation>
   
</xs:enumeration>
   
<xs:enumeration value="Sufentanil">
     
<xs:annotation>
       
<xs:documentation>Sufentanil</xs:documentation>
     
</xs:annotation>
   
</xs:enumeration>
   
<xs:enumeration value="Fentanyl">
     
<xs:annotation>
       
<xs:documentation>Fentanyl</xs:documentation>
     
</xs:annotation>
   
</xs:enumeration>
   
<xs:enumeration value="Piritramid">
     
<xs:annotation>
       
<xs:documentation>Piritramid</xs:documentation>
     
</xs:annotation>
   
</xs:enumeration>
 
</xs:restriction>
</xs:simpleType>

simpleType t_OPIOID_EINHEIT_GEWICHT
type restriction of xs:string
used by
elements BOLUS_OPIOID_EINHEIT_1 BOLUS_OPIOID_EINHEIT_2
facets
maxLength 2
enumeration µg
enumeration mg
annotation
documentation
Typ für Opioideinheit
source <xs:simpleType name="t_OPIOID_EINHEIT_GEWICHT">
 
<xs:annotation>
   
<xs:documentation>Typ für Opioideinheit</xs:documentation>
 
</xs:annotation>
 
<xs:restriction base="xs:string">
   
<xs:maxLength value="2"/>
   
<xs:enumeration value="µg">
     
<xs:annotation>
       
<xs:documentation>µg</xs:documentation>
     
</xs:annotation>
   
</xs:enumeration>
   
<xs:enumeration value="mg">
     
<xs:annotation>
       
<xs:documentation>mg</xs:documentation>
     
</xs:annotation>
   
</xs:enumeration>
 
</xs:restriction>
</xs:simpleType>

simpleType t_OPIOID_EINHEIT_KONZ
type restriction of xs:string
used by
elements STATION_OPIOID_EINHEIT_1 STATION_OPIOID_EINHEIT_2
facets
maxLength 5
enumeration µg/ml
enumeration mg/ml
annotation
documentation
Typ für Opioideinheit Konzentration
source <xs:simpleType name="t_OPIOID_EINHEIT_KONZ">
 
<xs:annotation>
   
<xs:documentation>Typ für Opioideinheit Konzentration</xs:documentation>
 
</xs:annotation>
 
<xs:restriction base="xs:string">
   
<xs:maxLength value="5"/>
   
<xs:enumeration value="µg/ml">
     
<xs:annotation>
       
<xs:documentation>µg/ml</xs:documentation>
     
</xs:annotation>
   
</xs:enumeration>
   
<xs:enumeration value="mg/ml">
     
<xs:annotation>
       
<xs:documentation>mg/ml</xs:documentation>
     
</xs:annotation>
   
</xs:enumeration>
 
</xs:restriction>
</xs:simpleType>

simpleType t_OPIOID_MENGE_GEWICHT
type restriction of xs:integer
used by
elements BOLUS_OPIOID_MENGE_1 BOLUS_OPIOID_MENGE_2
facets
minInclusive 0
maxInclusive 999
totalDigits 3
annotation
documentation
Typ für Opioid Menge
source <xs:simpleType name="t_OPIOID_MENGE_GEWICHT">
 
<xs:annotation>
   
<xs:documentation>Typ für Opioid Menge</xs:documentation>
 
</xs:annotation>
 
<xs:restriction base="xs:integer">
   
<xs:totalDigits value="3"/>
   
<xs:minInclusive value="0"/>
   
<xs:maxInclusive value="999"/>
 
</xs:restriction>
</xs:simpleType>

simpleType t_OPIOID_MENGE_KONZ
type restriction of xs:decimal
used by
elements STATION_OPIOID_KONZ_1 STATION_OPIOID_KONZ_2
facets
minInclusive 0.0
maxInclusive 99.0
totalDigits 3
fractionDigits 1
annotation
documentation
Typ für Opioid Menge Konzentration
source <xs:simpleType name="t_OPIOID_MENGE_KONZ">
 
<xs:annotation>
   
<xs:documentation>Typ für Opioid Menge Konzentration</xs:documentation>
 
</xs:annotation>
 
<xs:restriction base="xs:decimal">
   
<xs:totalDigits value="3"/>
   
<xs:fractionDigits value="1"/>
   
<xs:minInclusive value="0.0"/>
   
<xs:maxInclusive value="99.0"/>
 
</xs:restriction>
</xs:simpleType>

simpleType t_OPS
type restriction of xs:string
facets
length 7
pattern [1-9]\-\d{3}\.[0-9]
annotation
documentation
Typ für OPS-Code
source <xs:simpleType name="t_OPS">
 
<xs:annotation>
   
<xs:documentation>Typ für OPS-Code</xs:documentation>
 
</xs:annotation>
 
<xs:restriction base="xs:string">
   
<xs:length value="7"/>
   
<xs:pattern value="[1-9]\-\d{3}\.[0-9]"/>
 
</xs:restriction>
</xs:simpleType>

simpleType t_OPSICD
type restriction of xs:string
used by
element OP
facets
length 7
annotation
documentation
Typ für OPS oder ICD Code
source <xs:simpleType name="t_OPSICD">
 
<xs:annotation>
   
<xs:documentation>Typ für OPS oder ICD Code</xs:documentation>
 
</xs:annotation>
 
<xs:restriction base="xs:string">
   
<xs:length value="7"/>
 
</xs:restriction>
</xs:simpleType>

simpleType t_PARAESTH
type restriction of xs:string
used by
elements PARAESTH_1 PARAESTH_2
facets
maxLength 14
enumeration Nein
enumeration beabsichtigt
enumeration unbeabsichtigt
annotation
documentation
Typ für Parästhesie
source <xs:simpleType name="t_PARAESTH">
 
<xs:annotation>
   
<xs:documentation>Typ für Parästhesie</xs:documentation>
 
</xs:annotation>
 
<xs:restriction base="xs:string">
   
<xs:maxLength value="14"/>
   
<xs:enumeration value="Nein">
     
<xs:annotation>
       
<xs:documentation>Nein</xs:documentation>
     
</xs:annotation>
   
</xs:enumeration>
   
<xs:enumeration value="beabsichtigt">
     
<xs:annotation>
       
<xs:documentation>beabsichtigt</xs:documentation>
     
</xs:annotation>
   
</xs:enumeration>
   
<xs:enumeration value="unbeabsichtigt">
     
<xs:annotation>
       
<xs:documentation>unbeabsichtigt</xs:documentation>
     
</xs:annotation>
   
</xs:enumeration>
 
</xs:restriction>
</xs:simpleType>

simpleType t_PAT_WACH
type restriction of xs:string
used by
element PAT_WACH
facets
maxLength 20
enumeration Ja
enumeration analgosediert
enumeration Allgemeinanästhesie
annotation
documentation
Typ für Patient wach
source <xs:simpleType name="t_PAT_WACH">
 
<xs:annotation>
   
<xs:documentation>Typ für Patient wach</xs:documentation>
 
</xs:annotation>
 
<xs:restriction base="xs:string">
   
<xs:maxLength value="20"/>
   
<xs:enumeration value="Ja">
     
<xs:annotation>
       
<xs:documentation>Ja</xs:documentation>
     
</xs:annotation>
   
</xs:enumeration>
   
<xs:enumeration value="analgosediert">
     
<xs:annotation>
       
<xs:documentation>analgosediert</xs:documentation>
     
</xs:annotation>
   
</xs:enumeration>
   
<xs:enumeration value="Allgemeinanästhesie">
     
<xs:annotation>
       
<xs:documentation>Allgemeinanästhesie</xs:documentation>
     
</xs:annotation>
   
</xs:enumeration>
 
</xs:restriction>
</xs:simpleType>

simpleType t_PATIDMD5
type restriction of xs:string
used by
element PATIDMD5
facets
maxLength 32
annotation
documentation
Typ MD5 Hash Fallnummer
source <xs:simpleType name="t_PATIDMD5">
 
<xs:annotation>
   
<xs:documentation>Typ MD5 Hash Fallnummer</xs:documentation>
 
</xs:annotation>
 
<xs:restriction base="xs:string">
   
<xs:maxLength value="32"/>
 
</xs:restriction>
</xs:simpleType>

simpleType t_PER_SONO
type restriction of xs:string
used by
elements PER_SONO_LA_1 PER_SONO_LA_2 PER_SONO_NADEL_1 PER_SONO_NADEL_2
facets
maxLength 21
enumeration gut
enumeration mittel
enumeration schlecht
annotation
documentation
Typ für Sonographie
source <xs:simpleType name="t_PER_SONO">
 
<xs:annotation>
   
<xs:documentation>Typ für Sonographie</xs:documentation>
 
</xs:annotation>
 
<xs:restriction base="xs:string">
   
<xs:maxLength value="21"/>
   
<xs:enumeration value="gut">
     
<xs:annotation>
       
<xs:documentation>gut</xs:documentation>
     
</xs:annotation>
   
</xs:enumeration>
   
<xs:enumeration value="mittel">
     
<xs:annotation>
       
<xs:documentation>mittel</xs:documentation>
     
</xs:annotation>
   
</xs:enumeration>
   
<xs:enumeration value="schlecht">
     
<xs:annotation>
       
<xs:documentation>schlecht visualisiert</xs:documentation>
     
</xs:annotation>
   
</xs:enumeration>
 
</xs:restriction>
</xs:simpleType>

simpleType t_PERSONALNR
type restriction of xs:string
used by
element PERSONAL
facets
maxLength 6
annotation
documentation
Typ für Personalnummer
source <xs:simpleType name="t_PERSONALNR">
 
<xs:annotation>
   
<xs:documentation>Typ für Personalnummer</xs:documentation>
 
</xs:annotation>
 
<xs:restriction base="xs:string">
   
<xs:maxLength value="6"/>
 
</xs:restriction>
</xs:simpleType>

simpleType t_PRIM_VERSAGEN_ANALG
type restriction of xs:string
used by
elements PRIM_VERSAGEN_ANALG_1 PRIM_VERSAGEN_ANALG_2
facets
maxLength 19
enumeration Nein
enumeration Analgosedierung
enumeration Allgemeinanästhesie
enumeration Nachblockade
enumeration Wechsel
annotation
documentation
Typ für ungeplante Zusatzanalgesie
source <xs:simpleType name="t_PRIM_VERSAGEN_ANALG">
 
<xs:annotation>
   
<xs:documentation>Typ für ungeplante Zusatzanalgesie</xs:documentation>
 
</xs:annotation>
 
<xs:restriction base="xs:string">
   
<xs:maxLength value="19"/>
   
<xs:enumeration value="Nein">
     
<xs:annotation>
       
<xs:documentation>Nein</xs:documentation>
     
</xs:annotation>
   
</xs:enumeration>
   
<xs:enumeration value="Analgosedierung">
     
<xs:annotation>
       
<xs:documentation>Analgosedierung</xs:documentation>
     
</xs:annotation>
   
</xs:enumeration>
   
<xs:enumeration value="Allgemeinanästhesie">
     
<xs:annotation>
       
<xs:documentation>Allgemeinanästhesie</xs:documentation>
     
</xs:annotation>
   
</xs:enumeration>
   
<xs:enumeration value="Nachblockade">
     
<xs:annotation>
       
<xs:documentation>Nachblockade</xs:documentation>
     
</xs:annotation>
   
</xs:enumeration>
   
<xs:enumeration value="Wechsel">
     
<xs:annotation>
       
<xs:documentation>Wechsel auf 2. hier angeg. Verfahren</xs:documentation>
     
</xs:annotation>
   
</xs:enumeration>
 
</xs:restriction>
</xs:simpleType>

simpleType t_PUNKTION_HAUTNIVEAU
type restriction of xs:decimal
used by
elements PUNKTION_HAUTNIVEAU_1 PUNKTION_HAUTNIVEAU_2
facets
minInclusive 0.00
maxInclusive 30.00
totalDigits 4
fractionDigits 2
annotation
documentation
Einlagetiefe intraepidural
source <xs:simpleType name="t_PUNKTION_HAUTNIVEAU">
 
<xs:annotation>
   
<xs:documentation>Einlagetiefe intraepidural</xs:documentation>
 
</xs:annotation>
 
<xs:restriction base="xs:decimal">
   
<xs:totalDigits value="4"/>
   
<xs:fractionDigits value="2"/>
   
<xs:minInclusive value="0.00"/>
   
<xs:maxInclusive value="30.00"/>
 
</xs:restriction>
</xs:simpleType>

simpleType t_PUNKTION_TIEFE
type restriction of xs:decimal
used by
elements PUNKTION_TIEFE_1 PUNKTION_TIEFE_2
facets
minInclusive 0.00
maxInclusive 20.00
totalDigits 4
fractionDigits 2
annotation
documentation
Typ für Punktionstiefe
source <xs:simpleType name="t_PUNKTION_TIEFE">
 
<xs:annotation>
   
<xs:documentation>Typ für Punktionstiefe</xs:documentation>
 
</xs:annotation>
 
<xs:restriction base="xs:decimal">
   
<xs:totalDigits value="4"/>
   
<xs:fractionDigits value="2"/>
   
<xs:minInclusive value="0.00"/>
   
<xs:maxInclusive value="20.00"/>
 
</xs:restriction>
</xs:simpleType>

simpleType t_PUNKTION_WK
type restriction of xs:string
used by
elements PUNKTION_WK_1 PUNKTION_WK_2
facets
maxLength 2
enumeration Th
enumeration L
enumeration S
annotation
documentation
Typ für Punktionshöhe WK
source <xs:simpleType name="t_PUNKTION_WK">
 
<xs:annotation>
   
<xs:documentation>Typ für Punktionshöhe WK</xs:documentation>
 
</xs:annotation>
 
<xs:restriction base="xs:string">
   
<xs:maxLength value="2"/>
   
<xs:enumeration value="Th">
     
<xs:annotation>
       
<xs:documentation>Th</xs:documentation>
     
</xs:annotation>
   
</xs:enumeration>
   
<xs:enumeration value="L">
     
<xs:annotation>
       
<xs:documentation>L</xs:documentation>
     
</xs:annotation>
   
</xs:enumeration>
   
<xs:enumeration value="S">
     
<xs:annotation>
       
<xs:documentation>S</xs:documentation>
     
</xs:annotation>
   
</xs:enumeration>
 
</xs:restriction>
</xs:simpleType>

simpleType t_PUNKTION_WK_HOEHE
type restriction of xs:integer
used by
elements PUNKTION_WK_HOEHE_1 PUNKTION_WK_HOEHE_2
facets
minInclusive 1
maxInclusive 12
totalDigits 2
annotation
documentation
Typ für Punktionshoehe WK Zahl
source <xs:simpleType name="t_PUNKTION_WK_HOEHE">
 
<xs:annotation>
   
<xs:documentation>Typ für Punktionshoehe WK Zahl</xs:documentation>
 
</xs:annotation>
 
<xs:restriction base="xs:integer">
   
<xs:totalDigits value="2"/>
   
<xs:minInclusive value="1"/>
   
<xs:maxInclusive value="12"/>
 
</xs:restriction>
</xs:simpleType>

simpleType t_PUNKTIONSTECHNIK
type restriction of xs:string
used by
elements PUNKTIONSTECHNIK_1 PUNKTIONSTECHNIK_2
facets
maxLength 22
enumeration anterolateral
enumeration dorsolateral
enumeration perivaskulär
enumeration Multistimulation
enumeration proximal-ventral
enumeration proximal-lateral
enumeration proximal-dorsal-Labat
enumeration proximal-dorsal-Andere
enumeration distal-lateral
enumeration distal-popliteal
annotation
documentation
Typ für Punktionstechnik
source <xs:simpleType name="t_PUNKTIONSTECHNIK">
 
<xs:annotation>
   
<xs:documentation>Typ für Punktionstechnik</xs:documentation>
 
</xs:annotation>
 
<xs:restriction base="xs:string">
   
<xs:maxLength value="22"/>
   
<xs:enumeration value="anterolateral">
     
<xs:annotation>
       
<xs:documentation>anterolateral</xs:documentation>
     
</xs:annotation>
   
</xs:enumeration>
   
<xs:enumeration value="dorsolateral">
     
<xs:annotation>
       
<xs:documentation>dorsolateral</xs:documentation>
     
</xs:annotation>
   
</xs:enumeration>
   
<xs:enumeration value="perivaskulär">
     
<xs:annotation>
       
<xs:documentation>perivaskulär</xs:documentation>
     
</xs:annotation>
   
</xs:enumeration>
   
<xs:enumeration value="Multistimulation">
     
<xs:annotation>
       
<xs:documentation>Multistimulation</xs:documentation>
     
</xs:annotation>
   
</xs:enumeration>
   
<xs:enumeration value="proximal-ventral">
     
<xs:annotation>
       
<xs:documentation>proximal-ventral</xs:documentation>
     
</xs:annotation>
   
</xs:enumeration>
   
<xs:enumeration value="proximal-lateral">
     
<xs:annotation>
       
<xs:documentation>proximal-lateral</xs:documentation>
     
</xs:annotation>
   
</xs:enumeration>
   
<xs:enumeration value="proximal-dorsal-Labat">
     
<xs:annotation>
       
<xs:documentation>proximal-dorsal-Labat</xs:documentation>
     
</xs:annotation>
   
</xs:enumeration>
   
<xs:enumeration value="proximal-dorsal-Andere">
     
<xs:annotation>
       
<xs:documentation>proximal-dorsal-Andere</xs:documentation>
     
</xs:annotation>
   
</xs:enumeration>
   
<xs:enumeration value="distal-lateral">
     
<xs:annotation>
       
<xs:documentation>distal-lateral</xs:documentation>
     
</xs:annotation>
   
</xs:enumeration>
   
<xs:enumeration value="distal-popliteal">
     
<xs:annotation>
       
<xs:documentation>distal-popliteal</xs:documentation>
     
</xs:annotation>
   
</xs:enumeration>
 
</xs:restriction>
</xs:simpleType>

simpleType t_SEDIERUNG_1
type restriction of xs:string
used by
element SEDIERUNG_1
facets
length 1
enumeration 0
enumeration 1
annotation
documentation
Typ für Sedierung 1: Benzodiazepin
source <xs:simpleType name="t_SEDIERUNG_1">
 
<xs:annotation>
   
<xs:documentation>Typ für Sedierung 1: Benzodiazepin</xs:documentation>
 
</xs:annotation>
 
<xs:restriction base="xs:string">
   
<xs:length value="1"/>
   
<xs:enumeration value="0">
     
<xs:annotation>
       
<xs:documentation>Nein</xs:documentation>
     
</xs:annotation>
   
</xs:enumeration>
   
<xs:enumeration value="1">
     
<xs:annotation>
       
<xs:documentation>Benzodiazepin</xs:documentation>
     
</xs:annotation>
   
</xs:enumeration>
 
</xs:restriction>
</xs:simpleType>

simpleType t_SEDIERUNG_2
type restriction of xs:string
used by
element SEDIERUNG_2
facets
length 1
enumeration 0
enumeration 1
annotation
documentation
Typ für Sedierung 2: Opiat
source <xs:simpleType name="t_SEDIERUNG_2">
 
<xs:annotation>
   
<xs:documentation>Typ für Sedierung 2: Opiat</xs:documentation>
 
</xs:annotation>
 
<xs:restriction base="xs:string">
   
<xs:length value="1"/>
   
<xs:enumeration value="0">
     
<xs:annotation>
       
<xs:documentation>Nein</xs:documentation>
     
</xs:annotation>
   
</xs:enumeration>
   
<xs:enumeration value="1">
     
<xs:annotation>
       
<xs:documentation>Opiat</xs:documentation>
     
</xs:annotation>
   
</xs:enumeration>
 
</xs:restriction>
</xs:simpleType>

simpleType t_SEDIERUNG_3
type restriction of xs:string
used by
element SEDIERUNG_3
facets
length 1
enumeration 0
enumeration 1
annotation
documentation
Typ für Sedierung 3: Andere
source <xs:simpleType name="t_SEDIERUNG_3">
 
<xs:annotation>
   
<xs:documentation>Typ für Sedierung 3: Andere</xs:documentation>
 
</xs:annotation>
 
<xs:restriction base="xs:string">
   
<xs:length value="1"/>
   
<xs:enumeration value="0">
     
<xs:annotation>
       
<xs:documentation>Nein</xs:documentation>
     
</xs:annotation>
   
</xs:enumeration>
   
<xs:enumeration value="1">
     
<xs:annotation>
       
<xs:documentation>Andere</xs:documentation>
     
</xs:annotation>
   
</xs:enumeration>
 
</xs:restriction>
</xs:simpleType>

simpleType t_SEDIERUNGSGRAD
type restriction of xs:string
used by
element SEDIERUNGSGRAD
facets
length 1
enumeration 1
enumeration 2
enumeration 3
enumeration 4
enumeration S
annotation
documentation
Typ für Sedierungsgrad
source <xs:simpleType name="t_SEDIERUNGSGRAD">
 
<xs:annotation>
   
<xs:documentation>Typ für Sedierungsgrad</xs:documentation>
 
</xs:annotation>
 
<xs:restriction base="xs:string">
   
<xs:length value="1"/>
   
<xs:enumeration value="1">
     
<xs:annotation>
       
<xs:documentation>1=wach</xs:documentation>
     
</xs:annotation>
   
</xs:enumeration>
   
<xs:enumeration value="2">
     
<xs:annotation>
       
<xs:documentation>2=leicht müde</xs:documentation>
     
</xs:annotation>
   
</xs:enumeration>
   
<xs:enumeration value="3">
     
<xs:annotation>
       
<xs:documentation>3=sehr müde</xs:documentation>
     
</xs:annotation>
   
</xs:enumeration>
   
<xs:enumeration value="4">
     
<xs:annotation>
       
<xs:documentation>4=schläft, schwer erweckbar</xs:documentation>
     
</xs:annotation>
   
</xs:enumeration>
   
<xs:enumeration value="S">
     
<xs:annotation>
       
<xs:documentation>S=physiol. Schlaf</xs:documentation>
     
</xs:annotation>
   
</xs:enumeration>
 
</xs:restriction>
</xs:simpleType>

simpleType t_STATION_BEM
type restriction of xs:string
used by
element STATION_BEM
facets
maxLength 200
annotation
documentation
Typ für Station Bemerkung
source <xs:simpleType name="t_STATION_BEM">
 
<xs:annotation>
   
<xs:documentation>Typ für Station Bemerkung</xs:documentation>
 
</xs:annotation>
 
<xs:restriction base="xs:string">
   
<xs:maxLength value="200"/>
 
</xs:restriction>
</xs:simpleType>

simpleType t_STATION_BOLUSGROESSE
type restriction of xs:decimal
used by
elements STATION_BOLUSGROESSE_1 STATION_BOLUSGROESSE_2
facets
minInclusive 0.0
maxInclusive 99.9
totalDigits 3
fractionDigits 1
annotation
documentation
Typ für Station Bolusgröße
source <xs:simpleType name="t_STATION_BOLUSGROESSE">
 
<xs:annotation>
   
<xs:documentation>Typ für Station Bolusgröße</xs:documentation>
 
</xs:annotation>
 
<xs:restriction base="xs:decimal">
   
<xs:totalDigits value="3"/>
   
<xs:fractionDigits value="1"/>
   
<xs:minInclusive value="0.0"/>
   
<xs:maxInclusive value="99.9"/>
 
</xs:restriction>
</xs:simpleType>

simpleType t_STATION_LAUFRATE
type restriction of xs:decimal
used by
elements STATION_LAUFRATE_1 STATION_LAUFRATE_2
facets
minInclusive 0.0
maxInclusive 99.9
totalDigits 3
fractionDigits 1
annotation
documentation
Typ für Station Laufrate
source <xs:simpleType name="t_STATION_LAUFRATE">
 
<xs:annotation>
   
<xs:documentation>Typ für Station Laufrate</xs:documentation>
 
</xs:annotation>
 
<xs:restriction base="xs:decimal">
   
<xs:totalDigits value="3"/>
   
<xs:fractionDigits value="1"/>
   
<xs:minInclusive value="0.0"/>
   
<xs:maxInclusive value="99.9"/>
 
</xs:restriction>
</xs:simpleType>

simpleType t_STATION_LOCKOUT
type restriction of xs:integer
used by
elements STATION_LOCKOUT_1 STATION_LOCKOUT_2
facets
minInclusive 0
maxInclusive 60
totalDigits 2
annotation
documentation
Typ für Station Lockout Zeit
source <xs:simpleType name="t_STATION_LOCKOUT">
 
<xs:annotation>
   
<xs:documentation>Typ für Station Lockout Zeit</xs:documentation>
 
</xs:annotation>
 
<xs:restriction base="xs:integer">
   
<xs:totalDigits value="2"/>
   
<xs:minInclusive value="0"/>
   
<xs:maxInclusive value="60"/>
 
</xs:restriction>
</xs:simpleType>

simpleType t_STATION_LOKAL
type restriction of xs:string
used by
elements STATION_LOKAL_1 STATION_LOKAL_2
facets
maxLength 10
enumeration Ropivacain
enumeration Bupivacain
enumeration Andere
annotation
documentation
Typ für Bolus Lokalanästhetikum
source <xs:simpleType name="t_STATION_LOKAL">
 
<xs:annotation>
   
<xs:documentation>Typ für Bolus Lokalanästhetikum</xs:documentation>
 
</xs:annotation>
 
<xs:restriction base="xs:string">
   
<xs:maxLength value="10"/>
   
<xs:enumeration value="Ropivacain">
     
<xs:annotation>
       
<xs:documentation>Ropivacain</xs:documentation>
     
</xs:annotation>
   
</xs:enumeration>
   
<xs:enumeration value="Bupivacain">
     
<xs:annotation>
       
<xs:documentation>Bupivacain</xs:documentation>
     
</xs:annotation>
   
</xs:enumeration>
   
<xs:enumeration value="Andere">
     
<xs:annotation>
       
<xs:documentation>Andere</xs:documentation>
     
</xs:annotation>
   
</xs:enumeration>
 
</xs:restriction>
</xs:simpleType>

simpleType t_STATION_LOKAL_KONZ
type restriction of xs:decimal
used by
elements STATION_LOKAL_KONZ_1 STATION_LOKAL_KONZ_2
facets
minInclusive 0.000
maxInclusive 9.000
totalDigits 4
fractionDigits 3
annotation
documentation
Typ für Lokalanästhetikum Konzentration
source <xs:simpleType name="t_STATION_LOKAL_KONZ">
 
<xs:annotation>
   
<xs:documentation>Typ für Lokalanästhetikum Konzentration</xs:documentation>
 
</xs:annotation>
 
<xs:restriction base="xs:decimal">
   
<xs:totalDigits value="4"/>
   
<xs:fractionDigits value="3"/>
   
<xs:minInclusive value="0.000"/>
   
<xs:maxInclusive value="9.000"/>
 
</xs:restriction>
</xs:simpleType>

simpleType t_STATION_VERFAHREN
type restriction of xs:string
used by
elements STATION_VERFAHREN_1 STATION_VERFAHREN_2
facets
maxLength 15
enumeration kontinuierlich
enumeration PCA
enumeration intermittierend
annotation
documentation
Typ für Station Verfahren
source <xs:simpleType name="t_STATION_VERFAHREN">
 
<xs:annotation>
   
<xs:documentation>Typ für Station Verfahren</xs:documentation>
 
</xs:annotation>
 
<xs:restriction base="xs:string">
   
<xs:maxLength value="15"/>
   
<xs:enumeration value="kontinuierlich">
     
<xs:annotation>
       
<xs:documentation>kontinuierlich</xs:documentation>
     
</xs:annotation>
   
</xs:enumeration>
   
<xs:enumeration value="PCA">
     
<xs:annotation>
       
<xs:documentation>PCA</xs:documentation>
     
</xs:annotation>
   
</xs:enumeration>
   
<xs:enumeration value="intermittierend">
     
<xs:annotation>
       
<xs:documentation>intermittierend</xs:documentation>
     
</xs:annotation>
   
</xs:enumeration>
 
</xs:restriction>
</xs:simpleType>

simpleType t_STATION_ZUSATZMED
type restriction of xs:string
used by
element STATION_ZUSATZMED
facets
maxLength 10
enumeration fest
enumeration bei Bedarf
annotation
documentation
Typ für stationäre Zusatzmedikation
source <xs:simpleType name="t_STATION_ZUSATZMED">
 
<xs:annotation>
   
<xs:documentation>Typ für stationäre Zusatzmedikation</xs:documentation>
 
</xs:annotation>
 
<xs:restriction base="xs:string">
   
<xs:maxLength value="10"/>
   
<xs:enumeration value="fest">
     
<xs:annotation>
       
<xs:documentation>fest</xs:documentation>
     
</xs:annotation>
   
</xs:enumeration>
   
<xs:enumeration value="bei Bedarf">
     
<xs:annotation>
       
<xs:documentation>bei Bedarf</xs:documentation>
     
</xs:annotation>
   
</xs:enumeration>
 
</xs:restriction>
</xs:simpleType>

simpleType t_SYSID
type restriction of xs:string
used by
element SYSID
facets
maxLength 15
whiteSpace collapse
annotation
documentation
Typ für System-ID
source <xs:simpleType name="t_SYSID">
 
<xs:annotation>
   
<xs:documentation>Typ für System-ID</xs:documentation>
 
</xs:annotation>
 
<xs:restriction base="xs:string">
   
<xs:whiteSpace value="collapse"/>
   
<xs:maxLength value="15"/>
 
</xs:restriction>
</xs:simpleType>

simpleType t_TEMPERATUR
type restriction of xs:decimal
facets
minInclusive 36.0
maxInclusive 42.0
totalDigits 3
fractionDigits 1
annotation
documentation
Typ für Temperaturangaben
source <xs:simpleType name="t_TEMPERATUR">
 
<xs:annotation>
   
<xs:documentation>Typ für Temperaturangaben</xs:documentation>
 
</xs:annotation>
 
<xs:restriction base="xs:decimal">
   
<xs:totalDigits value="3"/>
   
<xs:fractionDigits value="1"/>
   
<xs:minInclusive value="36.0"/>
   
<xs:maxInclusive value="42.0"/>
 
</xs:restriction>
</xs:simpleType>

simpleType t_UHRZEIT
type xs:time
used by
element ANLAGEUHRZEIT
annotation
documentation
Typ für Uhrzeit
source <xs:simpleType name="t_UHRZEIT">
 
<xs:annotation>
   
<xs:documentation>Typ für Uhrzeit</xs:documentation>
 
</xs:annotation>
 
<xs:restriction base="xs:time"/>
</xs:simpleType>

simpleType t_VISITE_BOLI_ZAHL
type restriction of xs:integer
used by
elements VISITE_BOLI_ABGEFORDERT_1 VISITE_BOLI_ABGEFORDERT_2 VISITE_BOLI_ERHALTEN_1 VISITE_BOLI_ERHALTEN_2
facets
minInclusive 0
maxInclusive 999
totalDigits 3
annotation
documentation
Typ für Visite Anzahl Boli
source <xs:simpleType name="t_VISITE_BOLI_ZAHL">
 
<xs:annotation>
   
<xs:documentation>Typ für Visite Anzahl Boli</xs:documentation>
 
</xs:annotation>
 
<xs:restriction base="xs:integer">
   
<xs:totalDigits value="3"/>
   
<xs:minInclusive value="0"/>
   
<xs:maxInclusive value="999"/>
 
</xs:restriction>
</xs:simpleType>

simpleType t_VISITE_BOLUSGROESSE
type restriction of xs:decimal
used by
elements VISITE_BOLUSGROESSE_ALT_1 VISITE_BOLUSGROESSE_ALT_2 VISITE_BOLUSGROESSE_NEU_1 VISITE_BOLUSGROESSE_NEU_2
facets
minInclusive 0.0
maxInclusive 99.9
totalDigits 3
fractionDigits 1
annotation
documentation
Typ für Visite Bolusgröße
source <xs:simpleType name="t_VISITE_BOLUSGROESSE">
 
<xs:annotation>
   
<xs:documentation>Typ für Visite Bolusgröße</xs:documentation>
 
</xs:annotation>
 
<xs:restriction base="xs:decimal">
   
<xs:totalDigits value="3"/>
   
<xs:fractionDigits value="1"/>
   
<xs:minInclusive value="0.0"/>
   
<xs:maxInclusive value="99.9"/>
 
</xs:restriction>
</xs:simpleType>

simpleType t_VISITE_DAUER
type restriction of xs:string
used by
element VISITE_DAUER
facets
maxLength 3
enumeration 5
enumeration 10
enumeration 15
enumeration 20
enumeration 25
enumeration 30
enumeration &gt;30
annotation
documentation
Typ für Visiten-Dauer
source <xs:simpleType name="t_VISITE_DAUER">
 
<xs:annotation>
   
<xs:documentation>Typ für Visiten-Dauer</xs:documentation>
 
</xs:annotation>
 
<xs:restriction base="xs:string">
   
<xs:maxLength value="3"/>
   
<xs:enumeration value="5">
     
<xs:annotation>
       
<xs:documentation>5</xs:documentation>
     
</xs:annotation>
   
</xs:enumeration>
   
<xs:enumeration value="10">
     
<xs:annotation>
       
<xs:documentation>10</xs:documentation>
     
</xs:annotation>
   
</xs:enumeration>
   
<xs:enumeration value="15">
     
<xs:annotation>
       
<xs:documentation>15</xs:documentation>
     
</xs:annotation>
   
</xs:enumeration>
   
<xs:enumeration value="20">
     
<xs:annotation>
       
<xs:documentation>20</xs:documentation>
     
</xs:annotation>
   
</xs:enumeration>
   
<xs:enumeration value="25">
     
<xs:annotation>
       
<xs:documentation>25</xs:documentation>
     
</xs:annotation>
   
</xs:enumeration>
   
<xs:enumeration value="30">
     
<xs:annotation>
       
<xs:documentation>30</xs:documentation>
     
</xs:annotation>
   
</xs:enumeration>
   
<xs:enumeration value="&gt;30">
     
<xs:annotation>
       
<xs:documentation>&gt;30</xs:documentation>
     
</xs:annotation>
   
</xs:enumeration>
 
</xs:restriction>
</xs:simpleType>

simpleType t_VISITE_GESAMTVERBRAUCH
type restriction of xs:integer
used by
elements VISITE_GESAMT_1 VISITE_GESAMT_2
facets
minInclusive 0
maxInclusive 999
totalDigits 3
annotation
documentation
Typ für Visite Gesamtvergrauch
source <xs:simpleType name="t_VISITE_GESAMTVERBRAUCH">
 
<xs:annotation>
   
<xs:documentation>Typ für Visite Gesamtvergrauch</xs:documentation>
 
</xs:annotation>
 
<xs:restriction base="xs:integer">
   
<xs:totalDigits value="3"/>
   
<xs:minInclusive value="0"/>
   
<xs:maxInclusive value="999"/>
 
</xs:restriction>
</xs:simpleType>

simpleType t_VISITE_KATH_ENTF_ART
type restriction of xs:string
used by
elements VISITE_KATH_ENTF_ART_1 VISITE_KATH_ENTF_ART_2
facets
maxLength 9
enumeration regulär
enumeration irregulär
annotation
documentation
Typ für Visite Ketheterentfernung Art
source <xs:simpleType name="t_VISITE_KATH_ENTF_ART">
 
<xs:annotation>
   
<xs:documentation>Typ für Visite Ketheterentfernung Art</xs:documentation>
 
</xs:annotation>
 
<xs:restriction base="xs:string">
   
<xs:maxLength value="9"/>
   
<xs:enumeration value="regulär">
     
<xs:annotation>
       
<xs:documentation>reg.</xs:documentation>
     
</xs:annotation>
   
</xs:enumeration>
   
<xs:enumeration value="irregulär">
     
<xs:annotation>
       
<xs:documentation>irreg.</xs:documentation>
     
</xs:annotation>
   
</xs:enumeration>
 
</xs:restriction>
</xs:simpleType>

simpleType t_VISITE_LAUFRATE
type restriction of xs:decimal
used by
elements VISITE_LAUFRATE_ALT_1 VISITE_LAUFRATE_ALT_2 VISITE_LAUFRATE_NEU_1 VISITE_LAUFRATE_NEU_2
facets
minInclusive 0.0
maxInclusive 99.9
totalDigits 3
fractionDigits 1
annotation
documentation
Typ für Visite Laufrate
source <xs:simpleType name="t_VISITE_LAUFRATE">
 
<xs:annotation>
   
<xs:documentation>Typ für Visite Laufrate</xs:documentation>
 
</xs:annotation>
 
<xs:restriction base="xs:decimal">
   
<xs:totalDigits value="3"/>
   
<xs:fractionDigits value="1"/>
   
<xs:minInclusive value="0.0"/>
   
<xs:maxInclusive value="99.9"/>
 
</xs:restriction>
</xs:simpleType>

simpleType t_VISITE_LOCKOUT
type restriction of xs:integer
used by
elements VISITE_LOCKOUT_ALT_1 VISITE_LOCKOUT_ALT_2 VISITE_LOCKOUT_NEU_1 VISITE_LOCKOUT_NEU_2
facets
minInclusive 0
maxInclusive 60
totalDigits 2
annotation
documentation
Typ für Visite Lockout Zeit
source <xs:simpleType name="t_VISITE_LOCKOUT">
 
<xs:annotation>
   
<xs:documentation>Typ für Visite Lockout Zeit</xs:documentation>
 
</xs:annotation>
 
<xs:restriction base="xs:integer">
   
<xs:totalDigits value="2"/>
   
<xs:minInclusive value="0"/>
   
<xs:maxInclusive value="60"/>
 
</xs:restriction>
</xs:simpleType>

simpleType t_VISITE_MED
type restriction of xs:string
used by
elements VISITE_MED_1 VISITE_MED_2
facets
maxLength 8
enumeration Ja
enumeration geändert
annotation
documentation
Typ für Visite Medikation
source <xs:simpleType name="t_VISITE_MED">
 
<xs:annotation>
   
<xs:documentation>Typ für Visite Medikation</xs:documentation>
 
</xs:annotation>
 
<xs:restriction base="xs:string">
   
<xs:maxLength value="8"/>
   
<xs:enumeration value="Ja">
     
<xs:annotation>
       
<xs:documentation>Ja</xs:documentation>
     
</xs:annotation>
   
</xs:enumeration>
   
<xs:enumeration value="geändert">
     
<xs:annotation>
       
<xs:documentation>geändert</xs:documentation>
     
</xs:annotation>
   
</xs:enumeration>
 
</xs:restriction>
</xs:simpleType>

simpleType t_VISITE_MED_BEM
type restriction of xs:string
used by
elements VISITE_MED_FREITEXT_1 VISITE_MED_FREITEXT_2
facets
maxLength 200
annotation
documentation
Typ für Bemerkung Medikation Visite
source <xs:simpleType name="t_VISITE_MED_BEM">
 
<xs:annotation>
   
<xs:documentation>Typ für Bemerkung Medikation Visite</xs:documentation>
 
</xs:annotation>
 
<xs:restriction base="xs:string">
   
<xs:maxLength value="200"/>
 
</xs:restriction>
</xs:simpleType>

simpleType t_VISITE_MOBILISATION
type restriction of xs:string
used by
element VISITE_MOBILISATION
facets
length 1
enumeration 0
enumeration 1
enumeration 2
enumeration 3
annotation
documentation
Typ für Mobilisation möglich
source <xs:simpleType name="t_VISITE_MOBILISATION">
 
<xs:annotation>
   
<xs:documentation>Typ für Mobilisation möglich</xs:documentation>
 
</xs:annotation>
 
<xs:restriction base="xs:string">
   
<xs:length value="1"/>
   
<xs:enumeration value="0">
     
<xs:annotation>
       
<xs:documentation>0=liegt</xs:documentation>
     
</xs:annotation>
   
</xs:enumeration>
   
<xs:enumeration value="1">
     
<xs:annotation>
       
<xs:documentation>1=sitzt</xs:documentation>
     
</xs:annotation>
   
</xs:enumeration>
   
<xs:enumeration value="2">
     
<xs:annotation>
       
<xs:documentation>2=eingeschränktes Gehen</xs:documentation>
     
</xs:annotation>
   
</xs:enumeration>
   
<xs:enumeration value="3">
     
<xs:annotation>
       
<xs:documentation>3=uneingeschränktes Gehen</xs:documentation>
     
</xs:annotation>
   
</xs:enumeration>
 
</xs:restriction>
</xs:simpleType>

simpleType t_VISITE_SPRITZE_NR
type restriction of xs:string
used by
elements VISITE_SPRITZE_NR_1 VISITE_SPRITZE_NR_2
facets
maxLength 2
source <xs:simpleType name="t_VISITE_SPRITZE_NR">
 
<xs:restriction base="xs:string">
   
<xs:maxLength value="2"/>
 
</xs:restriction>
</xs:simpleType>

simpleType t_VISITE_VERFAHREN
type restriction of xs:string
used by
elements VISITE_VERFAHREN_1 VISITE_VERFAHREN_2
facets
maxLength 15
enumeration kontinuierlich
enumeration PCA
enumeration intermittierend
annotation
documentation
Typ für Visite Verfahren
source <xs:simpleType name="t_VISITE_VERFAHREN">
 
<xs:annotation>
   
<xs:documentation>Typ für Visite Verfahren</xs:documentation>
 
</xs:annotation>
 
<xs:restriction base="xs:string">
   
<xs:maxLength value="15"/>
   
<xs:enumeration value="kontinuierlich">
     
<xs:annotation>
       
<xs:documentation>kontinuierlich</xs:documentation>
     
</xs:annotation>
   
</xs:enumeration>
   
<xs:enumeration value="PCA">
     
<xs:annotation>
       
<xs:documentation>PCA</xs:documentation>
     
</xs:annotation>
   
</xs:enumeration>
   
<xs:enumeration value="intermittierend">
     
<xs:annotation>
       
<xs:documentation>intermittierend</xs:documentation>
     
</xs:annotation>
   
</xs:enumeration>
 
</xs:restriction>
</xs:simpleType>

simpleType t_VW
type restriction of xs:integer
facets
enumeration 0
enumeration 1
enumeration 2
enumeration 3
enumeration 4
enumeration 5
annotation
documentation
Typ für Anzahl Verbandswechsel
source <xs:simpleType name="t_VW">
 
<xs:annotation>
   
<xs:documentation>Typ für Anzahl Verbandswechsel</xs:documentation>
 
</xs:annotation>
 
<xs:restriction base="xs:integer">
   
<xs:enumeration value="0">
     
<xs:annotation>
       
<xs:documentation>0</xs:documentation>
     
</xs:annotation>
   
</xs:enumeration>
   
<xs:enumeration value="1">
     
<xs:annotation>
       
<xs:documentation>1</xs:documentation>
     
</xs:annotation>
   
</xs:enumeration>
   
<xs:enumeration value="2">
     
<xs:annotation>
       
<xs:documentation>2</xs:documentation>
     
</xs:annotation>
   
</xs:enumeration>
   
<xs:enumeration value="3">
     
<xs:annotation>
       
<xs:documentation>3</xs:documentation>
     
</xs:annotation>
   
</xs:enumeration>
   
<xs:enumeration value="4">
     
<xs:annotation>
       
<xs:documentation>4</xs:documentation>
     
</xs:annotation>
   
</xs:enumeration>
   
<xs:enumeration value="5">
     
<xs:annotation>
       
<xs:documentation>5</xs:documentation>
     
</xs:annotation>
   
</xs:enumeration>
 
</xs:restriction>
</xs:simpleType>

simpleType t_ZEITPUNKT
type xs:dateTime
used by
elements EINGABEZEITPUNKT VISITE_ZEITPUNKT
annotation
documentation
Typ für Datumsangabe mit Uhrzeit
source <xs:simpleType name="t_ZEITPUNKT">
 
<xs:annotation>
   
<xs:documentation>Typ für Datumsangabe mit Uhrzeit</xs:documentation>
 
</xs:annotation>
 
<xs:restriction base="xs:dateTime"/>
</xs:simpleType>

simpleType t_ZUFRIEDENHEIT
type restriction of xs:integer
used by
elements ABSCHL_DOC_ZUFR ABSCHL_PAT_ZUFR
facets
minInclusive 0
maxInclusive 10
totalDigits 2
annotation
documentation
Typ für Zufriedenheit
source <xs:simpleType name="t_ZUFRIEDENHEIT">
 
<xs:annotation>
   
<xs:documentation>Typ für Zufriedenheit</xs:documentation>
 
</xs:annotation>
 
<xs:restriction base="xs:integer">
   
<xs:minInclusive value="0"/>
   
<xs:maxInclusive value="10"/>
   
<xs:totalDigits value="2"/>
 
</xs:restriction>
</xs:simpleType>

simpleType t_ZUGANG
type restriction of xs:string
used by
elements ZUGANG_1 ZUGANG_2
facets
maxLength 10
enumeration paramedian
enumeration median
annotation
documentation
Typ für Zugang
source <xs:simpleType name="t_ZUGANG">
 
<xs:annotation>
   
<xs:documentation>Typ für Zugang</xs:documentation>
 
</xs:annotation>
 
<xs:restriction base="xs:string">
   
<xs:maxLength value="10"/>
   
<xs:enumeration value="paramedian">
     
<xs:annotation>
       
<xs:documentation>paramedian</xs:documentation>
     
</xs:annotation>
   
</xs:enumeration>
   
<xs:enumeration value="median">
     
<xs:annotation>
       
<xs:documentation>median</xs:documentation>
     
</xs:annotation>
   
</xs:enumeration>
 
</xs:restriction>
</xs:simpleType>